脐带间充质干细胞
什么是间充质干细胞?
间充质干细胞(Mesenchymal Stem Cell,MSC)是干细胞的一种,因能分化为间质组织而得名,具有亚全能分化潜能,在特定的体内外环境下,能够诱导分化成为多种组织细胞。间充质干细胞具有干细胞的共性,即自我更新、多向分化和归巢的能力。
间充质干细胞有哪些分化能力?
间充质干细胞具有向多种类型细胞分化的能力,可以分化为神经、心脏、肝脏、骨、软骨、肌腱、脂肪、上皮等多种细胞。
什么是脐带间充质干细胞?
在新生儿脐带组织中脐静脉周围存在一层富含间充质干细胞的凝胶状物质,称作华通氏胶(Wharton's Jelly),从这一胶质层中提取分离得到的间充质干细胞就被称为脐带间充质干细胞。
自体储存脐带间充质干细胞的重要性?
● 一根脐带提取的间充质干细胞的数量相当于成人5000毫升骨髓中的间充质干细胞数量,且质量优、活性高、更纯净,可多次使用;
● 脐带间充质干细胞家庭成员亦可应用,使用时无需配型;
● 间充质干细胞可抑制造血干细胞移植后的免疫排斥(移植物抗宿主病——造血干细胞移植中对生命最大的威胁之一),提高移植成活率及病人生存质量。
脐带间充质干细胞的临床用途?
目前临床研究上已发现的可用脐带间充质干细胞对抗的疾病有130余种,作为种子细胞它可应用于修复/替代受损或病变的多种组织器官,可用于:
● 呼吸系统:新冠肺炎、肺部纤维化等;
● 神经系统:脊髓损伤、老年痴呆、帕金森氏症、脑瘫等;
● 内分泌系统:糖尿病及并发症等;
● 运动系统:骨关节炎、肌腱损伤等;
● 免疫系统:系统性红斑狼疮、类风湿性关节炎、硬化病等;
● 生殖系统:宫腔粘连、卵巢早衰等;
● 循环系统:急性心肌梗死等;
● 消化系统:肝硬化等。
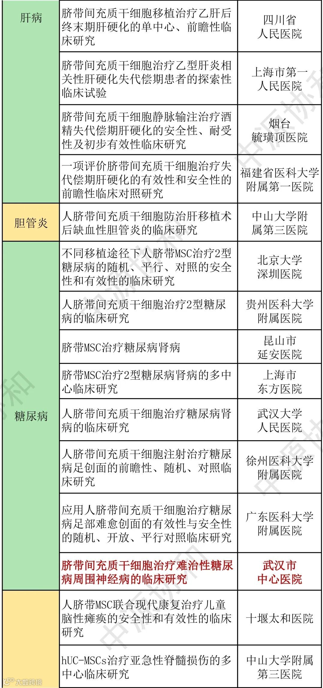
目前脐带间充质干细胞临床备案项目
*标注红色字体的为中源协和参与合作的临床研究项目

