近日,国务院印发《推动大规模设备更新和消费品以旧换新行动方案》,其中包括对教育产业实施设备更新行动。
“推动符合条件的高校、职业院校(含技工院校)更新置换先进教学及科研技术设备,提升教学科研水平。严格落实学科教学装备配置标准,保质保量配置并及时更新教学仪器设备。”
在新质生产力的颠覆性变革推动下,新工科人才培养模式亟须同步升级,院校亟须更新人才培养目标、内容以及途径。该方案必将对新工科人才培养、专业建设升级改造带来有效助力。
睿景时代面向院校自动化、机器人工程、机电相关专业师生,提供专业课程实践教学对象模型及实验室建设方案。系列实践教学平台聚焦课程重要知识点,强化专业基础,突出综合实践。将新质生产力的新技术尤其是人工智能技术与实践教学相结合,满足新工科应用型、复合型、高素质人才培养需求。

算法验证更精准,现象特征明显!
控制器为工业伺服控制器、伺服电机。以DSP作为控制核心,上位机直接控制,可以实现复杂的控制算法,实现数字化、网络化和智能化。
人工智能级产品迭代,领先一步!
除了完成经典控制、现代控制、智能控制实验外,提供与实物平台一致的虚拟动力学环境,可完成基于人工智能的强化学习控制模型训练与实物平台部署。
虚实结合,实验内容更丰富!
提供基于数字孪生技术的虚拟仿真实验软件,可以脱离实物平台独立做实验;虚拟模型参数可调,相当于提供更多实验对象。

算法验证更精准,现象特征明显!
控制器为工业伺服控制器、伺服电机。以DSP作为控制核心,上位机直接控制,可以实现复杂的控制算法,实现数字化、网络化和智能化。
人工智能级产品迭代,领先一步!
除了完成经典控制、现代控制、智能控制实验外,提供与实物平台一致的虚拟动力学环境,可完成基于人工智能的强化学习控制模型训练与实物平台部署。
虚实结合,实验内容更丰富!
提供基于数字孪生技术的虚拟仿真实验软件,可以脱离实物平台独立做实验;虚拟模型参数可调,相当于提供更多实验对象。

产品级设计、工业级配置!
桌面型Delta并联机器人,外观精致,主控器为工业级PLC,稳定性好,定位精度高,自主设计,为教学而生。
聚焦机器人技术重要知识点验证!
平台不需ROS系统、C++等编程知识储备,在实物平台直接完成机器人运动学正逆解、插补、空间轨迹规划等重要知识点验证。
机器人平台开源智能!
提供开放版、专业版两版实验软件,开放版支持Python环境下代码全开源,专业版操作更便捷。支持基于深度学习的图像处理实验。提供基于数字孪生技术的仿真软件,实现随动效果。
基础实验,综合实践项目丰富!
支持机器人运动学实验、支持图像处理实验。结合视觉相机、传动装置等完成更多综合实践项目。

分体式设计、工业级配置!
桌面型直角坐标机器人,自主设计,设备本体与控制器分体设计,中间航空插头连接,方便移动。控制器为工业级PLC、交流伺服控制器、伺服电机,设备稳定性好,精度高。
机器人平台开放智能!
专业版实验软件,视觉图像处理端口完全开放,支持使用Matlab、Python等软件做图像处理。提供基于数字孪生技术的仿真软件,实现随动效果。
运动控制、机器视觉一体化实践!
平台支持完成运动控制系列实验。配置视觉相机,也支持完成机器视觉图像处理系列实验。配合相关功能套件,支持完成激光雕刻、自动锁螺丝、自动涂胶、3D打印等更多综合实践项目。

典型结构,操作方便!
桌面型串联机器人、结构简单,操作方便,适宜教学。
聚焦机器人技术重要知识点验证!
平台不需要ROS系统,C++等编程知识储备,在实物平台完成机器人运动正逆解、插补、空间轨迹规划等重要知识点验证。
机器人平台开源智能!
提供开放版、专业版两版实验软件,开放版支持Python环境下代码全开源,专业版操作更便捷。支持基于深度学习的图像处理实验。
基础实验,综合实践项目丰富!
支持机器人运动学实验、支持图像处理实验。结合视觉相机、传动装置等完成更多综合实践项目。

小型智能移动机器人,配置丰富可扩展!
配置有机器人本体、轴编码器、数字相机、测距传感器、触屏显示屏,可扩展使用激光雷达,GPS, IMU等高级传感器,可扩展配置机械臂等。
虚实结合、教学资源丰富!
使用EyeSim仿真系统,用C或Python进行编程实验,仿真系统的源代码可直接移植到移动机器人实物平台使用,实时观测移动机器人运行效果。平台使用不需要ROS系统及C++等知识储备,提供EyeSim仿真系统完整的教材,实验指导及课程课件,适合教学。
综合实践、创新训练内容丰富!
智能移动机器人配套迷宫沙盘、自动驾驶沙盘、机械臂等,可完成更多综合实践项目和创新训练。

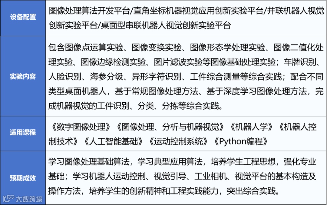
图像处理基础算法学习更方便!
基于Matlab开发的图像处理实验软件,紧贴课程知识点,代码完全开源,适合学生快速全面学习图像处理算法。
图像处理应用场景案例丰富!
提供车牌识别、人脸识别、工件综合测量、海参分级识别、电路板印刷缺陷识别、异形字符识别等多种典型应用算法案例,深度学习算法案例,代码完全开源,供学生学习研究。