大数跨境

隐私政策精讲(下):基本要素分析与实例(2)

隐私政策精讲(下):基本要素分析与实例(2) 嘉佑安科
2024-11-29
2
导读:本文将继续详细解读隐私政策中的个人信息保护措施、用户权利、未成年人信息保护以及投诉建议渠道等关键要素,并通过合规App的隐私政策实例,展示如何在实际操作中落实这些要素,同时还会对隐私政策的撰写规范和呈
本文接着《隐私政策精讲(中)》往后分析,详细解读隐私政策中的个人信息保护措施、用户权利、未成年人信息保护以及投诉建议渠道等关键要素,并通过合规App的隐私政策实例,展示如何在实际操作中落实这些要素,同时还会对隐私政策的撰写规范和呈现要求进行说明。
我们的目标是帮助企业构建更加完善的隐私保护机制,同时确保用户能够在一个安全、可信赖的环境中使用数字服务。通过这一系列隐私政策解读文章,我们希望能够为企业在隐私政策的制定和执行上提供实用的参考和指导。


基本要素分析与实例解读


1.个人信息的保护措施与能力

(1)要素阐述:
隐私政策中应对App运营者在信息安全保护方面所采取的措施和已具备的能力,如身份鉴别、数据加密、访问控制、恶意代码防范、安全审计等。
某些App仅就安全保护进行简单地承诺。
例如:「我们将会保护您的数据防止恶意攻击」,但未展示具体的技术能力和所采取的措施。
如果能在隐私政策中阅读到具体的技术保护措施、管理体系、安全影响评估方式、安全危机响应机制等内容,不仅会降低App运营者的合规风险,同时也会使得用户产生更强的安全感和信任感。
(2)法规重点:
(3)合规实例:

抖音隐私政策关于安全措施保护说明

2.用户权利

(1)要素阐述:
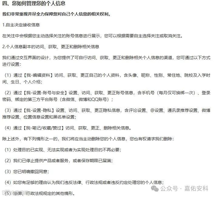
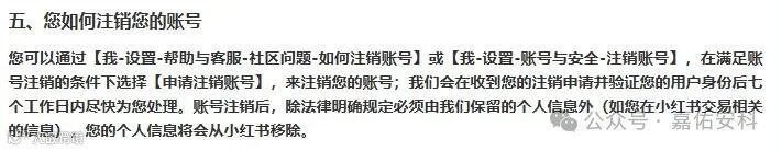
隐私政策中应当说明用户对其个人信息所依法享有的权利,包括查阅权、复制权、更正权、删除权、撤回同意权、注销用户账户等权利,同时也告知用户行使权利的操作方式。例如,有些权利用户可直接在App中根据操作指引即可实现,而有些权利则可通过邮件或客服的方式,引导用户联系官方处理。如果行使权利将产生费用的,或需要再次验证身份的,也应当在隐私政策中说明。另外,根据《App违法违规收集使用个人信息行为认定方法》,隐私政策中应当明确向用户承诺响应其权利请求的时限,承诺时限不得超过15个工作日,如未承诺时限的,以15个工作日为限。
(2)法规重点:
(3)合规实例:
小红书隐私政策用户权利说明1
小红书隐私政策用户权利说明2
小红书隐私政策用户权利说明3

3.未成年人信息保护

(1)要素阐述:
未成年人网络保护的重要性越来越高,对未成年人个人信息的保护之紧迫性自然不言而喻。
涉及面向未成年人提供服务的App应特别考虑对未成年人信息的保护,如需收集年满14周岁未成年人的个人信息前,应征得未成年人或其监护人的明示同意;而不满14周岁的,则依法视为敏感个人信息,进行强化保护。隐私政策也应相应对此作出说明,对于儿童个人信息的处理还应有单独的规则,并设立专人进行管理和保护。
(2)法规重点:
(3)合规实例:
抖音隐私政策未成年人相关说明

4.投诉建议渠道

(1)要素阐述:
在隐私政策结尾部分,应通过预留电子邮箱、客服热线等方式给用户提供合理的投诉或权利请求渠道。根据《App违法违规收集使用个人信息行为认定方法》如隐私政策中未公布个人信息安全投诉、举报渠道,或未在承诺时限内受理并处理的,可被认定为「未按法律规定提供删除或更正个人信息功能」或「未公布投诉、举报方式等信息」。
(2)法规重点:
(3)合规实例:
小红书隐私政策“联系我们”相关说明
网易云隐私政策中“联系我们”相关说明


隐私政策撰写规范与呈现要求


1.撰写规范

隐私政策的撰写应注意格式和用词的规范,总结如下:
(1)隐私政策应提供中文版本,不能仅有外语版;
(2)隐私政策的内容应易于阅读,文字不能过小过密、颜色过淡、模糊不清;
(3)隐私政策应使用符合通用的语言习惯,避免使用带有歧义的语言;
(4)隐私政策中不应使用大量的专业名词或以其他方式导致文本冗长繁琐、晦涩难懂,使得用户难以理解。

2.呈现要求

(1)在App首次上线并于用户首次启用前,应通过弹窗等显著方式出示隐私政策内容,并经用户明示同意,不得采用默认勾选的授权方式;
(2)不采用与背景颜色相近的字体、刻意缩小字号、弹出键盘遮挡、置于边缘等为不明显方式展示隐私政策链接。
示例1:

抖音首次启动隐私政策弹窗

(3)根据工信部292号文提到的各相关企业应建立已收集个人信息清单和与第三方共享个人信息清单,并在APP二级菜单中展示,方便用户查询。
示例2:

抖音二级菜单中的“双清单”

(4)隐私政策应保持公开的发布,并设置在启用App后不超过4次点击的访问路径,方便用户随时查阅。
示例3:
抖音设置中隐私政策呈现
(5)在用户注册/登录时,需要用户同意隐私政策形式(同意勾选隐私政策链接)。
示例4:
抖音注册页面


结语


隐私政策的制定和执行是一个动态的过程,需要随着技术的发展和社会的变化而不断更新和完善。本文提供的分析和实例,希望能够成为企业在隐私政策制定上的一个重要参考。我们鼓励企业持续关注最新的法律法规变化,不断优化隐私政策,以适应不断变化的隐私保护需求。
我们将持续致力于保护人民的隐私安全,不断努力,以确保在数字化时代中,每个人的个人信息都能得到尊重和保护。

【声明】内容源于网络
0
0
嘉佑安科
厦门嘉佑安科信息技术有限公司是一家致力于打造完善的隐私安全合规产品,集自主研发、技术运营为一体,保护公民个人信息安全的服务商。
内容 72
粉丝 0
嘉佑安科 厦门嘉佑安科信息技术有限公司是一家致力于打造完善的隐私安全合规产品,集自主研发、技术运营为一体,保护公民个人信息安全的服务商。
总阅读75
粉丝0
内容72