来这里找志同道合的小伙伴!
当前,多数App为了吸引用户,提高用户留存率,通常会收集用户的部分个人信息进行分析,提供个性化的服务。然而不规范的使用个性化服务会限制用户获取信息的范围,陷入到“信息茧房”中,并为App带来合规方面的问题。本文将对国家市场监督管理总局、国家标准化管理委员会在2023年5月23日发布并于同年12月1日实施的GB/T 42582-2023 《移动互联网应用程序(App)个人信息安全测评规范》 (以下简称GB/T 42582-2023)进行解读,同时分析App中常见的违规问题及提供相应的整改建议。

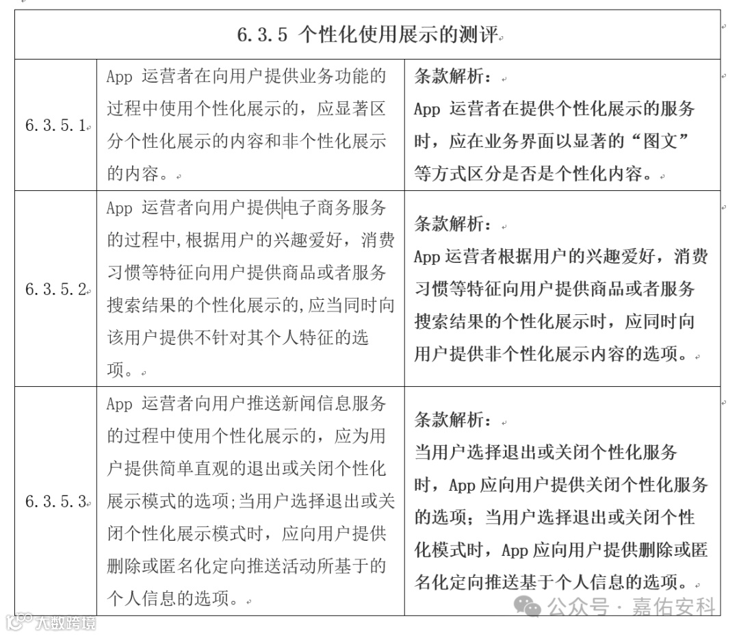
GB/T 42582-2023为了使测评机构、App开发者/运营者充分了解如何使用个性化服务,将主要从以下几个点进行解析:
隐私政策:
1、隐私政策应说明个性化服务的相关功能及服务范围;
2、隐私政策应说明个性化服务的对应关闭方式。
业务功能:
1、业务界面区分个性化服务和非个性化服务展示区间;
2、提供便捷的个性化服务关闭或退出特定业务功能的途径或方式。
1.App 运营者在提供个性化展示的服务时,应在业务界面显著区分个性化展示区间和非个性化展示区间。
(1)App运营者在提供个性化展示的服务时,应在业务界面显著区分个性化展示区间和非个性化展示区间。例如某东的功能页面中,提供了“我的专属推荐”这种基于用户搜索购买习惯形成的个性化展示区间。
尤其注意的是,当用户选择关闭“个性化服务”时,个性化展示区间也应该一并关闭。

显著区分个性化展示区间和非个性化展示区间示例
(2)App运营者根据用户的兴趣爱好,消费习惯等特征向用户提供商品或者服务搜索结果的个性化展示时,应同时向用户提供非个性化的展示内容。我们还是以某东为例,在首页商品浏览界面,App不能只提供用户经常搜索的商品,同时也应提供面向普通用户的非个性化的商品展示。

非个性化的展示内容示意图
2.当用户选择退出或关闭个性化服务时,App应向用户提供关闭个性化服务的选项
当用户选择退出或关闭个性化服务时,App应向用户提供关闭个性化服务的选项。视频软件,社交软件及网购软件等与用户生活息息相关的软件,在提供了个性化服务关闭选项的同时,也详细说明了个性化服务的内容。



个性化服务关闭功能示例
3.App隐私政策中应说明个性化服务的相关功能及关闭方式
我们建议App运营者在隐私政策中详细说明个性化服务的相关功能及关闭路径,同时定期检查隐私政策的说明的服务范围及关闭路径与App实际场景是否一致,防止出现App迭代过程中两者出现差异。


App隐私政策声明个性化服务示例
“一叶障目,不见泰山”。在信息爆炸的时代,App运营者在力求吸引用户的同时,也应为用户提供范围更广,内容更加丰富的信息。让用户在享受到个性化服务便利的同时,也能接收到来自不同方面的信息,感受时代日新月异的变革。
嘉佑安科
网络安全服务商

