You观察--隐私合规月报
|(2025年7月刊)
在当今数字化时代,个人信息的保护已成为全社会关注的焦点。随着数据流量的不断增长和信息技术的飞速发展,个人隐私面临着前所未有的挑战。厦门嘉佑安科信息技术有限公司作为一家专注移动应用隐私合规检测、安全检测、安全加固业务的安全服务商,始终秉持社会责任与法律意识的企业,且深知个人隐私合规工作的重要性。
本期,我们全面梳理并分析2025年7月期间App隐私合规领域的新政策、新法规、新动态以及违规通报资讯信息,助力企业明确合规要求,掌握监管重点推动企业移动应用合规安全建设,同时为相关从业者提供有价值的参考和指导。
政策法规速递
News
政策法规
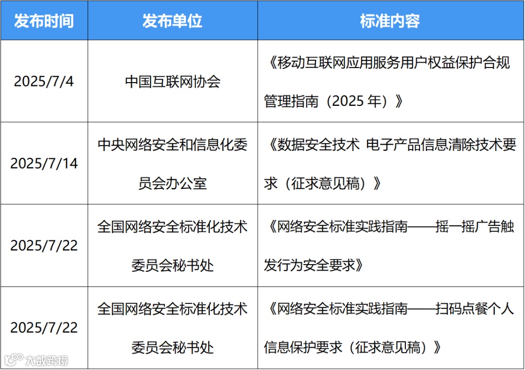
NO.1 《移动互联网应用服务用户权益保护合规管理指南(2025年)》
旨在引导企业建立健全用户权益保护合规管理体系,适用于面向个人用户提供移动互联网应用服务的企业,涵盖服务提供、个人信息保护、算法推荐、服务收费、用户投诉处理、客服热线等重点合规方面,以及组织机制、运行机制、保障机制构成的合规管理体系,还包括附则中关于指南效力、参考文件及解释等内容。
(https://www.isc.org.cn/article/25444694711201792.html)
NO.2《数据安全技术 电子产品信息清除技术要求(征求意见稿)》
旨在规定电子产品信息清除的技术和功能要求、回收环节的信息清除及效果验证要求,适用于电子产品信息清除功能的设计、开发、验证及回收环节信息清除过程的规范,涵盖信息清除范围、技术与功能要求、回收时的操作及效果验证方法等内容。
(https://www.cac.gov.cn/2025-07/14/c_1753948488354406.htm)
NO.3 《网络安全标准实践指南——摇一摇广告触发行为安全要求》
旨在解决摇一摇广告乱跳转问题,规范其展示和触发行为,规定了移动智能终端摇一摇广告个人权益保障的基本原则(透明性、自主性、个人信息保护)和触发行为安全要求,适用于规范摇一摇广告的展示和触发行为,也为相关个人信息处理者或评估机构提供参考。
(https://www.tc260.org.cn/front/postDetail.html?id=20250716164907)
NO.4 《网络安全标准实践指南——扫码点餐个人信息保护要求(征求意见稿)》
旨在规范扫码点餐处理个人信息行为、减少个人权益损害问题,提出了扫码点餐服务个人信息处理的基本原则,规定了总体要求和个人信息保护要求,给出了扫码点餐服务各方责任范围和必要个人信息范围,适用于餐饮商家规范扫码点餐服务个人信息处理活动,也可供第三方评估机构等参考。
(https://www.tc260.org.cn/front/postDetail.html?id=20250716164841)
动态热点
交行等5家银行因数据安全问题被罚,央行数据安全管理办法近日施行
家国有银行、3家农商行、1家村镇银行)因数据安全问题被罚,涉及未建全流程数据安全制度、未落实网络安全规定等,罚款金额从1万元到116万元不等。同时,金融监管方重视数据安全,近期发布《中国人民银行业务领域数据安全管理办法》等文件,规范金融机构数据管理。
(https://www.secrss.com/articles/80462)
新疆公安破获一起侵犯公民个人信息案
乌鲁木齐警方破获一起侵犯公民个人信息案,装修公司经理张某等四人非法获取、出售万余条住房信息,被采取刑事强制措施。该案因业主遭精准推销举报曝光,形成 “房产人员提供信息 — 中介转卖 — 装修公司使用 — 广告公司扩散” 的黑灰产业链。根据《刑法》,此案远超入罪标准,涉事者将面临法律严惩。保护个人信息需多方合力,公民遇骚扰应举报维权。
(https://baijiahao.baidu.com/s?id=1836976194625644867&wfr=spider&for=pc)
警惕!AI助手的“阴暗面”!
近期,国家安全部公众号发布一则文章,文章主要讲述了AI 助手可能存在“阴暗面”,若被不法分子利用,会成威胁国家安全的“隐形武器”,具体体现为深度伪造技术传虚假信息、生成式 AI 泄露关键信息、AI 算法挑拨意识形态,文中列举了相关案例;国家安全机关给出提高法治思维等防范提示,并提供 12339 等举报渠道。
(https://mp.weixin.qq.com/s/mhQ9HqSDtGPo0D0hi1USJw?scene=310#wechat_redirect)
关于开展个人信息保护负责人信息报送工作的公告
国家互联网信息办公室于发布公告,就开展个人信息保护负责人信息报送工作作出规定:处理 100 万人以上个人信息的处理者,需向所在地设区的市级网信部门报送相关信息;本公告发布后达到该数量的,应在 30 个工作日内完成报送,此前已达标的需在 2025 年 8 月 29 日前完成,信息变更需在 30 个工作日内办理;未按规定履行报送手续的,将依法处理。
(https://www.cac.gov.cn/202507/18/c_1754553420421538.htm)
违规收集用户隐私数据,美国地方医疗中心赔偿超6600万元
美国 BJC 医疗保健中心因网站用追踪工具,在未获用户同意的情况下收集敏感数据并传至脸书、谷歌等公司,已同意支付最高925万美元(约合人民币6635万元)和解,赔偿 2017 年 6 月至 2022 年 8 月使用过其 MyChart 患者门户网站的用户,符合资格者预计获35美元,相关申请及听证会有明确时间规定,近年类似诉讼和解案例不少。
(https://www.secrss.com/articles/81391)
监管通报
通过研究监管通报,可以了解监管机构对App的关注重点和执法尺度,从而判断自己的App是否存在类似的问题,及时进行整改。
嘉佑安科监测到国家计算机病毒应急处理中心、国家网络安全通报中心各地通信管理局等13家监管公开通报/下架共计438款移动应用,详细数据见下表:
通报应用类型分布情况
根据2025年7月国家监管机构的最新通报数据,“实用工具类”App以占据总通报数的32.5%位居第一,数量远超其他,整体呈现实用工具类App占比突出的分布特点。App通报应用类型Top10的分布概览图如下所示:
通报问题类型分布情况
根据2025年7月国家监管通报的数据,违规收集个人信息问题最多,未明示个人信息处理规则问题其次。App通报问题类型Top10的分布概览图如下所示:
上海市通信管理局关于侵害用户权益行为APP的通报(2025年第五批)
上海市通信管理局本次通报162款APP(SDK)因违法违规收集使用个人信息且未在规定时间内完成整改。通报下架问题为:APP强制、频繁、过度索取权限、账号注销难、自启动和关联启动行为、超范围收集个人信息、欺骗误导强迫行为、强制用户使用定向推送功能、违规收集个人信息、未明示个人信息处理规则、未妥善处理用户投诉等9类问题,具体详情可查阅下方链接。
(https://mp.weixin.qq.com/s/MBYr8VtM3XgThCOd2PZpsA)
北京市通信管理局关于问题移动互联网应用程序的通报(2025年第六期)
北京市通信管理局本次通报25款APP因违法违规收集使用个人信息且未在规定时间内完成整改。通报下架问题为:未经用户同意收集使用个人信息、App频繁自启动和关联启动、未公开收集使用规则、未明示收集使用个人信息的目的、方式和范围、违反必要原则收集个人信息、未经用户同意收集使用信息等6类问题,具体详情可查阅下方链接。
(https://bjca.miit.gov.cn/zwgk/tzgg/art/2025/art_b48c42ee37534542b01ec2232da71c87.html)
安徽省通信管理局关于下架3款侵害用户权益APP的通报
安徽省通信管理局本次下架3款APP因违法违规收集使用个人信息且未在规定时间内完成整改。通报下架问题为:违规收集个人信息、超范围收集个人信息、违规使用个人信息、强制、频繁、过度索取权限等4类问题,具体详情可查阅下方链接。
(https://ahca.miit.gov.cn/xxgk/tzgg/art/2025/art_d2f7b783392e410fa8254750105031cd.html)
甘肃省通信管理局关于下架8款侵害用户权益APP/小程序的通报
甘肃省通信管理局本次下架8款APP及小程序因违法违规收集使用个人信息且未在规定时间内完成整改。通报下架问题为:未公开收集使用规则、未明示收集使用个人信息的目的、方式和范围、App频繁自启动和关联启动、违规向他人提供信息、未经同意收集使用信息、未公布投诉举报渠道等6类问题,具体详情可查阅下方链接。
(https://ahca.miit.gov.cn/xxgk/tzgg/art/2025/art_d2f7b783392e410fa8254750105031cd.html)
安徽省通信管理局关于侵害用户权益APP的通报(2025年第5批)
安徽省通信管理局本次通报10款APP因违法违规收集使用个人信息且未在规定时间内完成整改。通报下架问题为:违规收集个人信息、违规使用个人信息、超范围收集个人信息、强制、频繁、过度索取权限等4类问题,具体详情可查阅下方链接。
(https://ahca.miit.gov.cn/xxgk/tzgg/art/2025/art_49f5da3869074d0db53fdf7aa16a84c4.html)
国家计算机病毒应急处理中心检测发现68款违法违规收集使用个人信息的移动应用
国家计算机病毒应急处理中心本次通报68款App及SDK因违法违规收集使用个人信息且未在规定时间内完成整改。通报下架问题为:在APP首次运行时未通过弹窗等明显方式提示用户阅读隐私政策等收集使用规则;以默认选择同意隐私政策等非明示方式征求用户同意;隐私政策难以访问;个人信息处理者在处理个人信息前,未以显著方式、清晰易懂的语言真实、准确、完整地向个人告知个人信息处理者的名称或者姓名、联系方式、个人信息的保存期限等、隐私政策未逐一列出APP收集使用个人信息的目的、方式、范围等、个人信息处理者向其他个人信息处理者提供其处理的个人信息的,未向个人告知接收方的名称或者姓名、联系方式、处理目的、处理方式和个人信息的种类,并取得个人的单独同意;APP客户端向第三方提供个人信息,包括通过客户端嵌入的第三方代码、插件等方式向第三方提供个人信息,未经过用户同意,未做匿名化处理、未在征得用户同意后才开始收集个人信息或打开可收集个人信息的权限、未提供有效的更正、删除个人信息及注销用户账号功能等13类问题,具体详情可查阅下方链接。
(https://mp.weixin.qq.com/s/7eZP5xViXDH1gn_Q3YyUgQ?color_scheme=light)
山东省通信管理局关于不合格APP整改情况的通报(2025年第4批)
山东省通信管理局本次通报15款App因违法违规收集使用个人信息且未在规定时间内完成整改。通报问题为:信息窗口“摇一摇”违规跳转、违规收集个人信息、超范围收集个人信息、APP强制、频繁、过度索取权限、违规使用个人信息、APP 频繁自启动和关联启动等6类问题,具体详情可查阅下方链接。
(https://sdca.miit.gov.cn/xwdt/tzgg/art/2025/art_09a95e7af3324a38aa78d5edfb7c1dd5.html)
陕西省通信管理局关于侵害用户权益行为APP的通报
陕西省通信管理局本次下架1款App因违法违规收集使用个人信息且未在规定时间内完成整改。通报问题为:违规使用个人信息等1类问题,具体详情可查阅下方链接。
(https://shxca.miit.gov.cn/xwzx/tzgg/art/2025/art_4598e602826d46a0a685dd4ee97dfbd2.html)
关于下架侵害用户权益APP名单的通报(2025年第1批)
内蒙古通信管理局本次下架4款App因违法违规收集使用个人信息且未在规定时间内完成整改。通报问题为:违规收集个人信息、违规使用个人信息、欺骗误导强迫用户、应用分发平台上的APP信息明示不到位等4类问题,具体详情可查阅下方链接。
(https://nmca.miit.gov.cn/zwgk/tzgg/art/2025/art_449a9befbb1a4374a22aa10a6ee541ca.html)
江苏省通信管理局关于侵害用户权益行为的移动互联网应用程序通报(2025年第5批)
江苏省通信管理局本次通报6款小程序因违法违规收集使用个人信息且未在规定时间内完成整改。通报问题为:违规收集个人信息、账号注销难等2类问题,具体详情可查阅下方链接。
(https://jsca.miit.gov.cn/gzcy/gggs/art/2025/art_fb60ec47ba8e4a3497adfbf317dccb52.html)
公安部计算机信息系统安全产品质量监督检验中心检测发现33款违法违规收集使用个人信息的移动应用
国家网络安全通报中心本次通报33款App因违法违规收集使用个人信息。通报问题为:未公开收集使用规则、未逐一列出收集、使用个人信息的目的、方式、范围、在申请打开可收集个人信息的权限时,未同步告知用户其目的、在申请收集用户等个人敏感信息时,未同步告知用户其目的、征得用户同意前就开始收集个人信息、实际收集的个人信息超出用户授权范围、配置文件中声明的可收集个人信息的权限超出相关功能的必要范围、实际收集的个人信息超出相关功能的必要范围、实际收集个人信息的频率超出相关功能的必要范围、提前要求用户打开非当前功能所需的可收集个人信息权限、强制要求用户打开非必要的可收集个人信息权限、广告存在误导、欺骗用户行为等13类问题,具体详情可查阅下方链接。
(https://mp.weixin.qq.com/s/g2UykawpjL5hnbSjUEEREw)
上海市通信管理局关于下架23款侵害用户权益行为应用的通报
上海市通管局本次下架23款App未在规定时间内完成整改。原因:2025年6月,上海市通信管理局向社会公示了一批共50款存在侵害用户权益行为的应用。在规定的整改期限内,经核查复检,尚有23款应用未按照要求落实整改,具体详情可查阅下方链接。
(https://mp.weixin.qq.com/s/2BWRGwjSPOrh2QdRjF3g3g)
浙江省通信管理局关于侵害用户权益行为的APP(小程序)通报(2025年第6批)
浙江省通信管理局本次通报6款App及小程序因违法违规收集使用个人信息且未在规定时间内完成整改。通报问题为:违规收集个人信息、是否提供有效的更正或删除个人信息途径等2类问题,具体详情可查阅下方链接。
(https://zjca.miit.gov.cn/zwgk/tzgg/art/2025/art_e75267e960cc4b52ab9308f3394707f7.html)
关于川渝两地侵害用户权益APP名单的通报(2025年第七期)
四川通管局和重庆通管局本次通报7款App及小程序因违法违规收集使用个人信息且未在规定时间内整改或整改不到位。通报问题集中在:违规收集个人信息、APP频繁自启动和关联启动、未明示个人信息处理规则、APP强制、频繁、过度索取权限、超范围收集用户个人信息等5类问题,具体详情可查阅下方链接。
(https://scca.miit.gov.cn/zwgk/wlaqgl/art/2025/art_19bd9400176a4af2a284882e6faa4d96.html)
甘肃省通信管理局关于侵害用户权益APP/小程序的通报(2025年第3批)
甘肃省通信管理局本次通报14款App因违法违规收集使用个人信息且未在规定时间内完成整改。通报问题集中在:违规收集个人信息、违规使用个人信息、超范围收集个人信息、App强制、频繁、过度索取权限等4类问题,具体详情可查阅下方链接。
(https://gsca.miit.gov.cn/zwgk/tzgg/art/2025/art_e75456e5bc9d4721b450203e9d6a5ff1.html)
陕西省通信管理局关于侵害用户权益行为APP的通报
陕西省通信管理局本次下架2款App因违法违规收集使用个人信息且未在规定时间内完成整改。通报问题为:违规收集个人信息、违规使用个人信息、强制用户使用定向推送功能等3类问题,具体详情可查阅下方链接。
(https://gsca.miit.gov.cn/zwgk/tzgg/art/2025/art_e75456e5bc9d4721b450203e9d6a5ff1.html)
贵州省通信管理局关于侵害用户权益行为APP的通报(2025年第2批)
贵州省通信管理局本次通报8款App因违法违规收集使用个人信息且未在规定时间内完成整改。通报问题集中在:违规收集个人信息、App频繁自启动和关联启动、App强制、频繁、过度索取权限、强制用户使用定向推送功能等4类问题,具体详情可查阅下方链接。
(https://mp.weixin.qq.com/s/3nfR-JojGGtM5kNn_7nvSg)

