搜索
首页
大数快讯
大数活动
服务超市
文章专题
出海平台
流量密码
出海蓝图
产业赛道
物流仓储
跨境支付
选品策略
实操手册
报告
跨企查
百科
导航
知识体系
工具箱
更多
找货源
跨境招聘
DeepSeek
首页
>
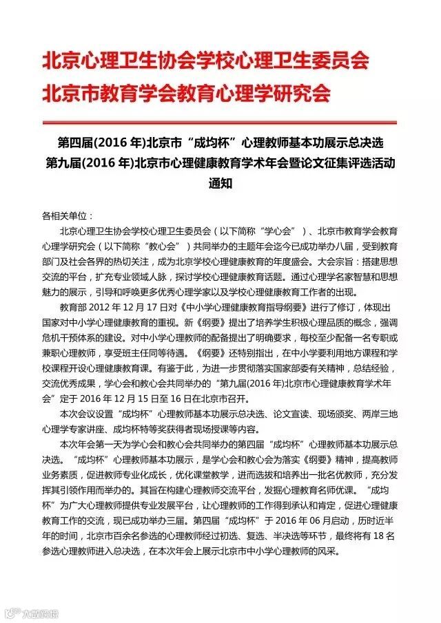
第四届(2016年)北京市“成均杯”心理教师基本功展示总决选 通知
>
第四届(2016年)北京市“成均杯”心理教师基本功展示总决选 通知
成均心理
2016-11-24
0
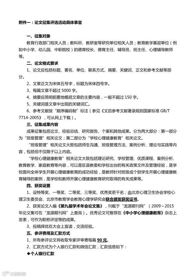
导读:第四届(2016年)北京市“成均杯”心理教师基本功展示总决选第九届(2016年)北京市心理健康教育学术年会暨论文征集评选活动通知
中小学心理辅导室专业设备生产厂家
以下为最新通知文件:
成均集团
【声明】内容源于网络
0
0
成均心理
北京成均科技有限公司
内容
160
粉丝
0
关注
在线咨询
成均心理
北京成均科技有限公司
总阅读
40
粉丝
0
内容
160