大数跨境

坚守地下燃气生命线 谨防第三方施工破坏

坚守地下燃气生命线   谨防第三方施工破坏 湖州南浔新奥燃气有限公司
2025-01-20
2
随着城市建设脚步加快和绿色发展的要求,天然气管道已经建成一张密布全城市各个角落的燃气管网。近年来,多起因第三方施工不当引起燃气管道损坏事故给我们敲响了警钟,第三方施工仍然是威胁地下燃气管道安全的主要因素之一。今天@南浔新奥把保护燃气管道的法律文件及第三方交叉施工时应该注意的要点再为大家普及一下。



一、燃气法律法规、政府文件


1、《城镇燃气管理条例》

     第三十四条:在燃气设施保护范围内,有关单位从事敷设管道、打桩、顶进、挖掘、钻探等可能影响燃气设施安全活动的,应当与燃气经营者共同制定燃气设施保护方案,并采取相应的安全保护措施

     第五十一条:违反本条例规定,侵占、毁损、擅自拆除、移动燃气设施或者擅自改动市政燃气设施等破坏燃气设施的,由燃气管理部门责令限期改正,恢复原状或者采取其他补救措施,对单位处5万元以上10万元以下罚款,对个人处5000元以上5万元以下罚款;造成损失的,依法承担赔偿责任;构成犯罪的,依法追究刑事责任。违反本条例规定,毁损、覆盖、涂改、擅自拆除或者移动燃气设施安全警示标志,由燃气管理部门责令限期改正,恢复原状,可以处5000元以下罚款

     第五十二条:违反本条例规定,建设工程施工范围内有地下燃气管线等重要燃气设施,建设单位未会同施工单位与管道燃气经营者共同制定燃气设施保护方案,或者建设单位、施工单位未采取相应的安全保护措施的,由燃气管理部门责令改正,处1万元以上10万元以下罚款;造成损失的,依法承担赔偿责任;构成犯罪的,依法追究刑事责任

2、《中华人民共和国刑法》

     第一百一十八条:破坏电力、燃气或者其他易燃易爆设备,危害公共安全,尚未造成严重后果的,处三年以上十年以下有期徒刑。

     第一百一十九条:破坏交通工具、交通设施、电力设备、燃气设备、易燃易爆设备,造成严重后果的,处十年以上有期徒刑、无期徒刑或者死刑。

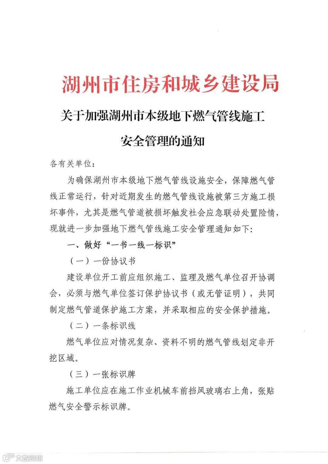
3、湖州市住房和城乡建设局红头文件

《关于加强湖州市本级地下燃气管线施工安全管理的通知》



二、第三方交叉施工注意要点

1、第三方交叉施工:

     是指第三方在燃气管道及附属设施中心线及两侧最小控制范围内(取大值),《燃气工程项目规范》规定得控制范围内进行相关工程或与管道交叉的工程施工。包括,新建或改扩建公路、铁路(地铁)、河流、电(光)缆、管道、工矿企业、输电线路等于公司所辖管道在法定管道保护距离以内施工的情况。

     泛指取土、挖塘、修渠、修建养殖水场,排放腐蚀性物质,修建铁路、高速公路、油气管道,修筑大型建筑物、构筑物等工程河道疏浚、鱼塘、沟渠清淤、高标准农田建设、土地平整作业。其他影响燃气管道运行安全的施工作业。


2、所有符合以上第三方交叉施工作业情况的施工方,在动工作业前必须先与燃气公司取得联系联系方式0572-3077567),由燃气公司专业人员到达现场进行情况的了解和技术交底,其次第三方施工单位必须与燃气公司签订保护协议,共同制定施工方案与应急预案,并在燃气公司专人全程监护下进行施工动土作业。


3、第三方施工项目结束后,项目建设单位或承建单位应当在立即告知燃气公司,燃气公司接到通知后,及时开展现场检查监测,符合关闭条件后方可关单。







2025年新春佳节即将到来,希望相关单位与我们积极做好配合,严防第三方施工破坏,共同抓好城市地下“生命线”的管理,守护好南浔区的地下“生命线”,提升南浔区地下管线安全运行水平,为南浔区的可持续发展奠定坚实基础。








【声明】内容源于网络
0
0
湖州南浔新奥燃气有限公司
燃气经营。
内容 93
粉丝 0
湖州南浔新奥燃气有限公司 燃气经营。
总阅读128
粉丝0
内容93