搜索
首页
大数快讯
大数活动
服务超市
文章专题
出海平台
流量密码
出海蓝图
产业赛道
物流仓储
跨境支付
选品策略
实操手册
报告
跨企查
百科
导航
知识体系
工具箱
更多
找货源
跨境招聘
DeepSeek
首页
>
环宇瑞声荣获中国信息协会数据要素大赛三等奖
>
环宇瑞声荣获中国信息协会数据要素大赛三等奖
小豚聆听
2024-12-02
2
导读:“2024中国信息协会数据要素应用创新大赛总结发布会”在北京成功举办。发布会旨在全面总结大赛成果,推动优秀案例的宣传推广,促进数据要素在科技创新和企业高质量发展中的深入应用。
11月26日,“2024中国信息协会数据要素应用创新大赛总结发布会”在
北京
成功举办。发布会旨在全面总结大赛成果,推动优秀案例的宣传推广,促进数据要素在科技创新和企业高
质量
发展中的深入应用。
中国信息协会会长王金平、中科院科技基础能力局局长卢方军、国家信息中心副主任周民、国资委信息中心副总工程师王大光等领导发表会议致辞,国家数据局政策规划司相关负责同志,中国信息协会副会长吴钰、监事长廖方宇、监事蒋华等领导及嘉宾出席会议,会议由中国信息协会副会长兼秘书长李红主持。包括106家获奖单位代表在内的,来自全国数据要素领域的近300家企事业单位代表参会。
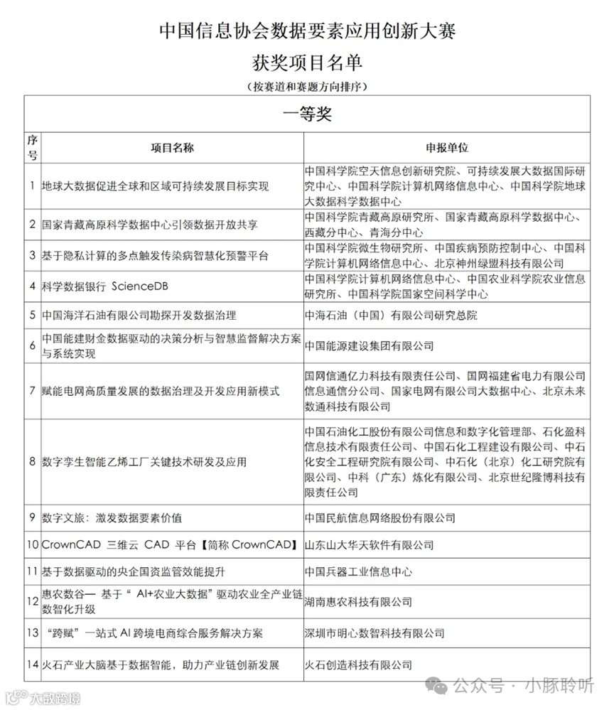
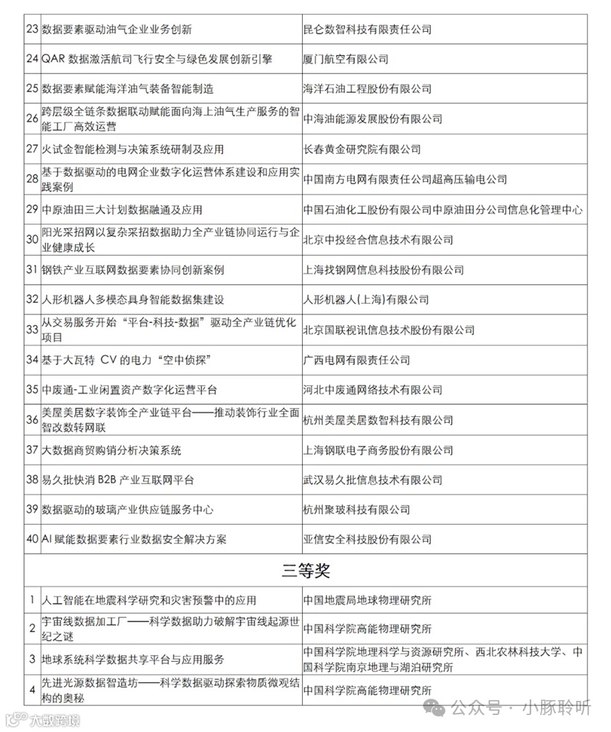
本次大赛共有107个项目分获一、二、三等奖
。北京环宇瑞声科技有限公司携手联通(北京)产业互联网有限公司参赛的
“基于语音生物标志物的AI智能诊断技术赋能医疗健康行业:早期诊断和定向诊疗新模式项目”
,荣获三等奖。
获奖证书
总结发布会上,举行了“2024中国信息协会数据要素应用创新大赛颁奖仪式”,对在大赛中表现突出的团队进行表彰。本次大赛共评选出一等奖14个、二等奖40个、三等奖52个,获奖项目涵盖科技创新、绿色低碳、智能制造、城市治理等多个领域,不仅代表了数据要素应用的创新高度,也为行业提供了宝贵的示范案例。颁奖现场气氛热烈,获奖团队纷纷表示,将继续深化数据要素在相关领域的实践与探索,推动更多创新成果落地。
中国信息协会数据要素应用创新大赛颁奖仪式
本次获奖也是对环宇瑞声自主研发的“Dolphin AI”诊断大模型在医疗健康领域应用的肯定。未来,环宇瑞声将不断深入研究,持续保持技术领先,为推动数据要素领域的技术创新和成果转化贡献力量。
【声明】内容源于网络
0
0
小豚聆听
环宇瑞声是一家专注于人工智能和生命科学领域的科技公司,核心科研团队来自中科院声学所、地坛医院、阜外医院、306医院、Google等机构。 研究基于声学特征的AI自动诊断和预警技术,包括流行性传染病、呼吸系统疾病和心血管等疾病的早期筛查诊断。
内容
6
粉丝
0
关注
在线咨询
小豚聆听
环宇瑞声是一家专注于人工智能和生命科学领域的科技公司,核心科研团队来自中科院声学所、地坛医院、阜外医院、306医院、Google等机构。 研究基于声学特征的AI自动诊断和预警技术,包括流行性传染病、呼吸系统疾病和心血管等疾病的早期筛查诊断。
总阅读
2
粉丝
0
内容
6