
阿里诚信通会员费从七月一号开始从原来3688元升级至6688元,费用直接付给阿里巴巴,新会员功能整合微博与钉钉功能,功能更全面。
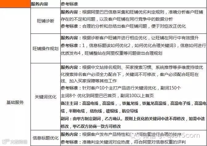
求实网络承接阿里商铺精装修和商铺排名推广维护业务,具体见下表



瑞安求实网络公司--诚信 求实 领先半步 让您的网络营销更精彩!
经营范围:各类网站建设、百度排名、360排名、Google全球推广、阿里商铺托管及装修、微信公众平台建设、企业邮局等。
服务热线:0577-25655858
手机:13989786370
微信号:qiushinet
网址:www.qs315.com
Q Q: 372248606


