
目光所至之处,就是广告所至之处,就是金钱所至之处。
SEMer、信息流广告优化师入门知识:是什么是信息流广告?

信息流广告简介:
信息流广告(News Feed Ads)是用户在使用互联网产品时,互联网产品主动推送并与其产品功能混排在一起的原生广告,常见于社交媒体和资讯类产品,包括文字、图片、视频及短视频等形式。 简单来说,信息流广告就是嵌入在信息与信息之间的广告(如微信的朋友圈广告),如果你不留意它们周围 的“推广”、“广告”字样,甚至完全不会发现这是一条广告。
信息流广告发展历史:
信息流广告最早于2006年出现在社交巨头Facebook上,随后Twitter、Instagram 和 LinkedIn 以及国内的今日头条于2016年推出信息流广告,随后腾讯QQ空间、微信朋友圈、微博和等社交媒体和资讯APP也相继推出信息流广告。
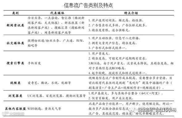
信息流广告的广告类别及特点:

2017年国内的信息流广告的发展

用户接受度高、互动性强。信息流广告依托海量的用户数据和信息流内容生态,可精准捕捉用户意图、有效降低用户干扰,将广告展现给目标客户的同时容易激发受众的主动性,促使其主动接受、点赞、甚至分享广告。
调查显示,对于信息流广告九成以上用户会“点击查看”,超七成用户会有“点赞”行为,67.4%的用户曾经“评论”过,65.7%的用户有过“转发”行为。
信息流广告未来的发展前景:
信息流广告目前已经成为了我们网络推广一个非常重要的领域,其实信息流广告的出现是一个必然的过程,因为它是随着智能手机引领的移动互联网的出现后而出现的,符合人们的从上往下的阅读习惯。信息流广告就是掺杂在各类从上往下排列的信息中的广告。它是伴随着人们在互联网上面的行为发生变化的时候产生的广告,我们人在互联网上的行为有:浏览行为、搜索行为、观看行为、输入行为等,各种网络广告总是伴随着人们的互联网行为出现的,比如根据浏览行为出现的各种展示广告、基于搜索行为出现的SEM广告,基于观看行为产生的贴片广告、暂停播放广告,基于人们输入行为的输入法广告(搜狗输入法广告)。
所以从这一点上面来看信息流在接下来几年还会是一个主流的互联网广告模式,因为在人们使用手机联网的行为不发生大的改变的情况下这个广告会一直存在,广告的出现其实就是根据人们的注意力目光出现的,就像互联网预言大帝凯文·凯利说:“目光所至之处,金钱必将随之而来。”我们可以说目光所至之处,就是广告所至之处,就是金钱所至之处。
直到新的联网方式的出现改变了人们从互联网上面获取信息的方式,例如出现的物联网以及智能穿戴设备代替人们使用手机浏览,那么到那时候才会出现新的形式的互联网广告。信息流广告在接下来几年都会占据一个非常重要的地位并且不会消失,这是必然的。
早在 PC 时代信息流广告就已经出现,但由于PC端上可供选择的广告类型丰富,信息流广告并没有独特优势。而在移动互联网时代,由于智能手机屏幕较小,PC 端上的广告若简单移植到移动端上效果会大打折扣,这时相较于用户干扰度高、展示效果差的 Banner和插屏广告,原生的信息流广告价值凸显,并成为公认的最适合移动端的广告形态。 根据数据,预计到2019 年我国信息流广告市场规模将突破1400亿 ,在网络广告的市场份额将达到23%。
移动互联网的主流广告形式:
搜索广告;开屏广告;信息流广告;视频贴片广告;积分墙广告;

搜索广告:

搜索广告的触发形式:
用户主动搜索关键词,然后广告被动触发,出现在搜索结果中。
呈现的形式:
搜索并列出现,然后标题关键词会被标红,下方会有广告标识。
搜索广告投放的一个原理:
用户通过搜索关键词发起请求,然后系统会匹配参与关键词竞价的广告,根据竞价排名筛选广告呈现在搜索结果中。
搜索广告的优化关键:
1.关键词的拓展;尽可能多的去拓展搜索关键词
2.优化广告创意的标题;吸引用户点击
这种广告,它的一个优势就在于是通过搜索去触发,让有需求的客户可以找到商家的广告。
与搜索广告不同的信息流广告,它的一个广告触发方式是用户通过浏览各种资讯类app刷新的时候,广告被主动推荐。它的广告位置是掺杂在各种资讯或社交app的信息中。推荐方式是原生信息流的样式。它投放的原理是用户进行刷新操作,系统筛选定向用户投放的,针对相同定向用户的所有广告主的广告进行竞价排序,胜出的广告展现在用户新刷新出的信息流中。
信息流广告一个营销优势就是它是主动推荐的,让对你投放广告感兴趣的人看到你的广告。如果说搜索广告是人找广告,那么信息流广告则是平台系统广告找人的一个过程。平台系统是根据平台用户身上的标签取成功的匹配广告。
信息流平台是如何给用户打标签的?
平台通过平台用户的账号去登录时填写的基本信息,然后根据用户选择的一些兴趣关注,以及通过用户在系统平台中的一些行为,去做一个用户画像,给用户打上各种各样的标签。
可以用来识别用户标签的纬度:用户注册时主动填写的个人基本信息;用户在平台内的一些浏览行为,包括阅读的文章,点赞评论。用户自身的一些环境特征,比如说地域特征,然后手机系统特征。
然后当广告主投放的广告,选择的标签满足系统平台给用户标记的标签的时候,平台系统就会把广告推送给用户。实际上这些还不够,因为同时会有不同的广告主竞争同一标签的用户,其中有竞争优势的广告就会优先匹配到具有该标签的用户,让广告展示在用户手机信息流中。
所有的信息流广告平台都是希望广告能够成为一条有用的资讯。能够实现广告主的营销效果和媒体平台的商业化,用户体验,三方共赢。
下面以国内影响力最大的今日头条信息流平台为例,来具体解读下信息流广告。
头条信息流广告的位置示例:

一句话,凡是你在头条系APP中看到标记有广告字样的位置都是头条的信息流广告位;
头条信息流广告的创意素材形式,有小图、大图、组图和视频。

广告内容的构成:
广告文案;图片素材;广告标签;广告来源;评论;发布时间;是否感兴趣按钮;副标题(选填);附加创意

副标题是创意的第二标题,选择了附加创意,即可以编辑,字数限制在十个字以内,附加创意按钮,是实现投放目的的转化直通车点击按钮可以直接完成广告转化,无需进入广告详情页,比如可以根据投放目的来选择附加创意的按钮类型,例如立即下载按钮,点击后即可以下载应用包。电话拨打按钮,点击后直接可以拨打设置的电话号码。
如果您对网站有不满意的地方,或网站需要改版,又或者对网站在搜索引擎上推广的效果不满意请扫下面的二维码加小编微信,我将第一时间为您解答。

延伸阅读:
网站建成后,后续还有哪些服务?
用户会百度上搜索什么词找到你的官网?
企业官网如何做推广?
-网站建设包括哪些内容?
如何判断做了网络推广有没有效果?


