搜索
首页
大数快讯
大数活动
服务超市
文章专题
出海平台
流量密码
出海蓝图
产业赛道
物流仓储
跨境支付
选品策略
实操手册
报告
跨企查
百科
导航
知识体系
工具箱
更多
找货源
跨境招聘
DeepSeek
首页
>
支原体qPCR检测|微生物快检方法验证,助力生物制品制造
>
支原体qPCR检测|微生物快检方法验证,助力生物制品制造
广州普洋仪器仪表有限公司
2022-07-25
2
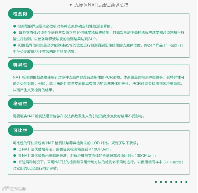
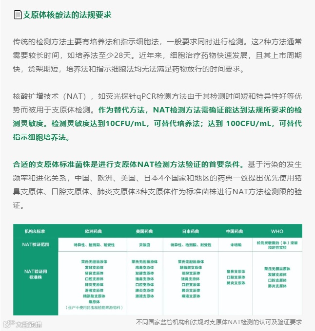
导读:10cfu/ml的方法检测限,符合法规的方法验证,来源正规标定准确的菌株。湖州申科全套的支原体检测和验证的解决方案,让您简单快速的建立符合要求的支原体快检方法
想要了解更多申科产品,请联系我们
电话:
020-38325399
邮箱
:
2135006594@qq.com
地址:
广州
市番禺区奥园城市天地
8-2-334室
【声明】内容源于网络
0
0
广州普洋仪器仪表有限公司
专注于生命科学、材料科学、化学与工艺学等科研和开发领域,介绍国内、外领先的创新型分析与检测技术,分享来自科研与分析、检测最前沿的技术应用解决方案、使用者体验等
内容
132
粉丝
0
关注
在线咨询
广州普洋仪器仪表有限公司
专注于生命科学、材料科学、化学与工艺学等科研和开发领域,介绍国内、外领先的创新型分析与检测技术,分享来自科研与分析、检测最前沿的技术应用解决方案、使用者体验等
总阅读
74
粉丝
0
内容
132