由于过渡金属配合物具有丰富的光化学和光物理性质,顺铂的临床成功引发了人们对金属药物的广泛研究热情,以探索其潜在的治疗应用。一些基于Ru(II)复合物的诊疗平台在整合近红外光的体内近红外光成像和协同治疗方面显示出巨大的潜力。作为铂族的另一个成员,铱(III)比Ru(II)具有更高的自旋-轨道耦合(SOC)常数(4430 vs 990 cm−1的Ru2+),这将加速ISC过程,从而产生更多的ROS用于PDT。然而,基于Ir(III)络合物的多功能光诊断剂的研究仍然处于初级阶段,具有由近红外光触发的多模态图像引导的PTT/PDT。
具有中心d6电子构型的Ir(III)配合物倾向于形成八面体几何构型,可以减少分子间的相互作用,缓解ACQ效应引起的发射猝灭。具有NIR-I发射的Ir(III)配合物引起了广泛的研究兴趣,主要应用于光电器件。这些中性(C^N)3Ir或(C^N)2IrLX结构配合物的吸收/发射峰红移的关键策略主要与环金属化的C^N配体有关,如π共轭体系的扩展、引入给电子/吸电子取代基和杂环等。然而,部分由于合成困难,所有这些策略很少能将其吸收峰接近NIR-I范围和最大发射峰进入NIR-II区域,这将限制其广泛的应用,因为较短的激发/发射波长导致较差的组织穿透和无法用于深部肿瘤治疗。幸运的是,tris-bidentate Ir(III)配合物的高结构扩展性为设计更长的波长发射材料打开了一个窗口,因为可以使用足够低能级的N^N辅助配体,利用它们对Ir(III)的强配位能力来追求理想的低能量隙。基于这一策略,1,10-邻菲罗啉衍生物被开发用于构建长波长吸收/发射Ir(III)基材料,并成功成为生物医学领域的有力工具。除了源于阳离子特征的线粒体靶向能力外,在这些[(C^N)2Ir(N^N)]+PF6-结构的Ir(III)络合物中通常观察到其他AIE特征。
在本研究中,深圳大学王东教授等通过将AIE活性的N^N辅助配体DPTPz与Ir(III)结合,构建了一种新型的基于Ir(III)的金属光诊疗剂DPTPzIr,以提高传统AIE活性小有机分子的光诊疗性能。采用实验和计算相结合的方法,对其光、电特性进行了初步的比较研究。有趣的是,复合物DPTPzIr不仅具有其母配体DPTPz的AIE特性,而且表现出多种增强特性,包括约100 nm的红移吸收/发射光谱,增强的ROS生成能力,以及在纳米粒子(NPs)状态下更高的η可达60.5%。所有这些优点都源于三价铱离子的缺电子性质和高SOC常数,并通过理论模拟进一步验证。此外,DPTPzIr NPs被应用于808 nm光触发的癌症诊疗,证明了NIR-II FLI-PAI-PAI三模态图像引导下的协同PDT/PTT在体内的肿瘤消融。综上所述,该研究将提供一个新的视角,通过AIE活性配体和过渡金属离子的精心搭配来设计全面性能提高的多功能光诊疗剂,这也将为近红外光
引发的癌症诊疗提供一个范式。
图1 设计策略
图2 光物理表征
图3 光疗性质
图4 细胞及活体成像
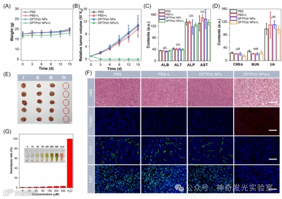
图5 体内光疗效果和生物安全分析
总结:本研究提出了一种可行的策略,通过与过渡金属Ir(III)原子的络合策略,充分释放AIE特征发光物质在多模态光疗剂中的潜在应用,可以显著提高整体治疗效果。根据这一设计理念,作者设计并制备了阳离子络合物DPTPzIr,该络合物具有理想的近红外可激发吸收峰,AIE特性,NIR-II发射超过1100 nm,优异的I型活性氧生成能力,光热转换效率高达60.5%。利用这些优点构建了一个多模态光诊疗平台,实现了高效的FLI、PTI和PAI三模态肿瘤成像,并通过PDT和PTT协同治疗消灭实体肿瘤。此外,该平台具有良好的生物相容性和体内安全性。研究结果为进一步开发可用于肿瘤诊疗的多功能金属光诊疗剂奠定了基础。
【文献详情】 Caifa You, Leyuan Tian, Jun Zhu, Lei Wang, Ben Zhong Tang, and Dong Wang. The Midas Touch by Iridium: A Second Near-Infrared Aggregation-Induced Emission-Active Metallo-Agent for Exceptional Phototheranostics of Breast Cancer. J. Am. Chem. Soc. 2024, https://doi.org/10.1021/jacs.4c15150

