大数跨境

【华南新闻】华南工会喊你来比赛!

【华南新闻】华南工会喊你来比赛! 中建三局一公司华南公司
2017-04-26
1
导读:每当工会上线的时候,咱们的文娱活动就有着落啦!这一次,华南工会奉上的是“争先杯”羽毛球比赛,走过路过的亲们,

当工会上线的时候,咱们的文娱活动就有着落啦!这一次,华南公司工会为广大职工奉上的是“争先杯”羽毛球比赛,走过路过的亲们,大家请看过来!


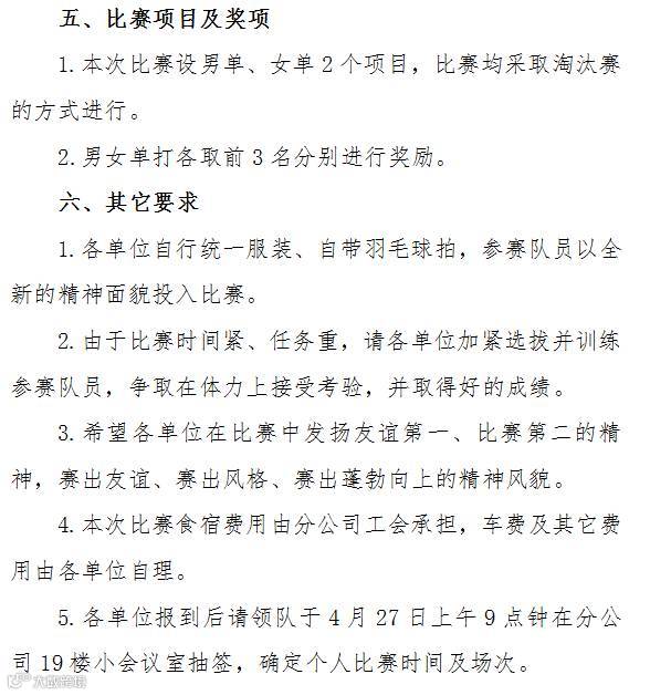
具体事项及规则如下:



小编

关于本次比赛的任何问题,均可直接联系工会干事孙立志,联系方式:18688136474。还在犹豫什么,抓紧时间报名吧!






长按二维码,关注我们!



【声明】内容源于网络
0
0
中建三局一公司华南公司
传播新闻资讯,搭建交流平台。凝聚员工力量,服务企业发展!
内容 1749
粉丝 0
中建三局一公司华南公司 传播新闻资讯,搭建交流平台。凝聚员工力量,服务企业发展!
总阅读2.2k
粉丝0
内容1.7k