随着公司转型升级步伐的加快,新型业务发展迅猛,新型业务的承接和实施对我们既是机遇也是挑战,新型业务既有很多新的要求,同时也有很多传统项目的经验可以借鉴。
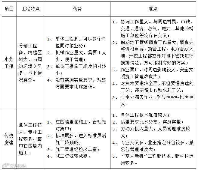
本次分析以漳州水务项目作为代表,与传统项目进行同与不同的分析。漳州水务项目一期主要包括河道治理工程、桥梁工程、水闸工程、垃圾站工程、园林绿化工程、顶管工程、农村污水工程、电力管线入地工程等;传统项目一般由地下室工程、主体结构工程、机电工程、装修工程等组成。

下面就漳州水务项目与传统项目的工程特点、管理重点、技术难点、商务要点、安全管理关键点五个方面的同与不同进行分析和总结,供大家一起研究和指正。





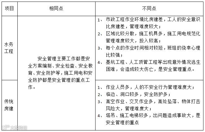
总体来说,传统项目和水务项目都是工程类的管理项目,有很多的共同点,可以供我们借鉴和使用。
通过以上五个方面的比较和分析,传统项目和水务项目各有特点和难点。传统项目按现在流行的“高、大、特”工程技术难度比市政项目大;水务工程主要是对地下情况的摸排和协调处理及征迁工作的不确定因素较多,给施工组织造成的影响较大。
目前,我们在水务项目履约中遇到的一些问题和困难主要是我们还在用传统项目的思维和意识管理水务项目,在技术和施工工序方面有一些不足,对水务工程定额的使用不熟练。大家只要结合我们传统项目的经验,在思维意识方面做一些转变,加强水务工程技术和施工工序的学习和总结,就一定能把水务项目做的更好。



