我们人体结构分类如足、腿、腹部、胸部、头部、手等等,生病的时候到医院去可看到有各种科室。工程的分部分项划分类似于人体分类一样,在建筑物里面有地基、基础、主体、屋面等,框架做好后还要对它进行装修,安装配套的设备。

分部分项、单位工程的划分是加强工程统一管理的措施,是工程施工过程中质量控制、验收、评定的有效管理手段之一。工程项目的具体划分如下:
工程项目划分(由大到小)
v 建设项目:指在一个或几个场地上,按一个设计意图,在一个总体设计或初步设计范围内,进行施工的各个项目总和。
v 单项工程:又称工程项目。指一个建设项目中,具有独立设计文件,竣工后可独立发挥生产能力或效益的工程。
v 单位工程:是单项工程的组成部分。指具有独立设计文件,可以独立组织 施工,但竣工后不能独立发挥生产能力或效益的工程。
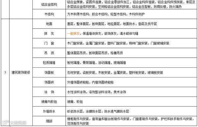
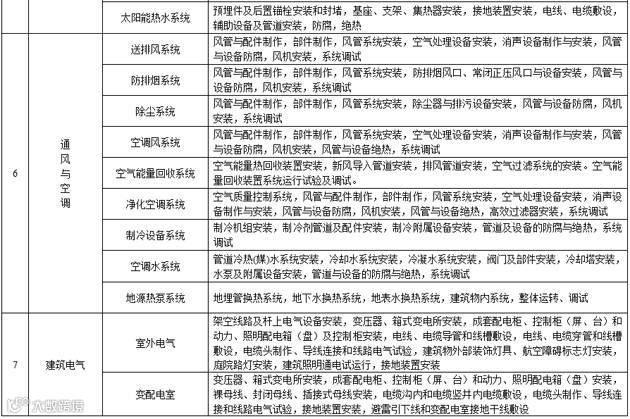
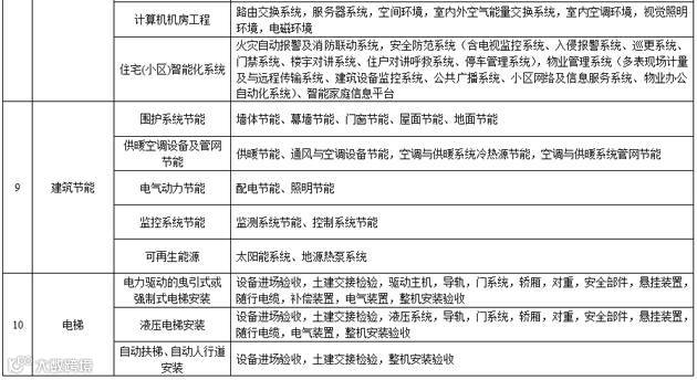
v 分部工程:指在一个单位工程中,按照工程部位、工种以及使用的材料进一步划分的工程。
v 分项工程:指在一个分部工程中,按照不同的施工方法、不同材料和规格对分部工程进一步划分的工程。
v 检验 批:是分项工程的组成部分,按工序、工种的部位划分验收段的工程。










以上是按现行规范最新的分部分项划分,理解好分部分项的划分,往后我们在填写表格的时候才更容易入手,工程资料的验收表格就是根据这些分类来制定。


