近日,住建部官网发布了“住房城乡建设部关于发布行业标准《建筑工程设计信息模型制图标准》的公告”,批准《建筑工程设计信息模型制图标准》为行业标准,编号为JGJ/T448-2018,自2019年6月1日起实施。
通知如下:
本标准根据住房与城乡建设部建标[2014]189号文《关于印发2015年工程建设标准规范制订、修订计划的通知》制定,由中国建筑标准设计研究院有限公司担任第一起草单位。
四年来,来自国内建筑工程领域近45家在BIM方面领先的单位在我院的标准化研究院以及BIM研发中心工作人员的组织下,充分调研、大胆创新、谨慎求证,按照部里统一要求高质量、高水平地完成了编制任务。
本标准是BIM领域重要标准之一,在后续即将发布的国家标准《建筑信息模型设计交付标准》(以下简称《交付标准》)的基础之上,进一步深化和明晰了BIM交付体系、方法和要求,在BIM表达方面具有可操作意义的约束和引导作用,也为BIM模型成为合法交付物提供了标准依据。
本标准主要内容
1、总则
本标准编制主要目的是规范建筑信息模型的表达。从框架上指导建筑信息模型的建立和交付过程中对设计信息的表述行为。
2、术语
本标准根据具体的工程实践,并参考了国内和国际标准的相关内容,重点参考报批中的《交付标准》,力求在术语概念方面形成一个完整、兼容、开放的体系。
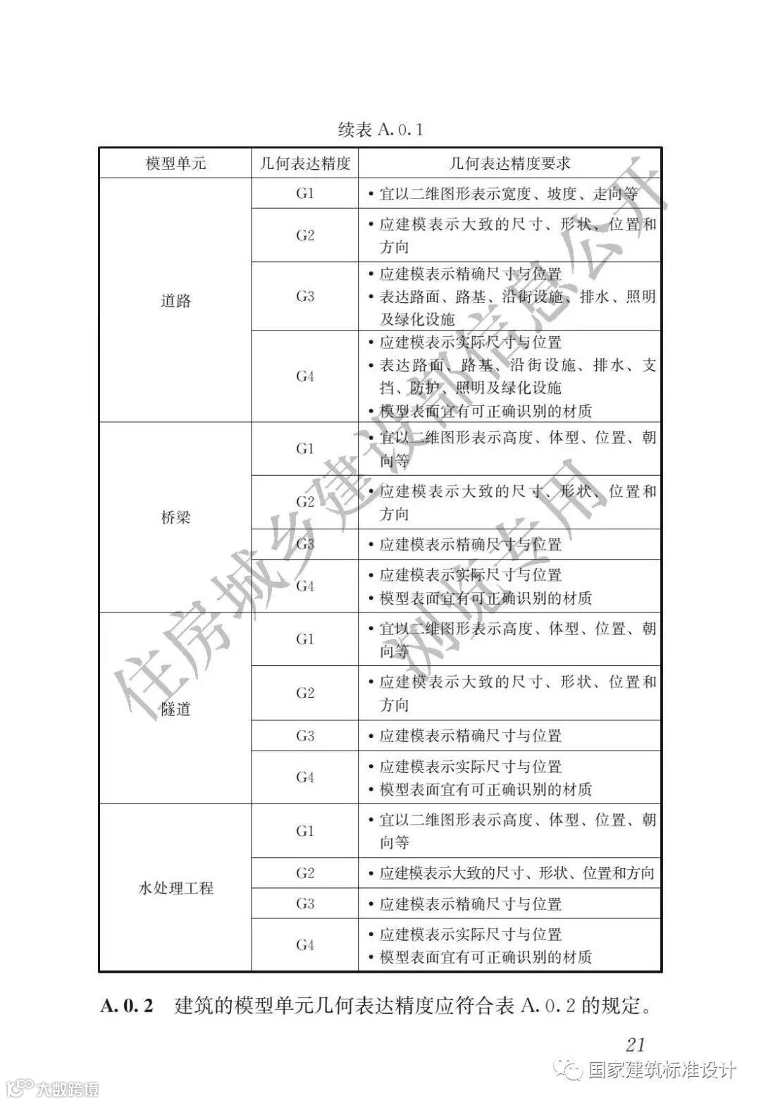
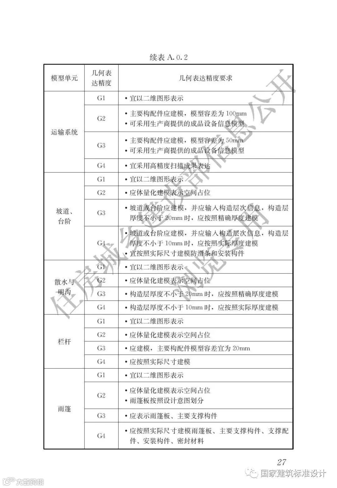
本标准延续了 “模型单元”的概念,并进一步规定了模型单元 “几何表达精度”和“信息深度”表达方法和方式。
3、基本规定
在基本规定中,首先指明了应该按照模型单元的架构表达,除了通过命名和颜色作为快速识别手段外,还规定了充分性、有效性、适宜性三个原则。对于交付物,明确了多样性、关联性的原则。
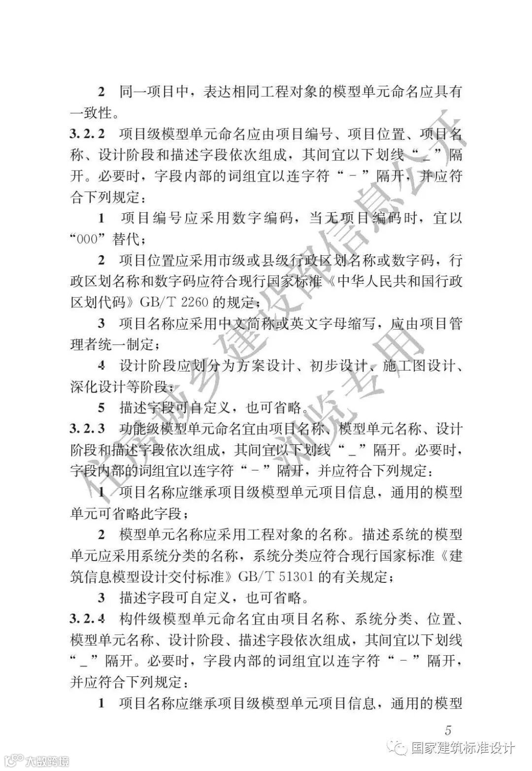
在命名规则中,依次对不同等级的模型单元命名做了详细规定,有利于行业在工程命名方面规范化,便于政府部门以及其他工程参与方的业务实施。
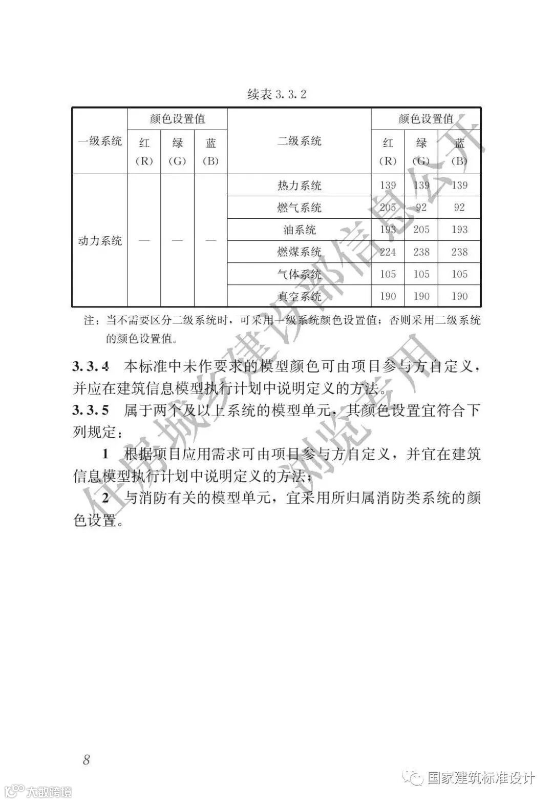
模型的颜色设置明确了依照系统设置颜色的规定,强化《交付标准》的相关规定。
4、模型单元制图表达
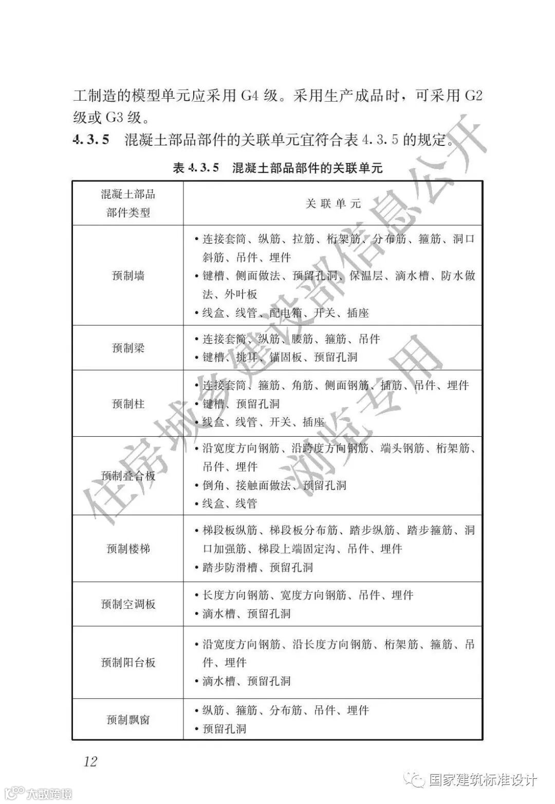
本部分从两个方面规定了模型单元表述建筑设计信息时应遵循的规则,另外也展开了装配式建筑的特点进行了特殊规定,以支持我国装配式建筑的发展。
在装配式方面的规定中,针对装配式建筑特有的集成化、系统化预制化等观念进行了规定。
5、交付物制图表达
对于《交付标准》所列出的七种交付物,本标准制定了表达方式和表达方法。
内容来源:住建部官网/国家建筑标准设计
更
多
精
彩
请猛戳右边二维码
公众号ID
gh_ed562317da30

