来源:国家发改委、建筑业那点事儿
版权归原作者所有

2019年2月18日国家发展和改革委员会官网发布《关于印发全国投资项目在线审批监管平台投资审批管理事项统一名称和申请材料清单的通知》,本次通知时国家发改委、住建部等15部门联合发布。通知提出:为防止审批工作中的自由裁量权,各级审批部门不得要求项目单位提供本通知之外的申请材料。
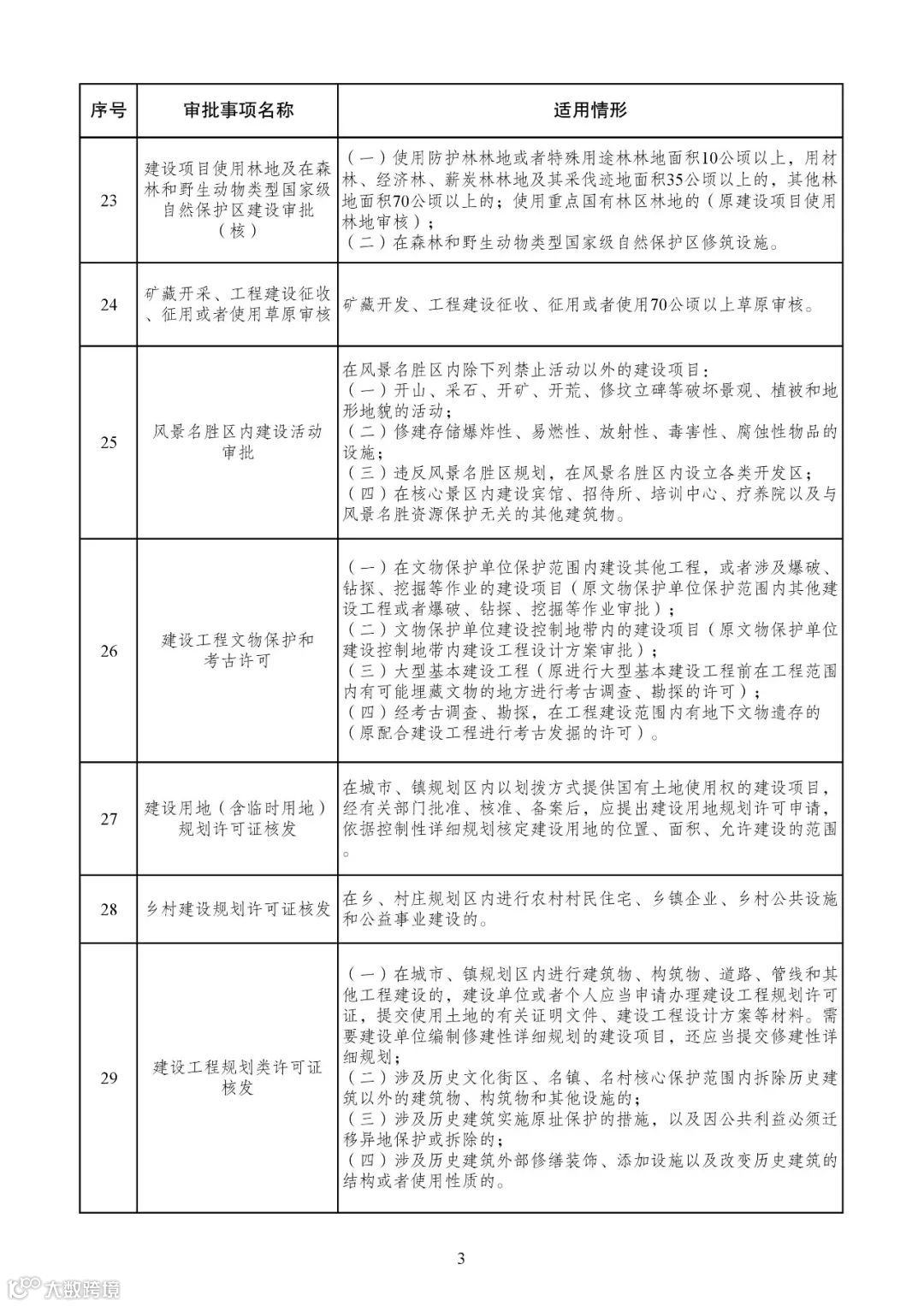
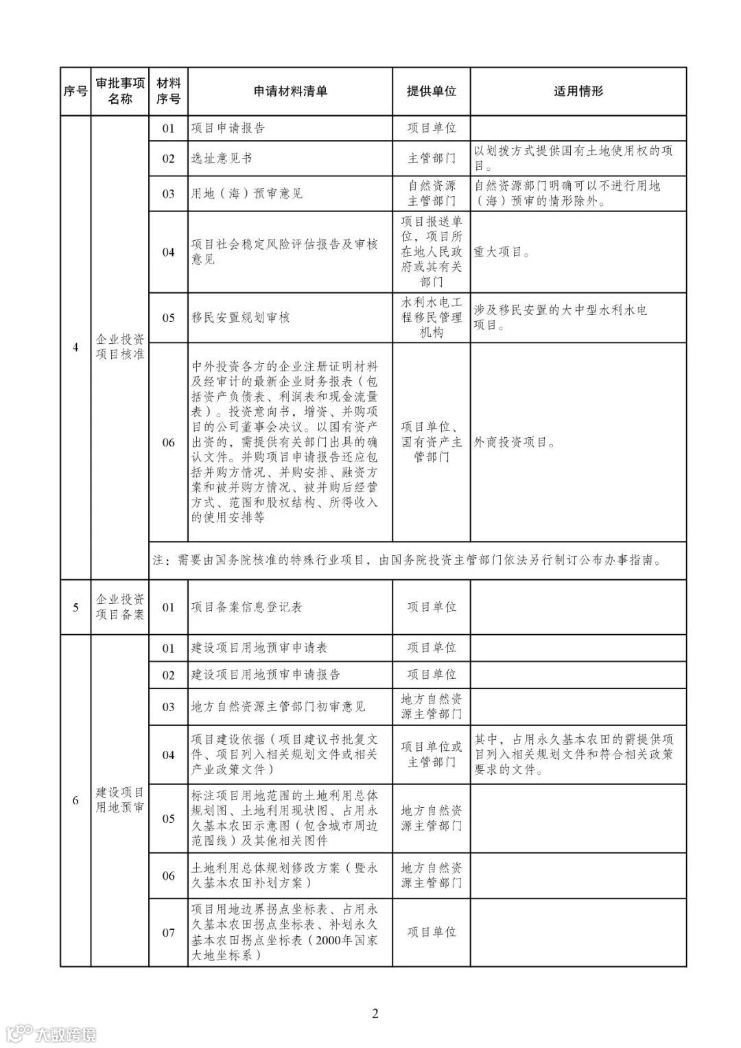
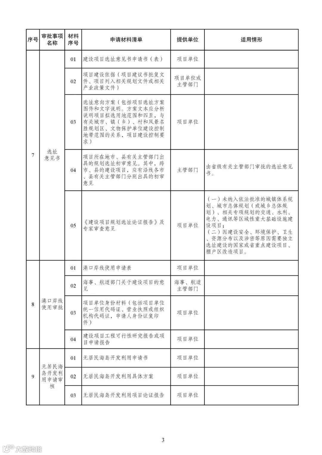
通知附件中《统一名称清单》和《申请材料清单》包含了包括了当前各类投资项目开工前需要办理的42项审批、核准、备案类事项以及需要提交审查的258项申报材料,同时明确了各项审批及其申报材料针对的项目类别及适用情形。自2019年3月15日起,全国统一按新版《清单》执行。
以办理工程施工许可证为例,需要提供9项材料,各地不得要求提供清单之外的申请材料。

此次公布的事项清单,既有项目立项和决策阶段的审批、核准、备案事项,也包括各专项评价和工程报建类审批;既包括通用于一般投资项目的10余项审批,也覆盖了不同情形下部分和少数项目需要办理的审批事项,是对目前政府管理权责的一次“大起底”。
15部门在通知中要求,各级审批部门在并联审批中均需使用统一名称,前一项审批办理中提交的申报材料通过在线平台共享、不再要求申报单位在后续办事中重复提交。各级各部门要通过按照一个清单、在一个平台上办理各项审批,切实解决重复审查、重复索要材料以及材料要求不一致等问题。
文件原文

关于印发全国投资项目在线审批监管平台投资审批管理事项统一名称和申请材料清单的通知
发改投资〔2019〕268号
各省、自治区、直辖市及计划单列市、新疆生产建设兵团发展改革委、国家安全局、工业和信息化主管部门、自然资源主管部门、环境保护厅(局)、住房城乡建设厅(建委)、交通运输厅(局、委)、水利(水务)厅(局)、卫生健康委、安全生产监督管理局、地震局、气象局、烟草局、林业草原局、文物局,民航各地区管理局:
为严格执行并联审批制度、规范投资审批行为,提高投资审批“一网通办”水平,现将全国投资项目在线审批监管平台(以下简称在线平台)投资审批管理事项统一名称和申请材料清单印发你们,并就有关事项通知如下。
一、各级有关部门应按照《全国投资项目在线审批监管平台投资审批管理事项统一名称清单(2018年版)》(附件1),统一修改相关办事指南中涉及的投资项目审批管理事项名称。审批管理事项有子项的,应在统一名称的基础上作进一步明确细化。
二、各级有关部门应按照《全国投资项目在线审批监管平台投资审批管理事项申请材料清单(2018年版)》(附件2),进一步明确细化相关审批事项办事指南。为防止审批工作中的自由裁量权,各级审批部门不得要求项目单位提供本通知之外的申请材料。地方法规有明确规定、确需项目单位另行提供的,由各省级投资主管部门商有关部门通过在线平台公布,并报国务院有关主管部门备案。
三、为确保互联互通和数据共享,通过在线平台办理审批和归集信息要统一使用本通知规定的事项名称和申请材料名称。各地方平台要按照清单调整系统功能,从2019年3月15日起按照统一名称开展审批事项办理和信息归集共享工作。
四、为切实减轻项目单位负担,项目单位在线提交的申请材料和部门的批准文件,作为后续审批事项申请材料的,应通过在线平台共享获得,不得要求项目单位重复提交。
五、清单内的审批管理事项和申请材料由中央平台按照统一规则进行编码,编码规则另行发布。
六、本通知中的审批管理事项和申请材料清单实行动态管理,投资审批制度改革中,事项有调整的将及时修订和公布。
附件:
1. 全国投资项目在线审批监管平台投资审批管理事项统一名称清单(2018年版)
2. 全国投资项目在线审批监管平台投资审批管理事项申请材料清单(2018年版)
国家发展改革委
工业和信息化部
国家安全部
自然资源部
生态环境部
住房城乡建设部
交通运输部
水 利 部
国家卫生健康委
中国地震局
中国气象局
国家烟草局
国家林草局
中国民航局
国家文物局
2019年2月12日
























(转自:筑龙施工)
超越自我 筑梦未来


