版权归原作者所有
针对目前工地常用四种脚手架形式:扣件式、碗扣式、承插型盘扣式、直插型盘扣式,总结对比各自技术要点,以供大家参考。
一
四种模板支架形式及参考规范
1、钢管扣件式
参考规范:JGJ130-2011《建筑施工扣件式钢管脚手架安全技术规程》
2、碗扣式
参考规范:JGJ166-2016《建筑施工碗扣式钢管脚手架安全技术规程》
3、承插型盘扣式
参考规范:JGJ231-2010《建筑施工承插型盘扣式钢管支架安全技术规程》
4、直插型盘扣式
参考规范:T/CCIAT0003-2019中国建筑业协会团体标准《建筑施工承插型轮扣式模板支架安全技术规程》
二
四种形式架体技术要点进行对比
· 扫地杆及顶部水平杆设置位置

· U托设置技术要点

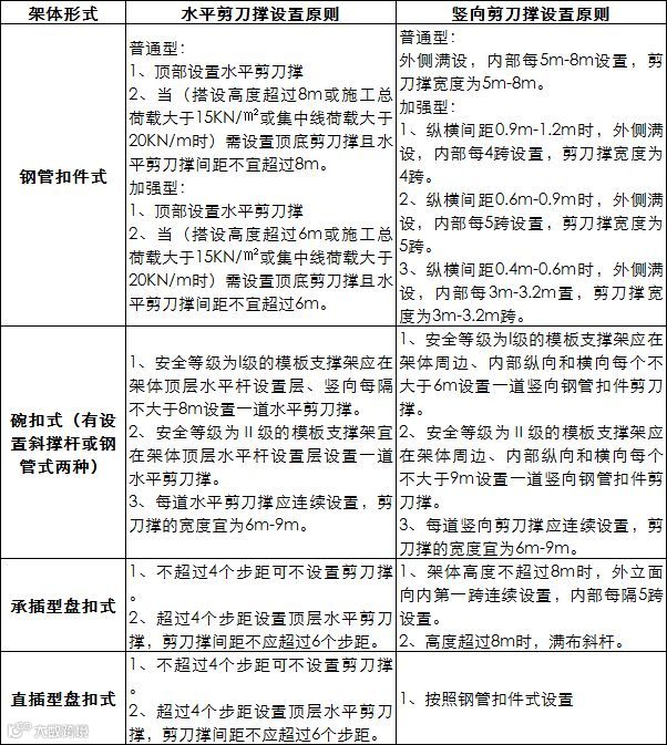
· 剪刀撑设置要点

· 常规架体参数

更
多
精
彩
请猛戳右边二维码
公众号ID
gh_ed562317da30

