1、施工组织设计的概念
2、施工组织设计的基本任务
-
为编制投标文件进行筹划,为合同的谈判与签订提供原始资料。 -
指导施工准备和施工,协调施工企业项目管理的规划与组织、设计与施工、技术与经济、前方与后方、工程和环境等,以取得良好的经济效果。
3、施工组织设计的分类

4、施工组织设计的作用

5、单位工程施工组织设计的内容

6、单位工程施工组织设计的编制要求与原则


7、单位工程施工组织设计编制大纲(参考)


1 编制依据
1.1工程承包合同

1.2施工图纸

1.3主要法规、规范、规程、图集、标准、其他


2 工程概况
2.1工程建设概况,表格表示。

2.2工程建筑设计概况,表格表示,附平、剖面图。


2.3工程结构设计概况,表格表示。


2.4 建筑设备安装概况,表格表示。

2.5自然条件。
2.6工程特点和项目实施条件分析。

要求:以清晰、简练的方式(图、表格)对整个工程的概况作较为全面的说明。
3 施工部署



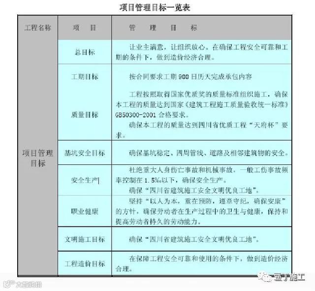
3.2项目管理目标


3.3总承包管理
明确总包与分包关系,明确各单位之间的关系。
(1)总包合同范围。
(2)总包范围内的分包工程。

要求:根据合同总包、分包要求,组建综合或专业工作队组,合理划分每个承包单位的施工区域,明确主导施工项目和穿插施工项目及其建设期限,可采用表格形式表示。

3.4各项资源供应方式
拟投入的施工力量来源(最高人数和平均人数),施工机械设备,物资供应和临时设施提供方式等。
3.5施工流水段的划分及施工工艺流程
(1)施工流水段的划分
根据工期目标、设计和资源状况,合理地进行流水段的划分,流水段划分应分基础阶段、主体阶段和装饰装修阶段三个阶段,并应分别附流水段划分的平面图。
(2)施工工艺流程
根据工程建筑、结构设计情况以及工期、施工季节等因素,确定单位工程施工工艺总流程,并应有工艺总流程图。



4 主要分部分项工程施工方案
-
确定影响整个工程施工的分部分项工程,明确原则性施工要求。 -
对于常规做法和工人熟知的分项工程提出主要应注意的一些特殊问题。 -
分部分项工程、特殊过程、关键过程,应另行编制具体的施工方案,并将其作为单位(项)工程施工组织设计的附件一同归档。
-
方案性的内容很少甚至没有,大量的操作工艺内容充塞其中。 -
仅文字表述,没有做到图文并茂。文字表述繁琐,重复内容、前后不一致、缺乏条理。 -
编制的方案缺乏指导性,通用性强。

泵管大弯管接头及固定

泵管与泵的牢固连接

爬架防坠装置
用图形文件、照片辅助文字,要尽可能提高图面的清晰度和绘制质量, 尽量避免漏洞或矛盾。评优施工组织设计忌事后补图。
5 施工进度计划
-
根据工程规模、工地条件、施工方案、业主意愿、自身实力等多个因素综合分析计算合理工期,既不冒进,也不保守。 -
关键线路合理、阶段清晰、工序流水和交叉衔接正确,目标性、指导性和实用性强。


3D模型--立体工程的形象进度

工程A、C区土方及支护将于XXXX年XX月底完成。

机电管线安装于XXXX年XX月XX日插入施工,从地下室开始安装,此时27.6m转换桁架完成。
6 施工准备及资源配备计划

-
不能正确理解“计划”的概念,内容夹带着具体实施的要求、措施等。 -
文字表述,将施工前、施工过程以及竣工后的所有工作要求及程序进行表述。

7 施工平面布置图
-
基础阶段施工平面布置图 -
主体阶段施工平面布置图 -
装饰装修阶段施工平面布置图 -
施工环境平面图 -
临建的用电和供水平面布置图
-
大量的文字表述,如“编制说明”、“编制原则”、“布置依据”、“布置内容”等等。 -
平面布置图十分简单,仅有建筑物外轮廓图、塔吊布置以及一些办公用房的布置,且没有比例。





要求:层次分明、比例适中、图例图形规范、线条粗细分明,图面整洁美观。避免用示意图走形式。
更
多
精
彩
请猛戳右边二维码
公众号ID
gh_ed562317da30

