习近平总书记首倡“人类命运共同体”意识,在全球抗击疫情中多次强调“世界各国是休戚与共的命运共同体”。中建七局总承包公司党委快速响应、积极部署,抓紧落实境外疫情防控工作。公司纪委坚决贯彻总书记和党中央关于严防境外疫情输入的重要指示,落实集团、工程局加强境外疫情防控的要求部署,抓实抓细境外疫情防控监督,打造良性海外防控局面。
一、贯彻监督部署
在境外防控中传递“中建信心”
从思想上坚定信心
3月19日,局纪委副书记、巡察办公室主任马四海,海外事业部纪检委员、副总经理高洪刚及海外事业部、纪检监督工作部工作人员赴总承包公司开展境外疫情防控专项监督检查,肯定了公司的境外防疫工作做法。中建七局总承包公司党委高度重视、科学谋划,强化境外疫情防控工作。公司纪委立足职能职责,明确当下的重要政治任务就是做好境外疫情防控和严防“境外疫情输入”监督工作。及时向海外项目传达党中央3.18政治局常委会会议精神,督导5个海外项目贯彻集团、工程局相关工作部署,落实《中建七局总承包公司境外防疫工作方案和应急预案》,监督成立应对境外疫情工作领导小组,建立疫情防控工作微信群,实时指导各项目开展疫情防控工作,全员签署《疫情防控承诺书》,强化宣传教育,加强督促提醒,从思想上为海外员工注入“强心针”。
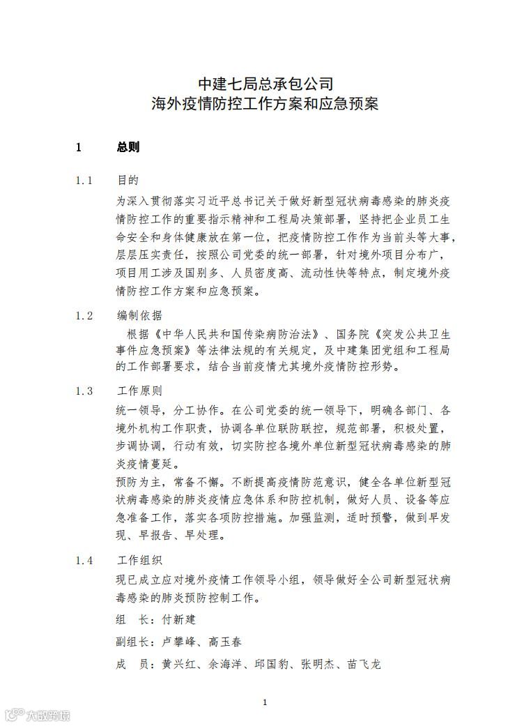
中建七局总承包公司境外防疫工作方案和应急预案
局纪委赴总承包公司开展境外疫情防控专项监督检查
在物质上坚定信心
紧盯防疫物资储备、使用,督促海外项目落实物资储备周汇报制度,通过视频、微信工作群等渠道及时了解防疫物资情况,确保防疫物资充足、供货渠道稳定,解决海外战疫后顾之忧,从物质上为海外员工坚定信心。

消毒物资储备充足
在关怀中坚定信心
督导海外项目落实局工会《关于做好关心常驻海外员工及其家属工作的通知》,做好隔离工作,保障隔离人员以及所有项目人员的健康安全。建立心理疏导室,及时关注海外员工的心理健康问题。督促海外事业部关注员工家属,对3名主动放弃休假的员工及其家属,督促海外事业部第一时间与员工家属取得联系,了解生活情况,采购口罩等防护用具寄往困难家庭,全力保障员工家属的健康安全,并定期向海外反馈家属情况,为海外员工解除后顾之忧,在以人为本的关怀中坚定信心。
给隔离宿舍消毒、为员工发放口罩
二、立足属地监督
在境外防控中落实“中建方案”
紧盯一个重点区域
督促5个海外项目施工现场实行全封闭管理。以项目部为单位,严格监督落实疫情防控要求,每天至少开展两次全面消毒,做到施工现场、办公区、生活区与外界围挡封闭。建立实名制管理制度,实施动态记录,严格控制无关人员进入施工现场。
制定两个防控预案
监督各项目结合属地法律,落实集团、工程局防控要求,根据《中建七局总承包公司境外防疫工作方案和应急预案》制定本项目境外疫情防控工作实施方案和突发情况应急预案,做到有备无患、及时应对。
落细三类防控措施
督促各项目全面梳理当地和第三国人员与我方人员接触情况,排查隐患漏洞;监督各项目设立登记专岗,检查实名登记、体温测量、自我防护等情况,切实做到疫情防控日报告;督促各项目严格执行中外员工交错作业、分时段用餐,严防人员扎堆聚集。
三、注重监督实效
在境外防控中肩负“中建责任”
既对祖国负责,又对员工负责
加强对所属单位和海外机构(项目)、出入国(境)员工落实入境检疫、社区防控属地规定以及各项防疫措施情况的监督检查,推动形成疫情防控工作闭环,严管海外员工、家属、劳务人员,建立总承包公司境外返回人员每日体温记录表、出入境人员信息备案跟踪表,对回国人员进行每日行程跟踪、监督签订《境外返回人员隔离情况承诺书》,确保入境后各项防控隔离措施不折不扣落实。
外派人员回国承诺书(左) 返回人员隔离承诺书(右)
杜绝形式主义,扫除官僚主义
公司纪委严格按照“谁派出谁负责”的原则,抓紧海外监督工作,落实总承包公司境外疫情防控工作的监督责任。严防境外疫情防控中的不担当、不作为等形式主义、官僚主义问题,针对瞒报、迟报、缓报等问题加大执纪问责力度,发现一起、查处一起、通报一起。
境外不是例外,监督从不停摆
公司海外事业部克服困难,通过网络视频等方式,紧盯海外施工项目,严格落实日报、周报制度,远程检查项目体温登记、人员信息等报表,国内外联动,切实把监督检查扎根海外项目,督促项目落实落细防疫工作。
每日信息上报
沙特吉达项目疫情防控周报
疫情席卷全球,世界休戚与共。海外项目疫情防控工作成效不仅关系到中建七局总承包公司,更关系到中建集团,乃至中国的国际形象和国内防疫局面。境外疫情防控监督道阻且长,公司纪委将继续落实中东、南亚地区境外项目的监督责任,扛起区域的“中建担当”,助力国内外防控大局,为世界人民战胜疫情,构筑战疫命运共同体贡献力量。
图文来源:纪检监督部
责任编辑:高歌
微信审核:陈飞、张博
中建七局总承包公司微平台
没时间解释了,快长按左边二维码关注我们~~

