
为深入贯彻落实集团、工程局“六个专项行动”工作部署,公司纪委强化监督,扎实开展提升基础管理专项行动监督工作,华东分公司纪检监督办公室立足“监督的再监督”职责定位,通过建立完善“三个机制”,强监督、抓落实,助推分公司基础管理稳步提升。

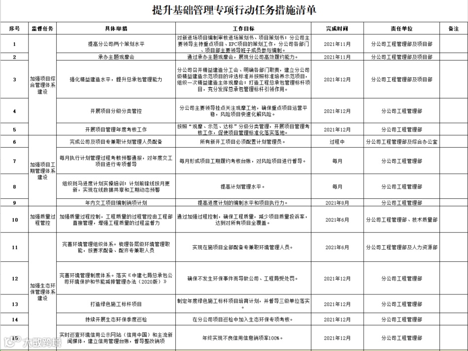
督促相关主责部门做好提升基础管理推进落实工作,督导综合办公室认真梳理岗位清单,明确工作职责,签订目标责任书5份,进一步明确职责和工作要求。针对综合管理、工期管理、质量过程管控、生态环保、劳务管理五方面任务,制定任务措施17项,目前已完成14项。
不断创新监督方式,建立由工程管理部、技术质量部、采购部和综合办公室组成的提升基础管理专项督导小组,通过“线上线下”相结合,灵活运用云监督、嵌入式监督、专项监督等方式开展监督,目前已连续开展监督检查工作15次。
督导各项目经理要落实管党治党的政治责任,将“六个专项行动”监督工作融入日常教育内容。开展警示教育和经常性谈话,提高自觉意识,形成一级抓一级、层层抓落实的监督工作格局。
督导完善党总支会、总经理办公会决策事项清单,明确党总支会研究讨论事项范围,督促落实“三重一大”决策清单。通过召开专题工作会,分析目前存在的问题,制定下阶段计划及措施清单。按照措施清单进行督导,了解提升基础管理推进过程中存在的问题,进行分类督导,科学督导,及时提出合理意见和建议,目前已推动问题整改7项。
秉持“走出去,请进来”的原则,督促相关主责部门根据监督清单,制定对标学习计划清单,与先进单位开展基础管理对标学习4次。通过对标交流,分享学习心得,取长补短,促进业务水平提升,夯实分公司基础管理体系建设。
深入基层一线查找问题,推动整改,提高成效。通过查阅资料、现场检查、沟通汇报等形式,严格落实监督方案,切实承担监督职责,对未完成事项的负责人进行一对一督导,持续推动提升基础管理专项行动落地见效。 截止目前,监督清单已持续更新4期,整改完成率为83%。
扩大整改效果
结合党史学习教育“走基层、听诉求、解难题”主题活动,持续推动“四问三点清单”问题整改27条。其中,针对群众反映最突出的“办事难、流程慢”等问题,靶向发力,积极开展定点帮扶,督促领导班子驻点项目,解决问题20余项,做到“真帮扶,帮真忙”,提高群众满意度。
督导人才培养工作,开展技术质量提升专项培训16期,进一步提升项目管理人员业务技能。全面加强质量管控,在项目应用QC成果和先进工法等,经济和社会效益凸显,成功举办了靖江市2021年“质量月“活动暨现场观摩会。
督导工期严管,督导总部工程质量部组织斑马进度计划实操培训1期,组织项目管理培训7期,加强项目管理人员对工期的把控能力;定期督查项目工作推进情况,结合巡检结果,目前已下发整改通知单19项,发布项目管理周报60期。


做细做实劳务管理日常监督,督导项目设置专兼职劳资管理岗位,加强项目劳务工人管理,并通过智慧工地集成化平台进行考勤打卡,持续督导劳务工资卡办理和发放工作,督导项目组织农民工体检工作,进一步保障农民工权益。
督导各个项目坚持防疫、生产两手都要抓,两手都要硬,切实做到疫情防控常态化,绷紧疫情防控思想弦,严把“入门关”,全面排查中风险地区人员;严把“防护关”,落实落细各项疫情防控措施;严把“检查关”,严格落实项目一线防疫监督,筑牢工地疫情“防控墙”。截止目前,分公司各项目人员疫苗接种率已达到96%,核酸检测率100%。
下一步
分公司纪检监督办公室
将持续发挥监督职能
聚焦主业主责
推动问题整改,强化监督成效
助推提升基础管理工作高效开展
图文来源:纪检监督工作部、华东分公司
微信编辑:冯光宇、孙秋敏
微信审核:陈 飞、冯梦迟
扫码关注我们
扬帆起航、逐梦前行、砺进共赢
全力谱写总承包高质量发展新篇章!

