“比赛中,我和队友认识到,无论体育竞技还是日常工作,只有团队配合,密切协作,奋勇拼搏,才能取得好成绩……”把时钟拨回年初,由公司工会组织的“遇见春天”职工团队定向赛暨“同心杯”主题运动会在郑州绿博园火热展开。个人赛激情澎湃,团队赛精彩纷呈,提起参赛体会,大家的最大感悟就是要“团结协作、拼搏进取、奋勇争先”。


这只是公司工会众多活动中的一个缩影。五年来,主题运动会、文艺汇演、宣讲会等一系列活动促进了职工间的沟通和交流,提升了团队凝聚力与协作力,使广大职工更深刻的感受到了总包温馨和谐的“家文化”。
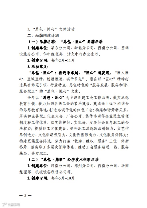
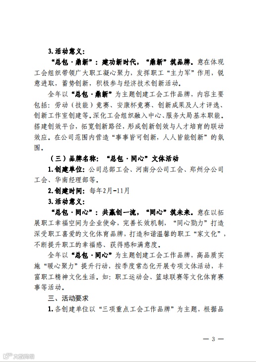
为进一步提高公司工会工作影响力,更好发挥“铸魂育人、凝心聚力”作用,2022年初,公司工会启动了工会品牌建设工作,提炼“三心(新)”工作品牌,积极打造“总包·匠心”品牌活动、“总包·鼎新”经济技术创新活动、“总包·同心”文体活动品牌,全方位构建总承包公司工会工作品牌矩阵,努力打造“一组织一品牌一特色”工会特色创新成果、品牌项目。

在局首届“一企一品”品牌发布大赛中,“砌筑工匠学院”荣获全局文化品牌展演“金奖”。

五年来,公司工会聚焦“引导职工群众听党话、跟党走,巩固党执政的阶级基础和群众基础”这一职责使命,通过组织学习、举办活动、投身实践等多种形式持续深化职工思想政治教育工作,凝聚公司广大员工向心力,激发职工干事创业热情,筑牢职工信仰之基。2019年,公司职工作为全国劳模代表参加在北京举办的庆祝新中国成立70周年花车巡游。

每年召开职代会、工会全委及女工全委会议,举旗定向年度系统工作。创立“工”字特色思教品牌,努力打造健康文明、昂扬向上、全员参与的职工文化,多次获省总工会女工部、宣教部、基层工作部、劳动经济部等上级主管部门点赞。

2022年,荣获“河南省总工会基层工会规范化建设示范单位”称号。