
近日,公司党委副书记、工会主席陈延春一行到基础设施分公司总部进行中原经济区重大基础设施项目劳动竞赛主题调研并开展“夏送清凉”活动。工会工作部部长李嘉佳、基础设施部副总经理徐镭参加调研。活动由李嘉佳主持。
陈延春充分肯定了基础设施分公司在劳动竞赛第一阶段的成绩,认为分公司在劳动竞赛过程中不仅产值得到极大提升,还积累了丰富的竞赛经验。他强调,要进一步深化对劳动竞赛的系统认识,不仅要将劳动竞赛与生产经营深度融合,还要重新塑造管理行为和理念。


基础设施分公司第一阶段“大干100天”劳动竞赛完成原目标产值计划的114.52%,参赛项目竞赛期间获业主专项奖励440万元,劳动竞赛成效明显。
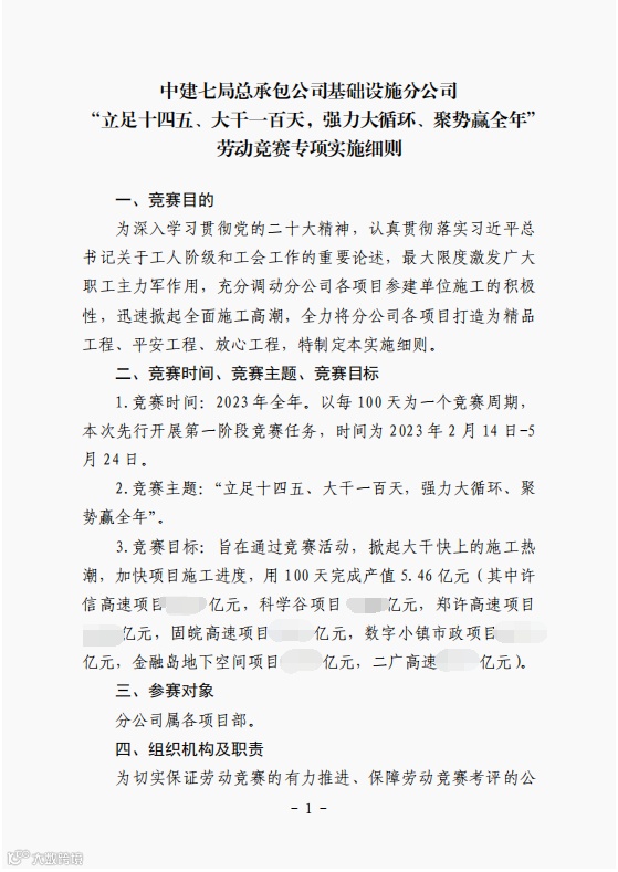
成立劳动竞赛领导小组,制定并印发基础设施项目劳动竞赛专项实施细则,从竞赛目的、竞赛时间、竞赛主题、竞赛目标、考核奖惩等8个方面进行详细规定,保证有章可循、按章执行。
承办中建七局重大基础设施项目劳动竞赛暨总承包公司2023年劳动(技能)竞赛启动仪式,7个项目纳入全国引领性劳动和技能竞赛项目库,按下劳动竞赛“启动键”,为活动奠定坚实基础。
实行项目间流动红旗评比考核,每月针对产值完成率最高的项目授予流动红旗,通过一月一评的考核机制,充分发挥流动红旗的示范带动作用。
施工班组之间采取10日周期考核评比,共计评选优秀班组36次,由项目部颁发证书并及时预兑现奖励,充分调动职工参赛的积极性。

及时关注参赛项目产值及进度完成情况,建立“一月一通报”机制,通过对各项目竞赛指标完成情况进行通报,加强竞赛过程的精细化管控。
开展钢筋工、模板工、基层施工技术等理论与实操相结合的培训,有效提升一线职工及劳务工人的技能水平,为高效推进项目生产建设进度打下坚实的基础。期间获得省市级QC成果12项,实用新型专利授权3项。

在竞赛活动中组织开展劳模(工匠)精神宣讲3次,引导广大职工立足本职,为项目优质履约贡献力量。
合理分解劳动竞赛总目标,制定月、周、日施工任务单和奖罚措施,开展月度“明星小组”评比,赛出达产增效的“加速度”。

荣获河南省建筑工程质量标准化示范工地1项,省级示范工程验收通过2项,收到业主单位表扬信5封,分公司所属3个项目位列公司上半年产值排行前十名。


将计划、执行、检查、处理四个阶段、四种机制融入劳动竞赛全过程。劳动竞赛第一阶段结束后,进行3次经验总结,把丰富激励形式等成功经验固化成制度并适当推广,及时改进竞赛过程中的不足。
将劳动竞赛与技能竞赛、创新创效、人才培养、项目考核等充分融合,不断丰富劳动竞赛的空间和维度。对竞赛机制、特色亮点进行总结提炼,全力打造“久赢”劳动竞赛品牌。

扬帆再起航,奋楫新征程
下一步
公司工会将持续以时不我待的责任感
只争朝夕的精气神
一如既往地将劳动竞赛活动深入、有效地开展下去
积极营造你追我赶、攻坚克难
顽强拼搏、奋发有为的劳动竞赛氛围
致力于打造“久赢”劳动竞赛特色品牌
为推动公司完美履约贡献力量

图文来源:工会工作部、基础设施分公司
微信编辑:白晓囡、时 帅、朱显显
微信审核:杨玉刚、李嘉佳、杨国伟
扫码关注我们
扬帆起航、逐梦前行、砺进共赢
全力谱写总承包高质量发展新篇章!

