大数跨境

不要错过!!仅剩最后3天!!

不要错过!!仅剩最后3天!! 中国石油黑龙江销售公司
2022-12-17
2
导读:有需要的你!快来参保吧!

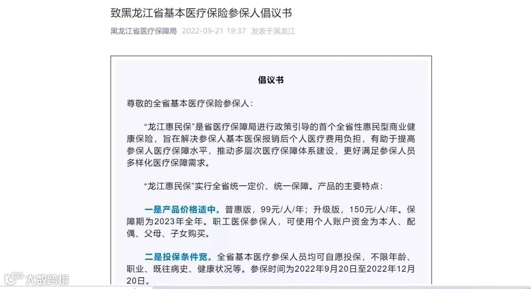
龙江惠民保”紧密衔接基本医保

为黑龙江省基本医保参保人

提供实实在在的惠民保障

没有年龄、职业、户籍、健康状况的限制

价格和保障更是普惠


普惠版99元/年/人, 最高300万医疗保障

升级版150元/年/人,最高400万医疗保障

 这么实惠的保障,不要错过


“龙江惠民保”为什么值得信赖?

政府官方发文




左右滑动图片查看

你关心的问题,都在这里


1、“龙江惠民保”是什么?

答:“龙江惠民保”是由黑龙江省医疗保障局主导并监督专为黑龙江基本医保参保人定制,惠及全省基本医保参保人群(含城镇职工、城乡居民)的健康保险;没有年龄、健康状况、既往病史、职业类别限制,有职工医保个账的职工可选择医保个账余额支付、并可使用医保个账为本人直系亲属进行购买。

2、有了医保为什么还要购买“龙江惠民保”?

答:《社会保险法》中规定我国医保坚持“广覆盖、保基本、多层次、可持续”的方针,医保是国家给我们的基本医疗福利保障,可以为我们报销部分医疗费用。剩余的需个人承担的费用仍然会给我们的家庭带来较沉重的经济负担。“龙江惠民保”是黑龙江省医保局引导推出、紧密衔接基本医保的补充医疗保障产品,本产品对住院医保目录内外的个人负担医疗费用在扣除一定的门槛费用后再次进行报销,进一步减轻广大参保人的经济负担。

3、“龙江惠民保”能保什么?

答:本产品保障全面,其保障责任包括:医保目录内住院自付医疗费用、医保目录外住院医疗费用、以及特定药械费用。产品分为普惠和升级两款,具体责任保障可通过微信“龙江惠民保”公众号进行查阅。
4、哪些人可以购买“龙江惠民保”?
答:本产品的被保险人仅限黑龙江省职工基本医疗保险(含黑龙江省城乡居民基本医保、铁路医保、农垦医保、森工医保)已缴费且为在保状态的参保人。
5、已经90岁了还能购买吗?曾经患过大病(既往症)可以购买吗?
答:可以。“龙江惠民保”是黑龙江省医保局引导推出的惠民型健康保险。购买本产品不限年龄、不限既往症,不论多大年龄、既往是否患过大病都可以购买。
6、已购买其他公司的医疗保险,与“龙江惠民保”理赔会有冲突吗?
答:不冲突。如已购买其他健康保险,根据保险补偿原则,需扣除被保险人已从其他途径(包括但不限于基本医疗保险、公费医疗、工作单位、侵权人或侵权责任承担方、保险人在内的任何商业保险机构等)获得医疗费用补偿。理赔顺序和材料以商业保险公司具体要求为准。若存在第三方先行赔付的情况,需提供第三方结算单/分割单原件及与之对应的发票复印件。投保的其他险种+龙江惠民保报销总额不得超过个人支出的总费用。
7、外省异地就诊能否报销?

答:能报销。对于在黑龙江省外医疗机构(仅限中国大陆境内的二级以上社会医疗保险定点医院)就医发生的医疗费用,在经黑龙江省基本医保报销后,达到理赔条件的可正常申请理赔。

8、“龙江惠民保”最适合哪类人?
答:男女老少皆可。特别是老年人或已经罹患大病无法购买商业保险的人,因为有既往症人群“龙江惠民保”也能够进行理赔。
9、可以给孩子买吗?
答:可以。需要填写监护人信息。
10、“龙江惠民保”参保期限是否有要求?
答:2022年9月20日—2022年12月20日。



11、“龙江惠民保”保障时间是什么?

答:2023年1月1日—2023年12月31日。

12、不是黑龙江户口可以买吗,工作地点不在黑龙江省可以买吗?

答:无论户口所在地是哪里,无论工作地点在哪里,只要您是黑龙江省职工基本医疗保险、黑龙江省城乡居民基本医保、铁路医保、农垦医保、森工医保已缴费且为在保状态的参保人,均可以购买。

13、一人可以投保几份?

答:根据特别约定,同一被保险人在一个保单年度只能购买一份。
14、如果理赔的时候黑龙江省基本医疗保险转移或者注销了,住院责任还能理赔吗?

答:不可以。本产品住院责任是针对黑龙江省基本医保参保人专属定制的,需经黑龙江基本医保报销后才能理赔。若发生保险事故时黑龙江省基本医疗保险转移或注销而无法经基本医保报销的,保险公司将不能理赔。

15、理赔次数有限制吗?
答:没有限制。保险期间内,保额范围内,理赔次数无限制。符合“龙江惠民保”理赔标准的都可以申请理赔报销。
16、新冠肺炎是否属于保障责任?
答:新冠肺炎导致的住院,不论是确诊还是疑似发生的医疗费用,只要是经基本医保结算后剩余的医疗费用达到起付线以上的部分均可以向保险公司申请理赔。

17、购买后如何查询保单?

答:可通过“龙江惠民保”公众号查询。

18、康多机器人泌尿外科肿瘤手术治疗费用可以报销吗?

答:可以,按相应的基本医保目录外住院费用责任赔付。

“龙江惠民保”参保日期

12月20日截止

不限年龄,不限职业

不限户籍,不限健康状况

还未参保的您还在犹豫什么?


扫码关注黑龙江中石油

了解更多精彩活动

↓↓↓

【声明】内容源于网络
0
0
中国石油黑龙江销售公司
绿色发展 奉献能源,为客户成长增动力 为人民幸福赋新能
内容 371
粉丝 0
中国石油黑龙江销售公司 绿色发展 奉献能源,为客户成长增动力 为人民幸福赋新能
总阅读123
粉丝0
内容371