
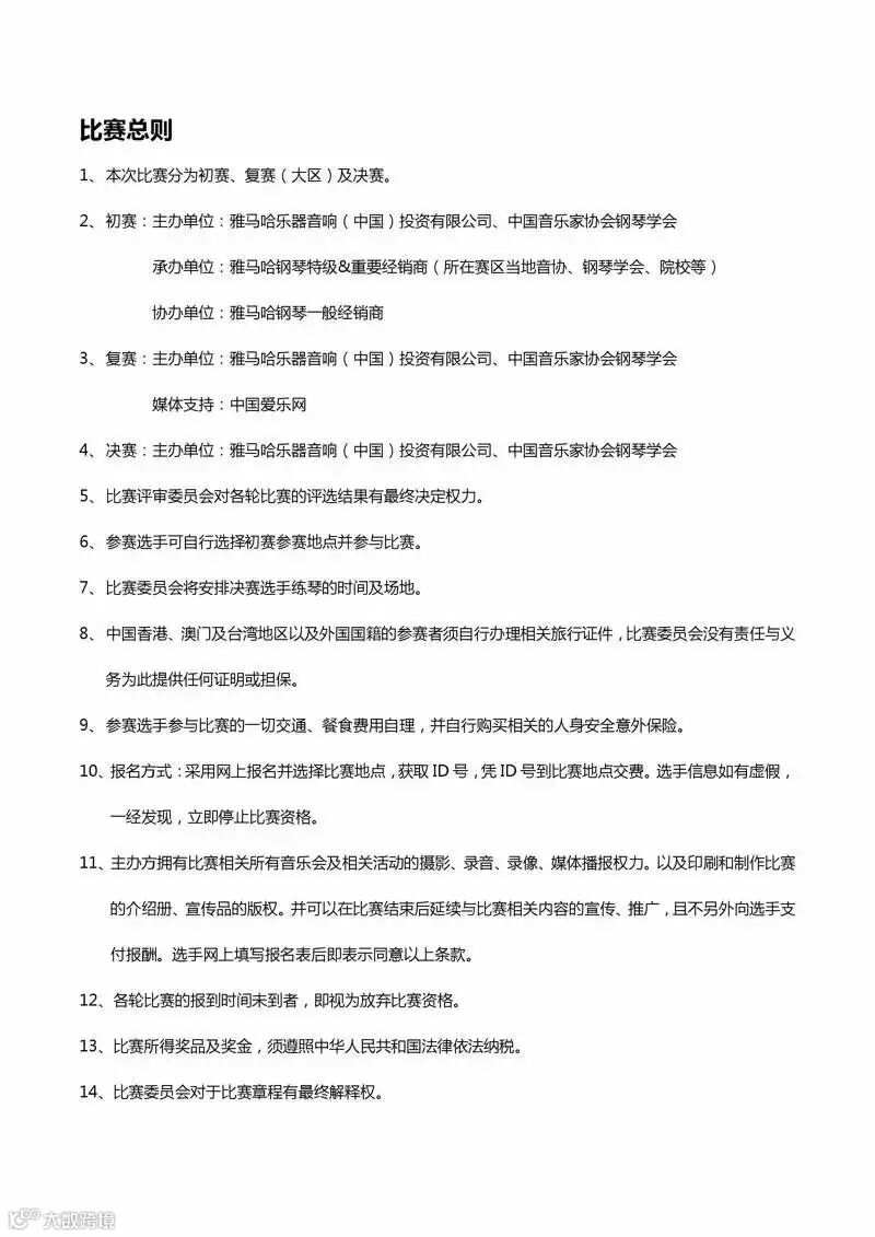
第二届雅马哈全国钢琴比赛章程








一、报名流程
1. 添加或扫描雅马哈微信填写报名表
2. 报名后短信接收报名ID凭证
3. 查看当地缴费点(沈阳旺族琴行)并去缴费
4. 报名完成
二、进入报名表的途径
1. 扫描雅马哈比赛海报二维码报名
2. 老师在微信朋友圈转发的报名链接
3. 登陆雅马哈官网或中国爱乐网进入报名
4. 其他途径:
1) 如提交报名表后没有接到短信请查看短信是否被拦截、手机欠费等情况,如确实没有收到短信,请联系微信公众号留言人工获取
2) 对缴费点的缴费时间、详细地点等情况请根据所留电话咨询(沈阳赛区咨询电话:024-23847368)。
三、其他
在报名中如遇其他问题可联系“雅马哈钢琴”
报 名 方 式





