大数跨境

第七届德国欧米勒(青岛)国际钢琴公开赛丨沈阳赛区报名开启

第七届德国欧米勒(青岛)国际钢琴公开赛丨沈阳赛区报名开启 沈阳旺族琴行有限公司
2021-02-23
0
导读:第七届德国欧米勒(青岛)国际钢琴公开赛沈阳赛区报名正式启动

 
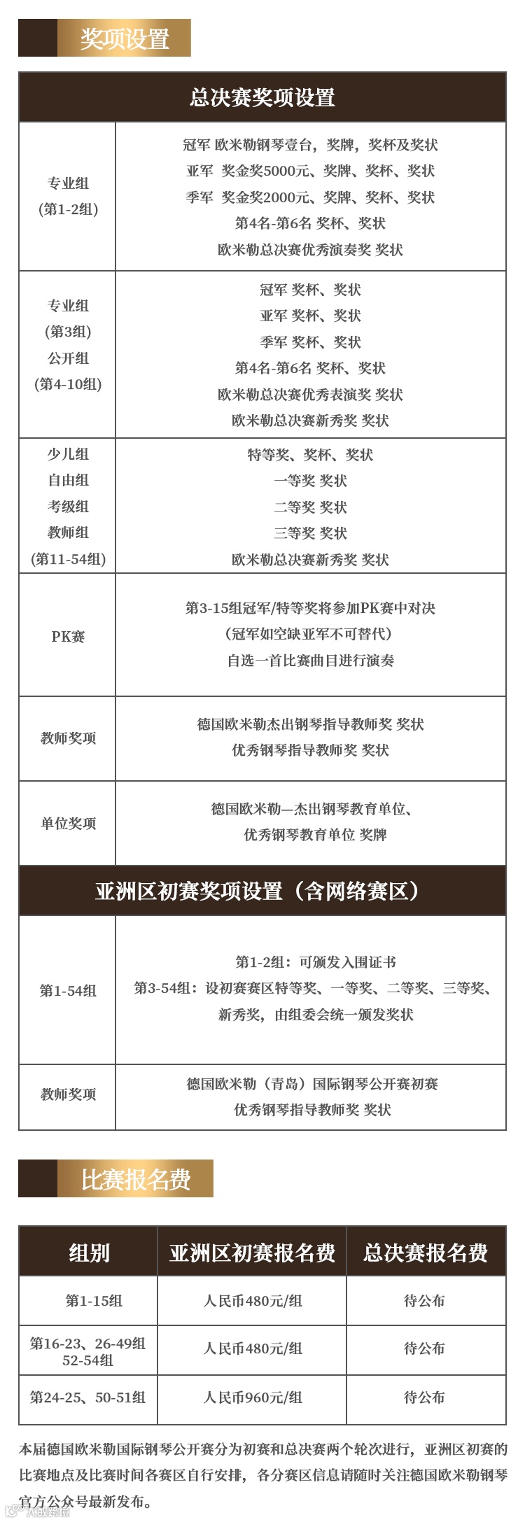
沈阳赛区比赛信息

主办单位:德国博兰斯勒钢琴基金会

协办单位:沈阳旺族琴行有限公司

比赛时间:2021年5月下旬

            (具体日期待通知)

比赛地点:德国博兰斯勒钢琴专卖店

            (沈阳市和平区五里河街10甲)

比赛咨询电话:024-23847368

比赛费用:480元/人

比赛报名方式:微信扫描以下二维码报名







点击“阅读全文”查看欧米勒官网章程



【声明】内容源于网络
0
0
沈阳旺族琴行有限公司
沈阳旺族琴行经营品牌有:施坦威(德国)、波士顿、艾塞克斯、郎朗,雅马哈(日本),博兰斯勒(德国),中国名牌星海、珠江等。
内容 1213
粉丝 0
沈阳旺族琴行有限公司 沈阳旺族琴行经营品牌有:施坦威(德国)、波士顿、艾塞克斯、郎朗,雅马哈(日本),博兰斯勒(德国),中国名牌星海、珠江等。
总阅读0
粉丝0
内容1.2k