汇聚当代琴坛最具权威名望的评委团!
获得与著名交响乐团协奏的宝贵机会!
这是一场顶尖钢琴演奏者云集的盛会!
2019欧米勒,等你来挑战!

沈阳赛区比赛安排
比赛时间:2019年5月18、19日(周六日)
比赛地点:旺族金色音乐厅(沈阳市沈河区青年大街165-9-1号旺族琴行)
报名咨询电话:024-23847368
报名地点:旺族琴行三楼办公室
报名费用:380元/人(四手联弹、双钢琴等组别收费760元/组)
进入总决赛名额:每组前5名
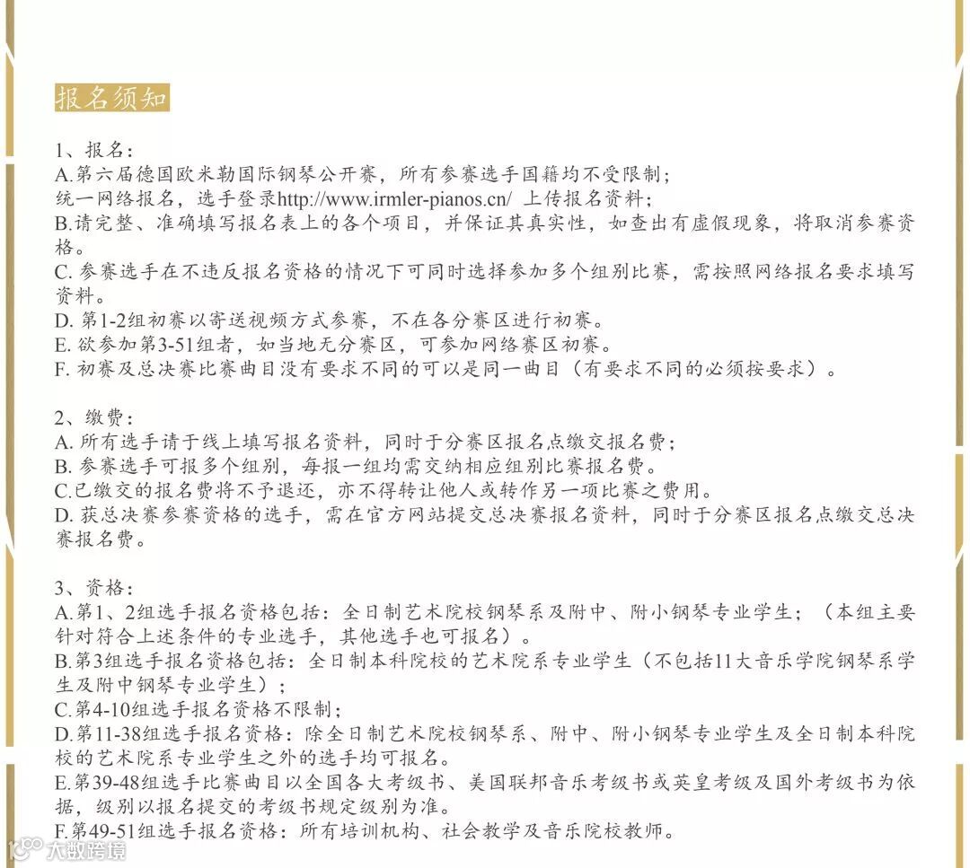
报名材料
1、1寸照片两张
2、参赛者户口本或身份证复印件1张
3、填写报名表(填写参赛者身份信息、联系方式、报名曲目等信息)












