常见旋变输出信号处理方式
1、以AD2S80系列芯片为核心的处理电路
2、采用高速AD芯片直接对旋变输出信号进行采样
3、采用独立的激磁+解调+滤波+AD方式
AD2S80系列芯片的优缺点
优点: 1、单芯片
2、分辨率10/12/16可自由设置
3、封装可选
缺点: 1、引脚繁多
2、外围器件较多,调试较麻烦
3、在一定条件下AD2S80满足不了CPU 中断周期/指令周期要求(存在打架情况)
4、带宽较窄
高速AD采样信号的优缺点
优点:1、电路结构简单
2、速度较快
缺点:1、稳定性差
2、抗干扰能力差
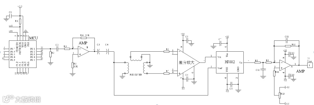
HJXXX旋变激磁解调电路
HJXXX旋变激磁解调电路主要由DDS发生器、功率驱动、差分放大、相敏解调、低通滤波组成,原理图如下:
产品实物图如下:

1.未带隔离电源

2.带隔离电源
1、激磁部分
组成:DDS发生器+功率驱动
优点:频率、幅度精密、稳定;
时漂、温漂小;
输出驱动能力强;
旋变输出抗干扰能力强。
2、信号调理部分
组成:精密差分放大+相敏解调+低通滤波+ 输出零位调节
优点:输出精度高,零位误差小;
降低了对后续电路A/D转换的速率的要求;
有利于提高系统精度;
可靠性高、应用简单,无需外接元件。


