随着近年来集成电路产业国产化的要求,航晶公司一直致力于将集成电路产业链实现完全国产化。在前期市场调研、方案论证和实验验证及自身的技术积累与研究,现推出了航晶微电子设计、生产的完全国产化的高压功率运算放大器HJGPA61A,可完全原位替代进口器件PA61和OPA541。
一 · 概述
HJGPA61A是一款符合GJB2438标准要求的厚膜混合集成电路高压功率运算放大器,其采用BeO基板丝网印刷厚膜集成工艺,不仅有效的降低了器件的热阻,而且还提高了器件的可靠性。其应用激光修调工艺,使器件可以达到更低的失调参数。
HJGPA61A器件具有低输入失调电压、低输入失调电流、电源电压范围宽、输出峰值电流大等特点,且器件壳体无任何电气连接可方便添加散热器工作。该器件可用于驱动阻性、容性或感性负载,能够广泛应用于马达转矩驱动器、电缆驱动器、陀螺线圈加矩等领域。

通过比较可知,HJGPA61A与进口器件PA61、OPA541封装一致,引出端功能一致,电参数特性基本一致。
其中通过比较可知,虽OPA541具有极低地输入失调参数优势,但其静态电流典型值为20mA,远远大于其它两款器件。当OPA541器件在高电源电压的模式下工作时,因其采用单片集成设计工艺,电路散热能力差,且器件本身具有较大的热功耗,致器件发热严重。HJGPA61A采用厚膜集成设计工艺,不仅有效的降低了器件的热阻,而且还提高了器件的可靠性。HJGPA61A相比于OPA541拥有更低的热功耗和更优秀的散热能力,优于OPA541。
综合比较,航晶国产器件HJGPA61A能够完全替代进口器件PA61和OPA541。
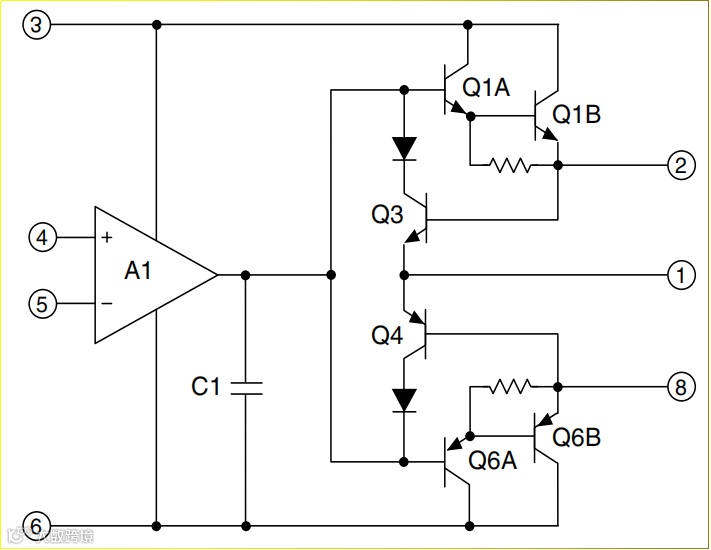
二 · 电原理框图

三 · 封装形式及引出端
器件采用TO-3-L金属全密封外壳封装,外形尺寸如下图。

引出端功能如下表

四 · 电特性
除非另有说明, VCC=+45V,VEE=-45V,TA=+25℃。

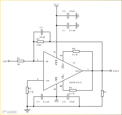
五 · 典型应用

1.R4与R5是对于运放输出拉电流(Source)与灌电流(Sink)的限流保护电阻,当输出电流超出设定阈值时限流电阻使得保护回路生效以避免输出级短路而导致器件失效。
2.在应用大功率的输出环境时,需要添加相应的散热器以避免热量不能及时的消散以使得器件损坏。
六 · 相关产品国产化

陕西航晶微电子有限公司
电话:029-89259995
传真:029-89259996
E-mail:hj@hangjingic.com
网址:www.hangjingic.com
地址:西安航天基地工业二路299号3号楼9层

