差分放大器是模拟电路的一个重要分支,其对环境噪声具有更强的干扰抗性、能够有效抑制共模噪声。航晶公司现有对标进口型号INA148、INA133、INA117的成熟国产化替代型号HJINA148、HJ133A、HJINA117,其具有输入共模电压范围最大可达±300V的特性。在此成熟产品设计、工艺等基础上,航晶公司现推出一款全新国产化超高共模电压差分放大器HJ8479,其最大输入共模电压范围可达到±600V,能够完全替代进口器件AD8479,可以满足用户在更高共模电压领域方面的需求。

HJ8479的设计原理与AD8479类似,都是通过电阻网络的比例设计来达到增大输入共模电压范围。航晶借鉴之前研制差分放大器的成熟经验,对电阻网络中电阻材料、阻值及比例的选择进行了优化设计,使HJ8479选择的电阻比AD8479的选择更优、可靠性更高。

在超高共模电压输入应用场景下,此时超高共模电压将会给器件带来较大的输入电流,这个较大输入电流不仅使器件的输出误差可能变大,也使器件在工作时带来较大的热功耗。HJ8479通过对电阻进行优化设计后,即使在超高输入共模电压下工作,器件的热功耗仍然可以很低,相较于AD8479,HJ8479具有更优秀的稳定性。
1.封装形式
HJ8479采用F08-04B陶瓷扁平封装,外形尺寸如下图。

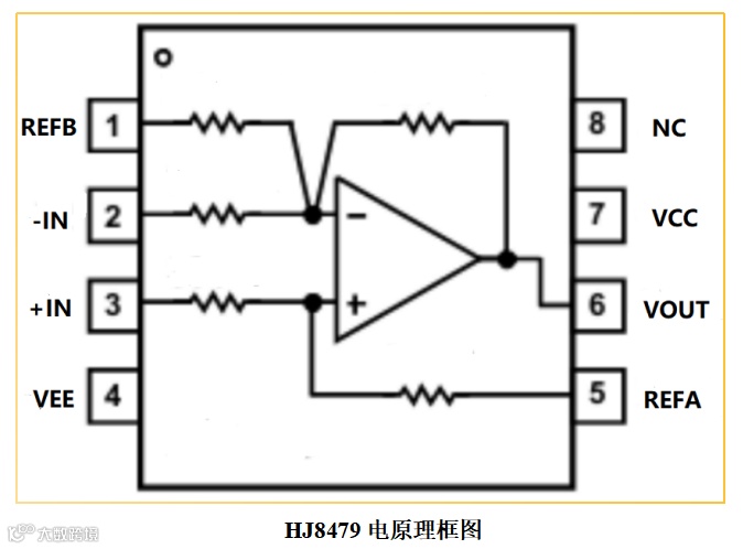
2.引出端功能



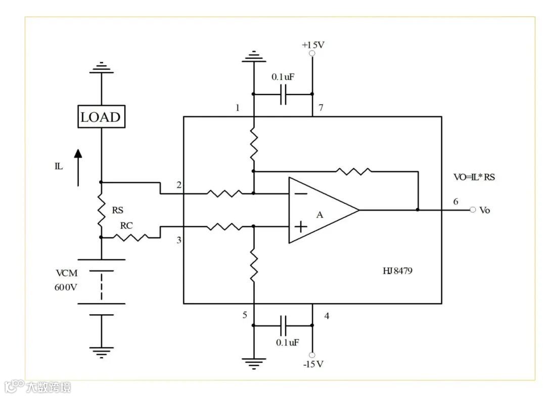
HJ8479应用注意事项可参考AD8479。

相关产品
1.HJINA117高共模电压输入差分差分放大器
2.HJINA148高共模电压输入差分差分放大器
3.HJ133A高精度差分差分放大器
4.HJ5B40系列隔离放大器
5.HJISO124/HJISO124A精密隔离放大器
陕西航晶微电子有限公司
电话:029-89259995
传真:029-89259996
E-mail:hj@hangjingic.com
网址:www.hangjingic.com
地址:西安航天基地工业二路299号3号楼9层

