基于第一性原理,本文深入解析Agentic Coding本质。读者将掌握AI编程核心逻辑,解决90%的代码使用痛点。
许多程序员频繁使用Agent编写代码,却忽视了LLM的基础原理。
大语言模型的核心工作机制
LLM的核心工作方式是预测下一个token。该过程称为自回归生成(Autoregressive Generation),模型不会预先构思完整答案,而是基于当前输入和已生成内容逐词预测,直至输出结束。
这一机制揭示LLM的本质特征:
- 无独立思考过程:推理即生成本身。模型边生成边推理,无法先构思后输出。Chain-of-Thought提升效果的原因在于提供额外推理空间,新一代模型仍沿用此范式。
- 上下文即记忆:模型无独立存储,对对话的理解完全依赖上下文窗口。窗口外内容无法访问。
- 概率性生成:每一步预测基于概率分布采样,相同输入可能产生不同输出。
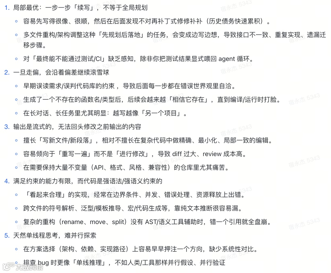
自回归LLM的强项在于通用性和可扩展性,但也带来天然局限。在"长链路、强约束、强验证"的编程任务中,这些局限被放大:
- 局部最优:逐步续写不等于全局规划
- 偏差滚雪球:一旦出错持续偏离
- 无法回溯:流式输出不可修改
- 约束适应弱:代码需强语法/语义合规
- 单线程思考:难以并行探索方案
Attention:LLM如何解析上下文
Attention机制决定模型如何提取上下文信息,其运作流程如下:
- 计算相关性:评估当前位置与上下文各节点的关联度
- 分配权重:形成概率分布,高相关位置权重更大
- 加权聚合:整合信息预测下一个token
Attention的关键特性:
- 注意力稀疏性:模型仅关注关键位置,多数权重趋近零。
- 学习依赖性:模型通过训练形成关注偏好(如倾向开头结尾)。
- 平方级计算复杂度:标准Attention计算量随上下文长度平方增长,导致物理上限。
理解Attention机制是把握上下文限制的基础。
上下文长度的核心约束
上下文窗口是影响Coding Agent设计的最关键因素,其限制体现在多层次:
物理上限
主流模型上下文长度通常为128K-200K,物理限制源于Attention的O(n²)计算复杂度——长度翻倍使计算量增至四倍,内存消耗同步激增。
有效上下文远小于标称值
标称200K的模型,实际有效长度可能仅80K-100K。长上下文导致注意力权重稀释,关键信息难以被充分捕获,性能随长度增加逐步退化。
性能退化曲线
上下文延长将引发推理准确性、指令遵循能力和代码生成质量的系统性下降。累积误差源于自回归与Attention机制的耦合作用,因此Coding Agent需精细设计上下文管理策略而非简单堆砌信息。
强化学习:赋予模型行动能力
从"能说会道"到"能做事情"的关键在于强化学习(RL),它突破了预训练模型的局限。
预训练的根本局限
预训练本质是文本模仿,模型学习"人类如何书写"而非"如何解决问题"。其缺陷包括:
- 缺乏工具调用-结果观察的闭环数据
- 生成看似合理但无效的操作步骤
RL核心机制
RL通过"尝试→反馈→调整"循环实现模型进化:
- 在编程环境中执行任务(如调用工具、编辑文件)
- 依据测试通过率等指标给出奖励信号
- 更新参数以倾向高奖励行动
此过程使模型逐步掌握:何时调用工具、如何解析结果、何时调整策略。
RL的不可替代性
编程任务具有路径多样、结果导向和需探索特性,RL无需定义"标准步骤",仅需明确成功标准,更适配Agent工作场景。
实际应用策略
先进Coding Agent的RL训练聚焦于:
- 通过模拟编程环境强化技能
- 用代码质量等量化指标构建奖励信号
- 培养上下文识别与错误溯源能力
需注意:奖励信号设计影响显著。过于简单易诱发"捷径策略",过度复杂导致训练不稳定。
使用优化指南
理解RL原理后,可提升使用效能:
- 明确定义成功标准(如"npm test通过")
- 允许合理试错空间
- 分析Agent决策模式以优化指令
Coding Agent实现原理
Agent设计在LLM本质约束下构建,核心组件包括:
LLM API消息结构
现代API基于角色化消息数组,包含三大角色:
- system:设定行为准则与工具定义
- user:承载用户输入
- assistant:返回模型响应
工具调用通过结构化schema实现,支持工具请求/结果循环:
"tool_calls": [
{ "name": "read_file", "arguments": "{\"path\":\"src/main.py\"}" }
]
Prompt Caching实践
该技术通过缓存前缀计算优化工程效率,关键原则:
- 固定内容置顶:System提示词和工具定义保持稳定
- 动态内容置底:对话历史和用户输入置于末端
- 避免插入变量:防止缓存失效
Agent核心循环
Agent Loop实现"推理-行动"迭代,典型流程如下:
- 接收用户请求
- 模型决定是否需工具调用
- 执行工具并将结果加入上下文
- 模型基于更新上下文继续决策
- 重复直至生成最终响应
循环终止条件包括:
- end_turn:任务完成,正常退出
- tool_use:需继续工具调用
- max_tokens:响应超限需异常处理
必备工具集
完整Coding Agent需覆盖以下工具类型:
- 文件操作:读取/写入/编辑文件
- 代码执行:Shell命令行支持
- 代码搜索:文本匹配与语义检索
- 项目导航:目录浏览与文件定位
工具设计的粒度与参数直接影响Agent能力边界。
常见问题与解决方案
基于原理理解,可针对性优化Agent使用体验:
会话间失忆问题
每次新会话Agent丢失历史状态,导致重复解释成本高。
- 采用issue tracker管理任务状态
- 会话结束生成结构化摘要
- 关键决策写入项目文档而非对话
上下文窗口耗尽
复杂任务中对话历史膨胀触发物理上限。
主流策略:
- Observation Masking:屏蔽早期工具输出,仅保留关键推理
- LLM Summarization:压缩历史记录为摘要(慎用,可能丢失细节)
辅助方案:精简工具输出、分解任务、优化工具schema。
性能衰减现象
上下文超限引发性能悬崖:
- 有效利用率仅10-15%,超20%急剧恶化
- 上下文中段存在"Dumb Zone",模型召回与推理能力下降
应对策略:将上下文视作氧气罐管理,强制每15%容量重启会话。
问题发现丢失
Agent在压力下会忽略新发现的问题。
- 要求即时记录所有观察项
- 任务结束汇总未处理问题
- 建立标准化问题捕获流程
过早宣告完成
历史压缩导致进度跟踪失效。
- 外部系统保存完整任务计划
- 定期校验目标-进度匹配度
- 采用结构化任务管理机制
工具选择错误
根源常是工具描述模糊重叠。
优化方向:确保工具定义无歧义、边界清晰、互斥明确。
结语:原理驱动实践提升
本文从LLM本质出发,阐明了注意力机制、强化学习和上下文约束对Agentic Coding的影响,为技术理解奠定第一性原理基础。
后续实践篇将结合案例,解析高效对话设计、工具集配置与上下文管理策略,帮助读者成为AI编程工具的真正驾驭者。

