五年前我们问“谁会是最终赢家”,如今战局变了吗?
来源/物流指闻(ID:wuliuzhiwen)
作者/毕中臣
2025年,“十四五”规划收官之年,现代物流顶住压力,实现总收入14.3万亿元,同比增长4.1%,持续夯实生产性服务业支柱地位。
行业正从规模扩张转向质效提升,结构优化与动力转换成为主线。零担快运领域竞争格局深刻重塑:头部企业加速告别价格战,全面迈入AI赋能新阶段。
2021年曾发布《研判:零担快运龙头之战开演,谁会是最终赢家》,站在“十五五”前夕回望,战局已发生根本性变化。本文复盘关键节点,梳理行业破局路径。
行业格局:从百家争鸣到三足鼎立
一、市场规模:持续增长的万亿蓝海
国家统计局数据显示,2025年全国货运量达587亿吨,同比增长3.2%;其中公路货运量432.9亿吨,占比73.7%,同比增速3.4%,仍是最大运输方式。
按货物重量细分,公路货运呈“快递—快运—整车”金字塔结构。艾瑞咨询预测,2020年零担快运市场规模为2.1万亿元;2026年预计突破3万亿元,仍为物流业最具增长潜力的赛道之一。
小结:
- 市场规模持续扩大:2026年有望突破3万亿元;
- 集中度显著提升:CR10由2020年的78.4%升至2025年的90.5%,马太效应加剧;
- 竞争维度升级:从价格战转向AI赋能,技术驱动成核心竞争力;
- 头部优势强化:顺丰、京东、跨越、德邦、安能、中通等企业份额持续提升。
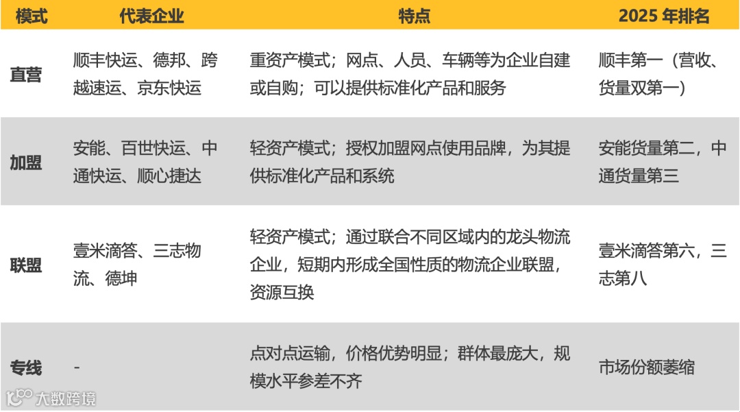
二、商业模式演变:从四种模式到两种主导
2021年,零担快运企业分为直营、加盟、联盟、专线四类模式。当时判断:专线市场将首当其冲被挤压,后续将向直营与加盟双轨并存演进。
2026年现实印证该趋势:专线大幅萎缩;联盟加速整合(如壹米滴答合并、德坤入股顺心捷达);行业基本形成“直营 vs 加盟”二元格局。
价格战时代:2021–2024年的内卷之路
一、货量–收入–单价对比
2025年京东物流数据(含快递、快运、供应链等):
*注:京东物流零担快运业务收入预估约350–400亿元。
小结:
- 货量:加盟>联盟>直营;
- 零担快运收入:顺丰快运(339.3亿元,2023年)≈京东快运(350–400亿元)>跨越速运(139.7亿元,2023年);
- 单价:直营>加盟>联盟;
- 盈利能力偏弱:2025年上半年,德邦净利率0.24%,安能8.46%;
- 研发投入加大:京东物流2025年研发投入41.36亿元,同比增长15.82%,AI能力深度融入全链路。
二、价格战的逻辑与局限
逻辑:以量换价抢占市场。2021年前后,客户对时效要求不高、价格敏感,加盟与联盟企业借低价快速扩张;顺丰、德邦亦试水加盟,加剧恶性竞争。
局限:陷入“增收不增利”困局,毛利率持续承压,资源错配风险凸显。
典型案例:
- 安能快递业务教训:2017年布局快递,2018年净亏损21.13亿元;2019年终止该业务、聚焦零担,当年扭亏为盈(净利润2.18亿元),并于港交所递交招股书。启示:偏离主业将拖累整体发展。
- 德邦转型得失:2018年更名“德邦快递”,发力低毛利快递业务,综合毛利率由14.1%降至11.62%。启示:放弃高毛利快运核心优势,未必换来长期竞争力。
三、2015–2024年竞争格局演变
快递与电商巨头入场,推动价格战全面升级:
- 中通:2016年布局快运,2023年货量达1133万吨,排名第三,现金流充裕;
- 韵达:2017年入局,2020年斥资6亿元入股德邦,目前位列第七;
- 京东物流:2017年成立,依托电商业务快速拓展;2020年全资收购跨越速运(30亿元)、2022年控股德邦(66.49%股份)、2025年完成私有化;2025年总营收2171.47亿元,同比增长18.77%;归母净利润66.47亿元,同比增长7.25%;零担快运收入约350–400亿元,占整体16–18%;
- 跨越速运:直营模式主打时效,2023年营收139.7亿元,市场份额12%,排名第二,货量不及安能、中通,但营收领先。
结果:行业普遍陷入“增量不增收”,毛利率下滑,盈利承压。
破局曙光:AI技术的崛起(2025–2026年)
一、行业痛点:价格战无法解决的深层问题
结论:价格战仅缓解短期货量压力,无法破解效率、质量、预测等系统性难题。
二、AI技术:从价格竞争到价值竞争
2025年起,AI技术成熟普及,零担快运迎来“以效取胜”新拐点。
左图:“以价换量”;右图:“以效取胜”。
AI赋能下的零担快运新格局(2026年)
一、行业大模型:物流巨头的AI布局
AI赋能四大价值:
- 降本:智能调度、需求预测降低运输、仓储及人力成本;
- 增效:实时监控与异常预警提升响应速度与运营效率;
- 提质:智能分拣与包装优化降低破损率,提升服务稳定性;
- 增收:精准定价与需求预测助力毛利率与盈利能力双提升。
京东物流AI实践:
数据亮点:
- 2025年研发投入41.36亿元,同比增长15.82%;
- 拥有数千人专业研发团队;
- 仓配“211时效”、次日达城市覆盖率分别提升60%和35%;
- 推出行业首创“秒送仓”仓配一体服务。
从价格战到AI赋能:竞争格局的重构
一、2021年 vs 2023–2025年:排名演变
2021年竞争力评分前三:顺丰、百世、安能。
据运联智库《2023–2024中国零担企业排行榜》及公开数据,格局已巨变:
*注:跨越速运、德邦已于2025年起并入京东物流体系。
数据解读:
- 顺丰快运:连续五年营收与货量双第一(2023年营收339.3亿元、货量1296万吨),AI能力领先;
- 京东物流:通过收购跨越速运、德邦、达达,构建“即时+综合+高时效”全域服务能力,2025年零担快运收入约350–400亿元,与顺丰相当;
- 集中度提升:CR10由2020年78.4%升至2023年85.6%,2025年预计超90%;
- 货量前三:顺丰快运(1296万吨)>安能物流(1204万吨)>中通快运(1133万吨);
- “快运集团”成型:顺丰快运2025年货量有望突破1500万吨。
二、2026年竞争力评分(AI赋能版)
*注:跨越速运、德邦已并入京东物流,不参与独立排名;菜鸟为平台型玩家,不计入综合排名。
核心变化:
- AI能力成新核心维度:权重25%,与货量、盈利、服务并列;
- 京东物流跃居第二:依托跨越速运(高时效航空)、德邦(大件)、达达(即时配送)三大收购,形成全域服务能力;
- 顺丰保持领先:营收与货量双第一,“丰知”“丰语”大模型落地应用;
- 中通快运升至第三:货量1133万吨,现金流雄厚,AI布局提速;
- 安能面临挑战:货量领先但AI能力滞后,增速放缓,排名下滑;
- 资本整合成新变量:行业竞争从“技术驱动”升级为“技术+资本双轮驱动”。
三、竞争格局演变:从三足鼎立到AI决胜
核心趋势:
- 竞争维度:从“量”转向“质”,聚焦AI能力与服务质量;
- 竞争模式:从“价格战”转向“价值战”,强调效率提升与成本优化;
- 竞争主体:从单体企业转向生态协同;
- 新增变量:资本整合能力成为快速补齐短板、构建全域服务的关键路径。
未来展望:零担快运行业的终极形态
一、2027–2030年:从AI赋能到生态协同
AI深度应用将推动行业进入生态协同阶段,特征包括:
- 数据打通:货主、承运商、仓储方、末端配送实时共享;
- 资源协同:整车、零担、快递、仓储统一智能调度;
- 智能决策:AI处理80%常规决策,人工聚焦20%复杂场景;
- 价值共创:从“物流服务商”升级为“供应链伙伴”。
预期成效:
- 整体供应链效率提升30–50%;
- 库存成本下降20–30%;
- 运输成本下降15–25%;
- 客户满意度达95%以上。
二、终极形态:AI驱动的零担快运生态
三、谁会是最终赢家?
具备以下五大能力的企业将胜出:
- 货量规模:支撑AI模型训练与迭代;
- 技术能力:自主大模型研发与场景落地能力;
- 资本实力:持续高强度投入AI基础设施;
- 生态整合:贯通上下游、横跨多业态的协同能力;
- 创新基因:敏捷响应、快速迭代的组织机制。
企业评价:
- 京东物流后来居上:收购跨越速运、德邦、达达,补齐高时效、大件、即时三大能力,综合实力第一;
- 顺丰保持独立优势:直营底盘稳固,“丰知”“丰语”大模型深度应用,与京东形成双雄格局;
- 资本整合成新分水岭:在AI基础上,资源整合效率决定长期位势;
- 集中度持续提升:头部加速并购,中小企业生存空间进一步收窄。
结语:从价格战到AI赋能,破局之路已清晰
2021年,零担快运的主题是价格战;2026年,主题已是AI赋能——从内卷破局走向价值深耕。
破局四路径:
- 放弃价格战:价格触底后难再下探,持续降价只会加剧亏损;
- 拥抱AI技术:突破效率瓶颈,实现降本、提质、增效、增收;
- 布局生态协同:打破企业边界,构建数据互通、资源共用的供应链网络;
- 强化资本整合:以并购补齐能力短板(如京东:跨越速运+德邦+达达=即时+综合+高时效)。
结论:未来竞争是“技术+资本”的双轮驱动。AI是基础,整合是杠杆,生态是终局。
来源/物流指闻(ID:wuliuzhiwen)
作者/毕中臣

