点击蓝字
关注我们
当前我国面临复杂严峻的外贸形势,国外技术性贸易措施依然是影响我国企业出口的重要因素之一。为进一步降低技术性贸易措施对湖北出口企业可能造成的影响,推动湖北产品更好“走出去”,提高贸易便利化水平,助力企业开拓海外市场,武汉海关收集整理了近期部分境外技术性贸易措施,供外贸企业参考。现将收集的相关信息公布提示如下:
国家(地区组织) |
序号 |
提示信息 |
| 美国 |
1 | 美国食品药品监督管理局(FDA)提议修订法规以增加判定食品接触通告(FCN)不再生效的依据。2022年1月26日,美国食品药品监督管理局(FDA)提出的新规将允许FDA出于除安全问题以外的原因撤销食品接触通告(FCN)的生效状态。 此前,“FDA判定FCN不再生效”中,允许FDA出于物质安全问题撤销FCN的生效状态。新规拟对该条款以及170.102(e)条款进行修订,修订内容将包括:在FDA判定FCN不再有效之前,制造商或供应商可以进行申辩;此外允许FDA将除安全以外的其他理由作为确定FCN不再有效的依据。 FDA判定FCN不再有效的其他原因包括: 食品接触物质的生产,供应,使用已停止或即将停止。 FCN中授权的食品接触物质已由食品添加剂法规涵盖或TOR(threshold of regulations)豁免。 该提议将在《联邦公报》发布进行征求意见,截止日期为2022年4月11日。 |
| 2 | 商务部贸易救济调查局负责人就美宣布延长光伏产品全球保障措施回答记者问题。 商务部贸易救济调查局负责人表示,过去10年来,美国对进口光伏产品采取多项贸易限制措施。此次美国政府不顾国内外相关方强烈反对,执意延长201措施,不仅无助于美国内产业健康发展,还扭曲了光伏作为新能源产品正常的国际贸易秩序。 光伏产品是重要的清洁能源产品,其日益广泛的应用有助于有效应对气候变化,对实现各国温室气体减排目标具有重要意义。当前,气候变化和清洁能源转型的紧迫性和重要性日益显现,中方愿意继续秉持合作精神,与各国一道推动全球温室气体低排放、气候适应型和可持续发展。希望美国采取切实行动共同应对气候变化,推动全球自由贸易,维护以规则为基础的多边贸易体制,为新能源产品的自由贸易提供便利,为全球发展温室气体低排放经济、增进全人类共同福祉做出贡献。 |
|
| 3 | 美国商务部将33家中国实体加入“未经核实名单”。 2月7日,美国商务部产业安全局(BIS)宣布,自2月8日起将33家中国实体(名单附后)加入出口管制“未经核实名单”(Unverified List)。这些实体来自广东、江苏、安徽、湖北、湖南、四川、云南、北京、上海等省市,其中既有企业、也有大学。 被加入“未经核实名单”的后果主要有二:(1)根据EAR第740.2(a)(17)节,向名单内实体出口、再出口、转让(境内)受美国EAR管辖的物项时,不能享受EAR中规定的许可例外;(2)根据EAR第744.15(b)节,向名单内实体出口、再出口、转让(境内)受美国EAR管辖的物项时,即使依照EAR的规定不需要申请出口许可,出口商、再出口商或转让商也须要求名单内实体提供最终用户和最终用途声明。 根据美国EAR,被加入“未经核实名单”的原因是,BIS不能完成对于这些实体的最终用途核查(包括发放许可前的核查或者发货后的核查)从而无法核实这些实体的诚信状况。而不能完成最终用途核查的原因可能有多种,包括:BIS无法联系到这些实体,东道国政府未同意进行核查,或者BIS开展了核查但有关实体在核查中未能用证据证明其对有关物项的使用情况等。 名单内实体可以依照EAR第744.15(b)节提出移出名单的申请。 |
|
| 4 |
美国规定噻唑菌胺农药限量。本法规规定了噻唑菌胺在芸苔属、绿叶、4-16B亚组和蔬菜、芸苔属、头和茎、5-16组内/表的残留限量 |
|
| 5 | 美国修订农药限量作物分组法规。美国环境保护署(EPA)正在提议修订其《农药限量作物分组法规》,该法规允许根据一组代表性作物的数据确定多种相关作物的限量。美国环境保护署正在提议修改作物组6:豆类蔬菜;作物组7:豆类蔬菜的叶子;作物组15:谷物;作物组16:谷类谷物的饲料、饲料和稻草。美国环保署还提议对相关商品定义进行修订。这是预计在未来几年内准备的一系列计划作物组的第六次更新。 |
|
| 6 | 美国修订嘧菌环胺在部分产品中的残留限量。据美国联邦公报消息,2022年1月27日,美国环保署发布2022-01439号条例,修订嘧菌环胺(Cyprodinil)在部分产品中的残留限量。 美国环保署就其毒理性、饮食暴露量以及对婴幼儿的影响等方面进行了风险评估,最终得出结论认为,以下残留限量是安全的。拟修订内容如下:
|
|
| 7 |
美国豁免酿酒酵母菌株LAS02的残留限量。据美国联邦公报消息,2022年2月2日,美国环保署发布2022-02099号条例,豁免酿酒酵母(Saccharomyces cerevisiae)菌株LAS02的残留限量。 据了解,此次申请由Lesaffre Yeast Corporation提交。当酿酒酵母菌株LAS02按照标签说明和良好农业规范使用时,豁免其在所有食品中或食品上的残留限量。 |
|
| 8 | 美国评议各类制冷产品的节能标准。 美国能源部将举行一次网络研讨会,讨论其为评估各类制冷产品(“MREFs”)的节能标准而进行的初步 分析,并听取相关意见。会议将讨论能源部用于评估这些 产品潜在标准的分析框架、模型 和工具;能源部进行的初步分析结果;从这些 分析中得出的 潜在节能标准水平,如果能源部确定 提议的修正是必要的,则其可以考虑使用该产品;以及与各类制冷产品的节能标准 评估相关的任何其他问题。除此 之外,能源部鼓励就这些主题发表书面意见。 |
|
| 9 |
美国豁免枯草芽孢杆菌菌株CH3000的残留限量。据美国联邦公报消息,2022年2月11日,美国环保署发布2022-02907号条例,豁免枯草芽孢杆菌(Bacillus subtilis)菌株CH3000的残留限量。据了解,此次申请由Chr. Hansens Laboratory Inc. 提交。当枯草芽孢杆菌菌株CH3000按照标签说明和良好农业规范使用时,豁免其在所有食品中或食品上的残留限量。 |
|
| 印度 |
10 |
2022年2月7日,印度商工部发布公告称,印度财政部税收局未接受商工部于2021年10月29日对原产于或进口自中国的盘条(Wire Rod of Alloy or Non-alloy Steel)作出的反倾销日落复审终裁建议,决定不再继续对中国涉案产品征收反倾销税。 |
| 11 | 印度发布加工食品中重金属污染物要求的法规草案。2022年2月4日,印度发布G/SPS/N/IDN/142号通报,印度尼西亚食品和药品管理局(FDA)发布了修订加工食品中重金属污染物要求的法规草案。该法规草案规定了加工食品中指定重金属(包括砷、镉、汞、铅和锡)的最高含量,共涉及奶制品、蔬菜加工品、果冻果酱等50类加工食品。 该法规修订内容参考了国际食品法典标准Codex STAN 193-1995 食品和饲料中污染物和毒素的通用标准,修订后的新法规将替换当前法规(印尼食品和药品管理局2018年第5号《加工食品中重金属污染物最高水平法规》。 |
|
| 12 | 印度明确允许生产销售或进口的特殊医学用途食品种类。2022年2月10日,印度食品安全标准局(FSSAI)发布F.No.Stds/SP-05/Orders/FSSAI(E1317)号通告,发布先天性代谢障碍适应症(IEM)类别清单及其释义,主要包括乳糖不耐症、氨基酸代谢紊乱、酪氨酸血症等15种症状,同时规定印度仅允许生产、销售或进口与上述症状相对应的特殊医学用途食品。该通告自2022年4月1日起生效。 |
|
| 巴西 |
13 |
2022年1月28日,巴西外贸秘书处于《联邦政府公报》上发布2022年第2号公告,对原产于中国的铝板产品[葡语:produtos laminados de alumínio (chapas, tiras efolhas)]作出反倾销终裁,裁定涉案产品的进口存在倾销,国内产业受到了损害,但是无足够的证据表明涉案产品的倾销和国内产业受到损害之间存在因果关系,因此决定对中国铝板产品在不实施反倾销措施的情况下终止调查。涉案产品的南共市税号为7606.11.90、7606.12.90、7606.91.00、7606.92.00、7607.11.90和7607.19.90。公告自发布之日起生效。 |
| 14 | 巴西为南非生产的玉米谷物(第3类)制定进口制定植物检疫要求。为南非生产的玉米(Zea mays)谷物(第3类)的进口制定植物检疫要求。 |
|
| 15 |
巴西修订预包装油沙丁鱼有关销售以及净重规定。2022年2月1日,巴西发布G/TBT/N/BRA/840/Add.4补遗通报,修订预包装油沙丁鱼有关销售以及净重规定。主要修订内容包括:(1)巴西国家计量、质量和技术研究所于2022年1月31日颁布了第39号法令,撤销了2021年5月4日第208号令,有关预包装油沙丁鱼的允许个体公差的规定;(2)采用金属包装的预包装的油沙丁鱼(HS编码以160413开始的产品),必须根据巴西国家计量、质量和技术研究所2008年7月17日第248号条例进行销售。该规定已于2022年1月30日生效。 |
|
| 南非 |
16 |
南非电子设备新规定。2021年12月14日,南非独立通信管理局(ICASA)发布了关于制造商、分销商、供应商和零售商的电磁兼容(EMC)颁发证书的通知。根据新规定,南非所有没有射频模块的电气和电子设备现在必须具有南非标准局(SABS)认可的有效电磁兼容性证书。 以下是新法规的要点: 国际实验室认证合作组织认证(ILAC)的测试实验室的电磁CoC申请将被接受。 附属于A-Lab的申请人将获得优先权,CoC发放的周期为10个工作日。 属于A-Lab的申请人,CoC发放的周期为30个工作日。 |
| 欧盟 | 17 |
欧盟标准化委员会发布户外蜡烛新标准。2021年12月,欧洲标准化委员会发布两项关于户外蜡烛的消防安全和安全的新标准EN 17616和EN 17617。户外使用的蜡烛,包括但不限于容器蜡烛、浮动蜡烛、独立蜡烛和花园火炬,应符合标准的要求,并为消费者提供适当的安全信息,以尽量减少因不安全的蜡烛和/或其不当使用而造成的火灾、死亡和伤害的风险。 |
| 18 |
欧盟修订持久性有机污染物法规中涉及废物的附件。对(EU)第2019/1021号法规欧洲议会和理事会关于持久性有机污染物的法规附件四和附件五予以修改的欧洲议会和理事会法规提案。 该法规提案修订了(EU)第2019/1021号法规(持久性有机污染物(POP)法规)中涉及废物的附件。这些附件规定了废物中持久性有机污染物的限值,并与该法规第7条的规定一同确定了欧盟如何管理含有持久性有机污染物物质的废物。一般来说,符合或超过附件四限值的废物的处理方式必须确保持久性有机污染物物质被销毁或不可逆转地转化,但不包括例外情况。拟议修正案建议列出并引入3种持久性有机污染物的限值,并降低已列出的5种物质的现有限值。 |
|
| 19 |
欧盟修正关于某些活水生动物和动物源性产品进入欧盟的模板证书。该法规反映了2021年7月16日委员会法规第2021/1176号规定的有关卫生证书的特定BSE相关进口规定;阐明法规(EU)第2020/2235号附件三第28章和第31章第II.2部分规定的免使用认证且适用于进入欧盟的动物源性产品,即“可供人类直接食用,无需在欧盟进行进一步加工”,并定义了“进一步加工”;通过将欧盟进口要求与理事会指令2001/110/EC设定的要求保持一致,提高了对进入欧盟的真实性的保证;并纠正了针对某些官方证书范本和动物健康/官方证书范本中的某些活水生动物和动物源性产品的托运货物进入欧盟的措辞与授权法规(EU)第2020/692号的规定之间的不一致之处。 |
|
| 20 |
欧盟修订关于动物卫生证书模板和动物卫生/官方证书模板的执行法规。该法规修订了两份现有的进口证书(孵化除平胸类鸟以外的家禽的蛋和孵化平胸类鸟的蛋)。该修正案为出口国的主管当局提供了灵活性,使其能够在将孵化卵运往欧盟之前对原产群体进行临床检查。 该法规还规定了赛鸽在进入欧盟后立即放行的新证书。这一新证书有助于进口这些类型的圈养鸟类,因为其将在进入欧盟后立即被释放。 |
|
| 21 |
欧盟修订关于进口耐储存复合产品中所含乳制品的动物健康要求。该法规修订了委员会执行法规(EU)第2020/2235号附件五中关于耐储存复合产品中所含乳制品处理要求规定的欧盟运营商进口耐储存复合产品的私人认证模式。该认证与委员会授权法规(EU)第2021/1703号引入的委员会授权法规(EU)第2020/692号第163条修正案一致。 |
|
| 22 |
欧盟批准乙酰化脂肪酸作为新型食品投放市场。据欧盟官方公报消息,2022年2月10日,欧盟委员会发布法规(EU)2022/187号条例,根据欧洲议会和理事会法规(EC) No 2015/2283,批准乙酰化脂肪酸(cetylated fatty acids)作为新型食品投放市场,并修订欧盟委员会实施条例(EU)2017/2470附件涉及新型食品使用要求。 |
|
| 23 | 欧盟批准冷冻、干燥和粉末形式的美洲蟋蟀作为新型食品投放市场。据欧盟官方公报消息,2022年2月10日,欧盟委员会发布法规(EU)2022/188号条例,根据欧洲议会和理事会法规(EC) No 2015/2283,批准冷冻、干燥和粉末形式的美洲蟋蟀(frozen, dried and powder forms of Acheta domesticus)作为新型食品投放市场,并修订欧盟委员会实施条例(EU)2017/2470附件涉及新型食品使用要求。 |
|
| 24 | 欧盟对现有的含双芬酸的授权植物保护产品进行审查。该委员会实施法规草案规定,根据(EC)第1107/2009号法规的规定,活性物质双歧化酶的批准延期。然而,有必要包括某些条件和限制,即限制在永久性温室中对非食用作物使用含有双歧杆菌的植物保护产品,并要求提供进一步的确认信息。将根据本法案中规定的条件和限制,对现有的含双芬酸的授权植物保护产品进行审查。这些条件和限制基于欧盟(EC)第1107/2009号法规对该物质作为农药活性物质的首次评估。该物质是过去根据指令91/414/EEC批准的。该决定仅涉及该物质的上市。在批准受到限制以及产品库存的所有宽限期到期后,可能会对最大残留限量采取单独的法律行动,并将根据SPS程序在适当的时候发出单独的通报。 |
|
| 25 |
欧盟批准鲸腊脂肪酸作为新型食品投放市场。2022年2月11日,欧盟发布条例(EU) 2022/187,批准鲸腊脂肪酸(Cetylated fatty acids)作为新型食品投放欧盟市场,本条例自发布之日起第二十天生效。 法规(EU) 2017/2470附件修订如下:
|
|
| 中国 |
26 |
中国发布道路运输危险货物车辆标志。该文件规定了道路运输危险货物车辆标志的分类、外观与尺寸,技术要求,试验方法,检验规则,标志、包装和运输,以及产品悬挂要求和使用中的维护。 本文件适用于道路运输危险货物车辆标志的生产、使用。 |
| 27 |
中国制定燃油汽车发动机冷却液标准。该文件规定了燃油汽车发动机冷却液的产品分类、技术要求和试验方法、检验规则,以及标志、包装、运输和贮存等要求。 本文件适用于燃油汽车轻负荷发动机用冷却液和重负荷发动机用冷却液,燃气汽车发动机冷却液可参照执行。 |
|
| 28 |
中国制定汽车道路照明装置及系统标准。该文件规定了汽车道路照明装置及系统的术语和定义、型式判定、总体要求、光源要求、光色要求、配光性能、配光稳定性、试验方法和检验规则等。 本文件适用于M、N类汽车使用的近光前照灯、远光前照灯、自适应性前照明系统、前雾灯、角灯等道路照明装置及系统,其他类型车辆参照执行。 |
|
| 29 |
中国制定可外接充电式混合动力电动汽车和纯电动汽车标准。该文件规定了汽车能源消耗量标识的内容、格式、材质和粘贴要求。 本文件适用于最大设计总质量不超过3 500kg的M1、M2类和N1类的可外接充电式混合动力电动汽车和纯电动汽车。 |
|
| 30 |
中国制定汽车和挂车光信号装置及系统标准。该文件规定了汽车及挂车光信号装置及系统的术语和定义、性能要求、试验方法和检验规则等。 本文件适用于M、N、O类汽车使用的位置灯、转向灯、制动灯、示廓灯、驻车灯、自动驾驶系统标志灯、昼间行驶灯、牌照灯、后雾灯、光信号投射单元等光信号装置及系统,其他类型车辆参照执行。 |
|
| 31 |
中国制定“轻型汽车能源消耗量标识-汽油和柴油汽车”标准。该文件规定了轻型汽车能源消耗量标识的内容、格式、材质和粘贴要求。本文件适用于能够燃用汽油或柴油燃料的、最大设计总质量不超过3 500kg的M1、M2和N1类车辆,不适用于可外接充电式混合动力电动汽车、纯电动汽车及仅可燃用其他单一燃料的车辆。 |
|
| 肯尼亚 | 32 |
肯尼亚制定乳制品甜点规范。该肯尼亚标准规定了直接食用或进一步加工的乳制品甜点的要求、采样和试验方法,如该标准第3节所述。该标准不包括KS EAS 70所涵盖的乳制品冰淇淋 |
| 33 | 肯尼亚制定复合土鸡饲料规范。该肯尼亚标准规定了作为本地(kienyeji)鸡的完整或辅助饲料的复合饲料的要求。 |
|
| 34 |
肯尼亚制定蛋糕混合料规范。该肯尼亚标准规定了蛋糕混合料的要求、采样和试验方法。 |
|
| 35 |
肯尼亚制定罐装豆类规范。 该肯尼亚标准规定了罐装豆类的要求和试验方法。 |
|
| 36 |
肯尼亚制定奶牛饲料预混料规范。该肯尼亚标准规定了用于动物饲料的复合奶牛饲料预混料的要求。 |
|
| 37 |
肯尼亚规定家禽饲料预混物规范。该肯尼亚标准规定了作为家禽维生素和微量元素唯一来源的复合家禽饲料预混料的要求。 |
|
| 38 |
肯尼亚制定蔬菜汁和饮料规范。 该肯尼亚标准规定了供人类直接食用或进一步加工的蔬菜汁和饮料的采样和试验要求和方法。 |
|
| 39 |
肯尼亚制定巴氏杀菌、复原、重组和调配乳规范。 该肯尼亚标准规定了巴氏杀菌复原乳、重组乳和调配乳的要求、取样和试验方法。 |
|
| 卢旺达 | 40 |
卢旺达规定家用储能太阳能热水系统的试验方法。该标准草案规定了家用储能太阳能热水系统的试验方法。 |
瑞士 |
41 |
瑞士修订限定的检疫性生物清单。该通报涉及对现有条例(PGesV-WBF-UVEK,SR 916.201)的修订,该条例规定了《保护植物免受特别危险有害生物侵害》(植物卫生条例,PGesV,SR 916.20,根据G/SPS/N/CHE/83作出通报),以便根据瑞士与欧盟之间的农产品贸易双边协定(农业协定),保持与欧洲植物卫生立法之间的协调一致。修订基本上是形式上和语言上的。 主要的变化包括修订限定的检疫性生物清单(增加了五个物种)、取消瓦莱州的火疫病保护区、因英国退出欧盟而将其列为“第三国”、由于协调制度(HS)命名法的修改以及植物护照上关于可追溯代码不能有例外的植物种类和物种,一些关税编号发生了变化(与欧盟立法保持一致)。 |
| 日本 |
42 |
日本暂停从西班牙进口禽肉和蛋制品。为防止H5N1高致病性禽流感(HPAI)病毒传入日本,根据《加拿大向日本出口禽肉及其产品的动物卫生要求》和《家畜传染病预防法》第37、44条相关规定,MAFF自2022年1月19日起暂停从西班牙进口禽肉和蛋制品,包括通过第三国转运的禽肉和蛋制品。 |
| 43 |
日本暂停从法国洛特-加龙省和德塞夫勒省进口活禽、禽肉和蛋制品。为防止H5N1高致病性禽流感(HPAI)病毒传入日本,根据《法国向日本出口的家禽日龄雏鸡的动物卫生要求》、《法国向日本出口的禽肉等动物卫生要求》和《家畜传染病预防法》第37、44条相关规定,MAFF自 2022年1月11日起暂停从法国洛特-加龙省和德塞夫勒省进口活禽、禽肉和蛋制品,包括通过第三国转运的活禽、禽肉和蛋制品。 |
|
| 44 |
日本暂停从加拿大纽芬兰和拉布拉多省进口活禽、禽肉和蛋制品。为防止H5N1高致病性禽流感(HPAI)病毒传入日本,根据《加拿大向日本出口家禽日龄雏鸡的动物卫生要求》、《加拿大向日本出口禽肉等的动物卫生要求》和《家畜传染病预防法》第37、44条相关规定,MAFF自2022年1月14日起暂停从加拿大纽芬兰和拉布拉多省进口活禽、禽肉和蛋制品,包括通过第三国转运的活禽、禽肉和蛋制品。 |
|
| 45 |
日本暂停从美国宾夕法尼亚州进口活禽、禽肉和蛋制品。为防止H5N3低致病性禽流感(LPAI)病毒传入日本,根据《家畜传染病预防法》第 37、44条、《美国出口到日本的日龄雏鸡和孵化蛋的动物卫生要求》和《美国出口到日本的禽肉等动物卫生要求》相关规定,MAFF自2022年1月13日起暂停从美国宾夕法尼亚州进口活禽、禽肉和蛋制品,包括通过第三国转运的活禽、禽肉和蛋制品。 |
|
| 46 |
日本修订二甲戊乐灵、吡菌苯威、烯效唑最大残留限量。 |
|
| 加拿大 |
47 |
加拿大批准来自乳酸克鲁维酵母DS 80496的乳糖酶用于乳糖还原酶制剂和某些乳制品中。2022年2月2日,加拿大卫生部发布NOM/ADM-0179号文件,拟修订允许使用的食品酶清单,批准来自乳酸克鲁维酵母DS 80496的乳糖酶(lactase)用于乳糖还原酶制剂和某些乳制品中。 |
| 48 |
加拿大发布饮用水中2,4-二氯苯氧乙酸的限量指南。2022年2月4日,据加拿大官方公报消息,加拿大卫生部发布饮用水中2,4-二氯苯氧乙酸(2,4-dichlorophenoxyacetic acid)的限量指南,饮用水中2,4-二氯苯氧乙酸的最大可接受浓度(MAC)为0.10 mg / L。 |
|
| 49 |
加拿大扩充奶酪中柱状假丝酵母脂肪酶使用范围。加拿大卫生部食品管理局完成了一份食品添加剂申请的上市前安全评估,该申请要求批准在某些标准化奶酪(即切达奶酪、卡芒贝尔奶酪、菲达奶酪、高达奶酪、马苏里拉奶酪、波萝伏洛奶酪和一些加工奶酪)中使用假丝酵母脂肪酶。 加拿大已经允许在这些奶酪中使用其他来源的脂肪酶,而皱落假丝酵母菌的脂肪酶也允许在乳制品调味剂中使用。然而,皱落假丝酵母菌的脂肪酶不允许用于上述任何奶酪。 上市前评估的结果确认了皱落假丝酵母菌脂肪酶的安全性。因此,加拿大卫生部已将脂肪酶的使用范围扩展到皱落假丝酵母菌,并将该来源的名称更新为“柱状假丝酵母”,以反映其最新的分类鉴定,如以下信息文件所述,修改了许可食品酶清单,自2022年1月11日起生效。本通知的目的是公开宣布该部门在这方面的决定,并提供适当的联系信息,以供查询或希望提交与该食品添加剂安全性相关的新科学信息的人使用。 |
|
| 50 |
加拿大批准关于某些产品挥发性有机化合物浓度限值法规 2022年2月消息,加拿大环境部已经批准了某些产品挥发性有机化合物浓度限制法规SOR/2021-268,相关内容如下:(1)适用范围。该法规适用于附表1和2中含有挥发性有机化合物(VOC)的产品,包括:个人护理用品;保养产品;粘合剂、粘合剂去除剂、密封剂和填缝剂;杂项产品。但是,法规不适用于以下产品:仅设计用于制造或加工活动;仅用于实验室分析、科学研究或作为实验室分析标准;受《害虫防治产品法规》的监管;仅为出口而制造或进口;装在30毫升或以下的容器中出售的粘合剂;受《建筑涂料VOC浓度限值法规》或《汽车修补产品VOC浓度限值法规》监管;在新车制造时用于新车内或新车上;在加拿大过境,从加拿大境外的一个地方到加拿大境外的另一个地方。(2)禁止:附表1和附表2中的产品,如果超过最大VOC浓度,不得制造或进口,但有一些豁免情况。(3)标签:附表1和附表2中产品的容器上应标注制造日期;附表1中产品的VOC浓度≤0.1%和个人香水产品的体积≤2毫升,豁免标签要求。(4)使用说明:如果产品是经过许可制造或者进口,该产品应具有使用说明,且说明应使用两种官方语言。(5)生效日期:所有产品类别的禁令自2024年1月1日起实施,但消毒剂禁令自2025年1月1日起实施。法规还提到了VOC浓度测试方法、VOC合规单位交易系统、许可证申请和记录保存等其他要求。 |
|
| 51 |
加拿大允许奶和人造奶油中使用高含量的强化维生素D。2022年2月1日,加拿大卫生部宣布允许生产厂自愿性提高牛奶、羊奶、人造奶油中维生素D含量。提高奶和人造奶油中维生素D含量会最终成为强制性要求,这将取决取决于未来相关法规的实施情况。加拿大要求相关牛奶中维生素D含量须为2μg/100mL。相关羊奶中维生素D含量须为2μg/100mL。相关人造奶油中维生素D含量须为26μg/100g。该要求自在加拿大联邦公报上发布之日起生效。 |
|
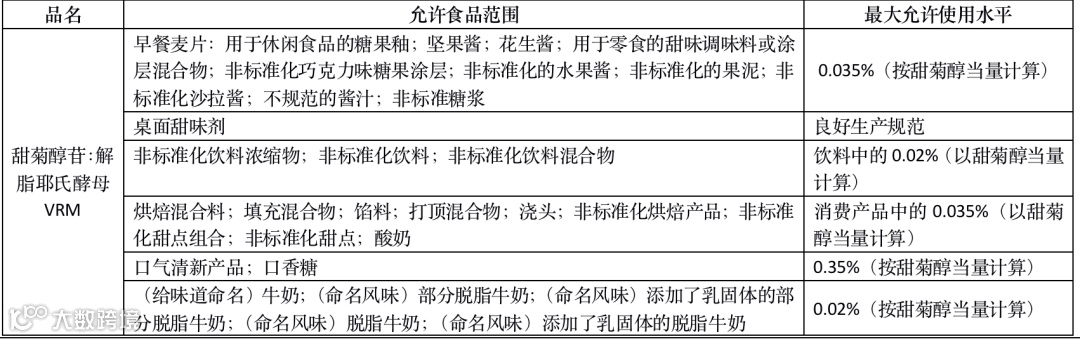
| 52 |
加拿大修订甜味剂清单。近期,加拿大发布NOM/ADM-0169号通告,修订甜味剂清单,允许在食品中使用来自解脂耶氏酵母 VRM 的甜菊糖苷,具体修订内容见下表:
|
|
| 53 | 加拿大就百菌清及其最终用途产品进行特别审查。2022年2月10日,加拿大卫生部发布PSRD2022-01号咨询文件,有害生物管理局(PMRA)就百菌清(Chlorothalonil)及其最终用途产品进行特别审查。 据了解,百菌清是一种接触和保护杀菌剂,用于控制大量田间和果园作物、针叶树、温室芹菜苗床、温室观赏植物、室外观赏植物、菇房和草皮上的多种真菌病害。 就人类健康而言,当根据目前注册条件使用百菌清时,饮食风险(单独的食物和食物加水)对于食物用途来说是不可接受的,水生生物的环境风险对于所有户外用途均不可接受。然而,菇房和温室使用对水生生物的环境风险被证明是可以接受的,并提出了风险缓解措施。 |
|
| 坦桑尼亚 | 54 |
坦桑尼亚制定香料酱规范。该坦桑尼亚标准规定了人类食用香料酱的测试要求、取样和方法。 |
| 55 | 坦桑尼亚制定蜜饯生姜规范。该坦桑尼亚标准规定了蜜饯生姜的测试要求、取样和方法。 |
|
| 56 | 坦桑尼亚制定姜泥规范。该坦桑尼亚标准规定了由生姜(Zingiber officinale)制成的人类食用姜泥的测试要求、取样和方法。 |
|
| 57 | 坦桑尼亚发布辣椒油规范。该坦桑尼亚标准规定了人类食用辣椒油的检测要求、取样和方法。 |
|
| 沙特阿拉伯 | 58 |
沙特阿拉伯发布速溶咖啡进口要求。2022年1月27日,沙特阿拉伯食药局发布公告,为防止在食品标签上使用误导性信息,沙特阿拉伯食药局希望速溶咖啡的制造商和进口商满足以下要求:(1)符合SFDA.FD783:2020“速溶咖啡”标准;(2)在2022年3月31日之前采取必要的纠正措施,在此之后,任何不合规行为都将受到适用的处罚。 |
| 泰国 | 59 |
泰国拟制订巧克力及其制品等两项食品标准。2022年1月27日,泰国卫生部发布两项食品标准草案,分别为《巧克力及其制品标准》草案、《可可衍生产品标准》草案。其中:(1)前者主要内容包括巧克力及其各类制品定义和特征指标(如巧克力中可可脂外其他植物脂肪添加量不超过5%)、允许使用的原辅料和添加剂(如酒精含量不超过0.5%,香兰素和乙基香兰素含量不超过1000mg/kg)、包装和标签的通用和特殊规定等内容;(2)后者主要内容包括产品定义和分类(可可衍生产品包括可可脂、可可粉、可可液块等类别)、各类产品品质要求(如可可脂脂肪含量47-60%之间,游离脂肪酸不超过1.75%,皂化物不超过0.7%等)、微生物卫生标准(如可可粉中霉菌和酵母菌不超过100cfu/g)、食品添加剂和助剂使用要求、包装和标签要求等。上述两个标准草案意见反馈期截至2022年4月5日。 |
| 60 |
泰国发布关于在膳食补充剂中有效成分使用指南的公告。2022年1月26日,泰国食药局发布关于在膳食补充剂中有效成分使用指南的公告,明确膳食补充剂是一种食品,设定质量或标准必须根据相关条例提交注册。为方便膳食补充剂产品的申请许可:(1)作废2017年8月17日食药局关于可用于植物产品的膳食补充剂名单通知和52018年8月22日食药局关于可用于植物产品的膳食补充剂名单(第2号);(2)在申请膳食补充剂食品序列号时,可以使用在膳食补充剂中有效成分使用指南。根据食药局在膳食补充剂中有效成分使用指南公告中的清单使用的产品无需申请进行安全评估,或在申请许可前提交安全评估申请。在膳食补充剂中活性成分使用指南公告中清单主要内容包括:名称、来源、有效成分、生产工艺、使用条件和方法等。 |
|
| 丹麦 | 61 |
丹麦修订关于猎杀和暂时禁止饲养貂的法案。该法案规定,暂时禁止在丹麦养貂。该法案修订禁令实施日期从2021年12月31日至2022年12月31日。 |
| 尼泊尔 | 62 |
尼泊尔拟修订多种水果蔬菜上的杀虫剂最大残留限量。2022年2月9日,尼泊尔通过WTO发布G/SPS/N/NPL/33号通报,尼泊尔食品技术与质量控制司、农畜发展部提出了多种水果和蔬菜中的杀虫剂最大残留限量,旨在通过确保水果和蔬菜的安全来保护人类健康,并统一食品标准以促进贸易。 该修订内容参考了食品法典农药最大残留限量在线数据库、国际食品法典文件 CXA_004e及 CXG_084,并将在尼泊尔官方公报公布及批准后实施。 |
| 俄罗斯 | 63 |
俄罗斯将甜菜线虫列入欧亚经济联盟检疫害虫共同清单。2022年2月9日,俄罗斯发布G/SPS/N/RUS/245号通报,发布欧亚经济委员会理事会决定草案《关于修正欧亚经济委员会理事会某些决定》,将甜菜线虫(Limoniuscalifornicus(Mannerheim)列入欧亚经济联盟(EAEU)检疫害虫共同清单,该清单由欧亚经济委员会理事会2016年11月30日第158号决定批准。该草案还规定更新欧亚经济委员会理事会2016年11月30日第157号决定批准的欧亚经济联盟海关边境和海关领土内检疫产品和检疫物的共同检疫植物检疫要求。该草案意见反馈期截至2022年4月12日。 |
| 墨西哥 | 64 |
墨西哥拟制订国家动物源食品有毒残留残留物控制和监测计划和国家蔬菜农药残留监测计划。2022年2月9日,墨西哥农业和农村发展部发布咨询文件,拟制订《国家动物源食品有毒残留残留物控制和监测计划》和《国家蔬菜农药残留监测计划》。主要内容包括:(1)《国家动物源食品有毒残留残留物控制和监测计划》内容要求:应监测动物源食品和水产养殖产品清单、监测的化合物清单及最大残留量、抽样程序,包括其频率、样本数量、识别和可追溯性、监测发现阳性结果采取纠正措施、计划将每季度进行一次审查并更新;(2)《国家蔬菜农药残留监测计划》内容要求:每年实施和更新并包括以下内容:监测植物清单、农药残留和污染物清单;批准的测试实验室完成、抽样程序,包括其频率、样本数量、识别和可追溯性;(3)政府每年将实施并更新国家监测计划,样品将送到官方指定实验室,如检测结果不符合国家标准,费用由被抽样单位负责,并须采取预防和纠正措施;(4)不遵守本规定条款的,将受到适用法律的制裁。该咨询文件自在《联邦官方公报》上公布之日起90天后生效,意见反馈期为60天。 |
| 阿根廷 | 65 |
阿根廷修订葡萄饮料等制品标准法规。2022年2月9日,阿根廷国家葡萄栽培研究所发布第2/2022号决议,修订葡萄饮料等制品标准法规。主要内容包括:(1)定义为“葡萄酒的饮料”或“葡萄酒的产品”,必须是葡萄汁或葡萄酒至少百分之五十,可以添加经主管机构正式授权的甜味剂,染料,调味剂,酒精和其他产品;(2)在使用预浓缩,浓缩和精馏的情况下,生产企业必须进行相关的浓度分析。所使用的葡萄汁或酒产品必须经过相应的程序分析;(3)公司必须拥有国家药品、食品和医疗技术管理局(ANMAT)或主管机构颁发的产品注册证书,才能在全国范围内自由流通和销售;(4)这些产品的标签必须符合现行的葡萄酒产品法规规定,并且还必须注明非葡萄酒产品的百分比;(5)违规处罚要求。违反该规范的行为将根据第14878号《葡萄酒通则》第24条的规定予以制裁。该修订自发布之日实施。 |
| 智利 | 66 |
智利发布进口时仅需提供卫生证书的动物源性产品清单。2022年1月29日,智利农业部发布7773号决议,制订《进口时仅需提供卫生证书的动物源性产品清单》。清单涉及的食品类别包括罐头肉制品及其衍生产品、含动物源性成分的预制菜肴、蜂王浆和蜂胶、培根、食用动物皮和脂肪(如食用猪皮、生牛脂肪)等,上述产品进口至智利时仅需提供出口国官方卫生证书,无需获得智利官方注册或批准。智利农业部会根据产品健康风险变化情况动态调整该清单。该决议自政府公报发布60日后生效。 |
| 以色列 | 67 |
以色列拟修订果酱果冻果汁等产品标准。2022年1月17日,以色列标准研究所发布咨询文件,拟修订果酱、果冻、果汁等产品标准。主要内容如下:(1)修订果蔬、果酱、果冻的部分定义;(2)果酱产品中水果含量最低标准。如:果酱中水果成分不少于35%,黑醋栗、木瓜、红毛丹、红醋栗、玫瑰花,覆盆子,花楸浆果不少于25%等;(3)修改柑橘果酱定义,1000g产品中使用的柑橘类水果成分的成品量不少于200g,其中原果肉不少于75g;柑橘类水果的果酱水果成分占成品的百分比不得低于30%;允许凝胶果酱含少量的果皮;(4)禁止为了掩盖劣质产品误导消费者而添加的某些物质如:红色素等;(5)可溶性固体含量要求。柑橘类水果果酱60%或更多,其他果酱至少为40%;(5)一般质量要求。具有合适的厚度和凝结度,具有与产品相符的特征颜色和味道,混合使用水果可允许添加调味剂或色素;重金属和锡;农药残留、霉菌毒素、微生物要求;(6)包装标识。产品名称应包括所用水果的说明并要按照原料重量降序排列;产品添加酒精、糖的标识要求;(7)采样。依据产品包装重量不同制订了不同的采样程序标准。该咨询文件意见反馈期截至2022年2月17日。 |
| 新加坡 | 68 |
新加坡对波兰受禽流感疫情影响地区的家禽及其产品实施临时进口限制。2022年2月11日,新加坡食品局(SFA)发布消息称对波兰高致病性禽流感疫情发生地附近的家禽及其产品的进口实施临时限制。 由于波兰库亚维-波美拉尼亚省的森普尔诺县和伊诺弗罗茨瓦夫县暴发H5N1型高致病性禽流感疫情,新加坡将对疫情受影响地区周围10公里内的家禽及其产品的进口实施临时限制。符合世界动物卫生组织(OIE)禽流感病毒灭活要求热处理的家禽产品不会受到进口限制的影响。 为方便其他家禽和家禽产品的通关许可,在进口家禽及产品时,随附的兽医健康证明书还应包括以下额外证明: a .高致病性禽流感( HPAI )以及H5和H7低致病性禽流感( LPAI )是出口国应通报的疾病。 b .根据世界动物卫生组织( OIE )的定义,肉类来源的禽类未接种H5和H7亚型禽流感疫苗。 c .家禽肉和肉制品不是源自波兰受高致病性禽流感疫情区附近的禽类。 d.肉类来源的家禽是在波兰出生、饲养和屠宰的,或者是从具有同等家禽健康状况的国家合法进口的日龄雏鸡。 |
| 69 |
新加坡食品局发布关于食品中兽药最大残留限量的通知。据新加坡食品局(SFA)消息,2022年1月7日,新加坡食品局发布关于食品中兽药最大残留限量的通知。 SFA曾于2020年4月10日发布了“食品中不允许使用的农药和兽药的最大残留限量”,现SFA经审查后另外制定了“食品中兽药的最大残留限量(MRLs)”,并且此MRLs的要求符合目前主要发达国家相关法典标准或监管标准。 SFA将于2022年1月17日起,对食品中的指明兽药实施新的最高残留限量。SFA提醒所有商家,确保在2022年1月17日或之后出售的食品符合最大残留限量。 |





