如您希望下载PDF版本,请点击文末“阅读原文”获取。
2023年3月21日,美国商务部正式公布了关于《芯片法》(“CHIPS Act”)的护栏条款实施细则的拟议规则(下称“护栏细则”),以作为相关半导体生产企业取得对《芯片法》中补贴的重要审查标准。从护栏细则的具体内容来看,其对相关企业所施加的境外业务限制远超投资领域,对相关企业在美国境外的生产、研发均存在非常严格的限制。这对于十分依赖供应链国际分工的半导体行业而言,也意味着相关影响预计将进一步波及其美国境外业务和其上下游行业,作为世界主要半导体消费市场的中国也势必会受到冲击。在此,我们结合护栏细则的主要内容,就其可能对中国企业产生的影响进行分析和说明,希望能帮助中国半导体企业对于中美两国在半导体领域竞争的未来趋势和走向有初步的理解,对企业未来的商业决策有所裨益。
01
护栏细则要点分析
根据公告,护栏细则将以在《联邦法规汇编》第十五编中新增第231节专节的形式呈现,共分为四个部分:定义、一般规定(禁止性要求)、审查程序和杂项规定。根据美国商务部的相关说明,护栏细则的核心要点包括:
建立限制在受关注外国进行先进制程半导体产能扩充的标准;
限制在受关注外国进行成熟制程半导体产能扩充;
明确对于国家安全有关键影响的半导体定义;
补强美国现有出口管制政策效果;以及
对于受关注外国实体间的联合研发和技术转移予以限制。
总的来说,上述核心要点实际集中在两大方面的限制:
1. 限制受资助实体在受关注国家进行半导体产能扩展
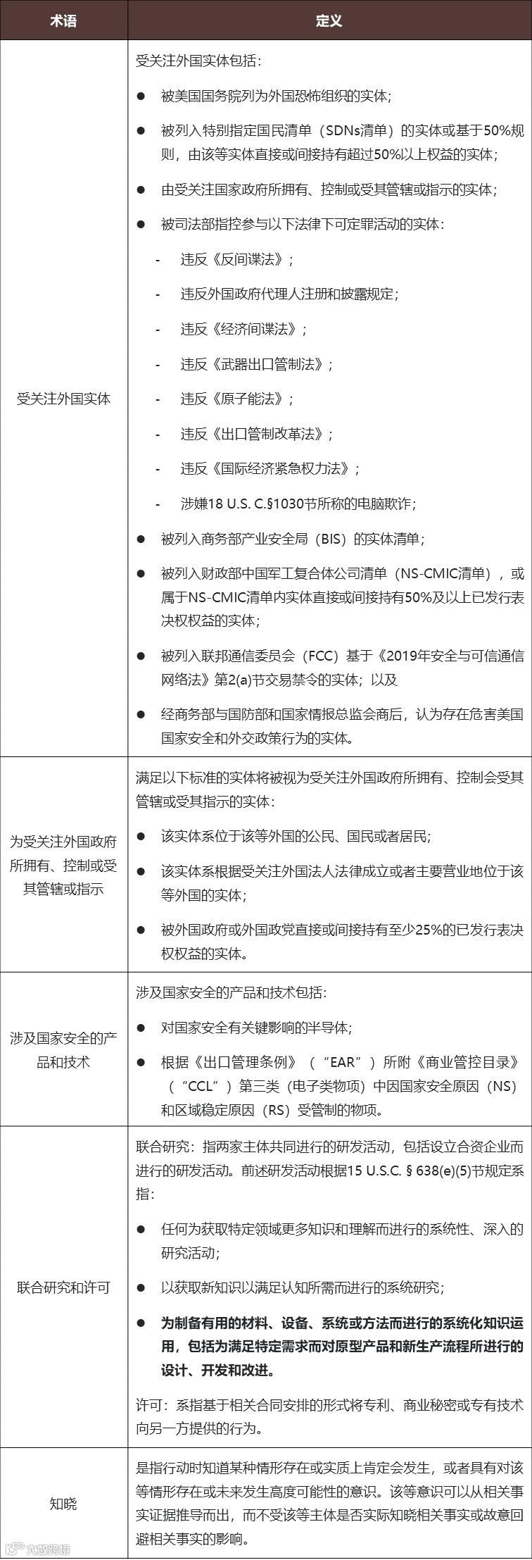
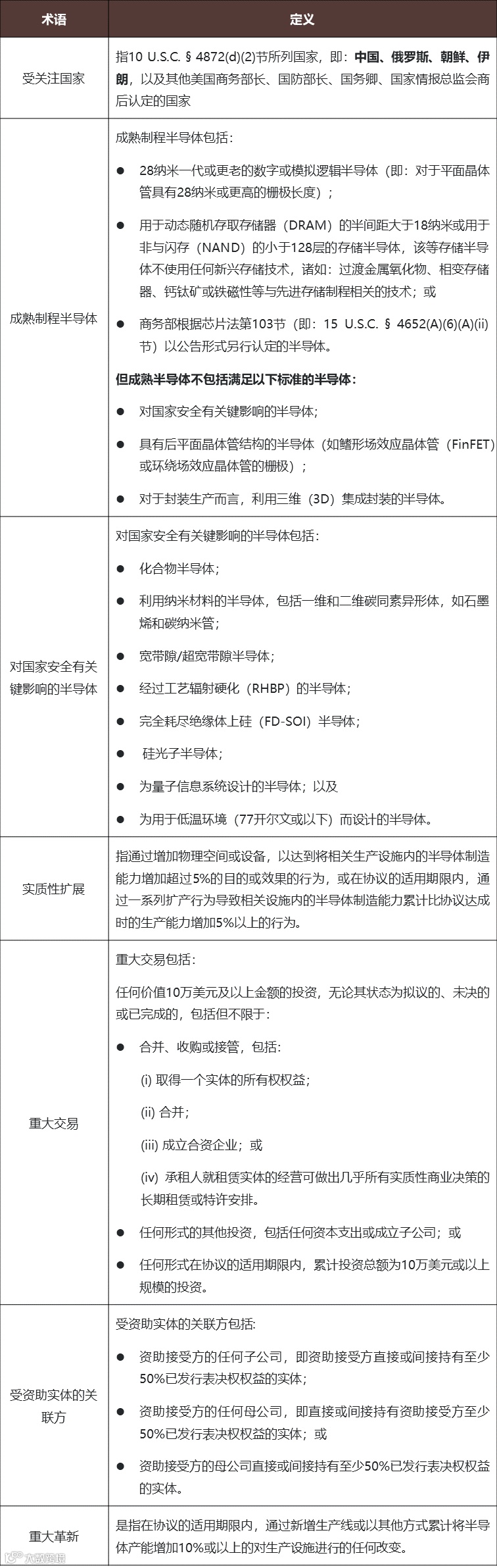
禁止获取芯片法补贴的半导体公司在包括中国在内的特定国家进行半导体产能扩展从一开始便是芯片法护栏条款的初衷。本次护栏细则中明确禁止受资助实体在接收资助10年内在受关注国家进行任何半导体产能的实质性扩产(material expansion)相关的重大交易。同时,为了防止受资助实体规避护栏细则的相关限制,关于相关禁令的限制范围不仅涉及受资助实体本身,受资助实体的关联方同样受到相关限制,仅基于15 CFR § 231.202节的规定,对于成熟制程半导体的扩产有一定豁免。为此,护栏细则明确了受关注国家、成熟制程半导体、对国家安全有关键影响的半导体、实质性扩展、重大交易和受资助实体的关联方等一系列相关内容的定义:
根据15 C.F.R § 231.202节的规定,任何根据芯片法获得补贴的受资助实体,其自身,及其关联方均不得参与任何涉及在受关注国家实质性扩展半导体产能的重大交易,包括对现有生产设施的重大革新。仅在以下情况下可予以豁免:
(1)
受资助实体在资助协议签订时的现有设施不在限制范围内(但不包含对现有生产设施进行重大革新的行为);
(2)
受资助实体在受关注国家内扩展成熟制程半导体生产,且相关产能主要服务于受关注国家境内市场(即:相关产能的85%以上用于受关注国家境内市场使用或消费的最终产品)。
根据上述规定来看,显而易见,任何获取美国芯片法下补贴的半导体生产商,无论其为从事前道工艺(FEOL)的晶圆厂或是后道工艺(BEOL)的封测厂,其在中国开展扩产、产线翻新等活动均会受到严格限制。虽然新规中看似对于成熟制程半导体的后续产能扩展留有一定的余地,但考虑到实际半导体上下游产业供应链与国际供应链的深度绑定,实际上任何成熟制程半导体厂商在境内的晶圆厂也难以保证其所生产晶圆所对应的最终产品绝大部分仅在中国境内使用,因此该豁免在实际应用中的可适用情况值得商榷。
2. 限制受资助实体与受关注外国实体开展联合研究或技术许可活动
除上述以国别为基准的产能扩展限制外,在护栏细则中还以合作对象为基准设置了半导体相关研发和技术许可活动限制作为另一道护栏。任何受资助实体或其关联方均不得在知晓的情况下与受关注的外国实体进行任何涉及国家安全的技术或产品的联合研究或技术许可。护栏细则同样对于上述限制中的关键定义予以了列明:
基于上述相关定义,有以下几点需要中国企业特别予以关注:
首先,基于目前的半导体行业实践,护栏细则实际上大幅扩展了美国在半导体领域的限制措施。在现有无厂半导体(Fabless)-代工厂(Foundry)模式下,当Fabless完成IC设计后,必须经过流片(Tape out)过程以验证芯片工艺步骤是否可行,并进行相应的修改和设计优化。只有当流片成功后,芯片才可能进入量产阶段。在这一阶段,Fabless厂商和代工厂间会存在大量的技术交流和沟通。如果根据目前联合研发的相关定义,实际上,流片环节很有可能落入到护栏细则所定义的联合研发范畴内,这意味着享受美国芯片法补贴的半导体公司,特别是行业几大主流代工厂,其所拥有的任何晶圆厂在协助中国Fabless厂商进行特定规格芯片的流片验证时均会受到限制,无论其相关流片活动是否会受到EAR规制。
其次,护栏细则对于受限主体认定这一问题,也对美国现有经济制裁和出口管制清单的相关实体管控范围进行了扩大和突破。例如对于CMIC清单内实体而言,基于现有14032号总统行政令和财政部海外资产管理办公室(OFAC)的相关问答,对于相关实体的限制措施仅限于美国人对于其证券及衍生品的买卖,且相关限制措施并不适用50%规则,即不会向下穿透至其持有超过50%以上权益的子公司和附属公司。然而,本次护栏细则中明确列明了CMIC实体直接或间接持有50%及以上已发行表决权权益的实体同样将受到联合研发禁令的限制,实际上意味着至少在芯片法领域下,美国对于特定实体的限制范围也在进一步扩大。这里需要特别提醒注意的是对于“受关注外国政府所拥有、控制或受其管辖或指示的实体”的相关定义,中国企业无论是否是国有企业,将明确被视为受关注外国政府所拥有、控制或受其管辖或指示的实体。而对于位于中国境外的企业,其中中国国有成分超过25%的,也将同样被视为受限实体。此外,根据美国在所谓《香港自治法》下的相关规定,注册在中国香港特别行政区的公司很可能将被视同中国内地企业进行认定。同时,由于“受关注外国政府所拥有、控制或受其管辖或指示的实体”并非芯片法下独有概念,《通胀消减法》下同样也使用了相关概念用以决定哪些企业无法享受新能源车和电池相关补贴,因此,对于新能源行业而言,护栏细则中的相关概念虽然针对的是半导体行业,但考虑到相关定义可能会进一步适用到《通胀消减法》领域,因此也需引起重视。
最后,从相关芯片规格上来看,护栏细则的要求明显与美国现有出口管制规定直接挂钩。例如在2022年10月7日BIS公布的关于中国先进计算半导体的出口管制限制规定中,对于被列入ECCN编码3A090的特定先进计算芯片所赋予的管制原因即为“RS”,完全落在本次拟议规则所定义的涉及国家安全的产品和技术的限制范围内。美国现行的出口管制制度下的监管逻辑为不得向特定目的地/实体提供特定受控物项,但并未限制相关实体在美国境外自行开展相关受控物项的研发活动。但如前所述,由于半导体行业的特殊性,本次美国商务部在护栏细则中通过对晶圆厂等半导体生产厂商的补贴资格限制,实际进一步限制了相关实体(特别是Fabless厂商)自行进行相关半导体产品研发生产的能力。
02
中国企业应未雨绸缪
虽然目前护栏细则仍为拟议规则,但结合从去年8月芯片法通过后,美国一系列的立法和执法措施来看,相关内容极有可能在后续会全面落地,这也标志着美国在半导体领域“与中国展开竞争”的战略又实质性地向前迈出了一步。而对于中国半导体企业而言,这也意味着传统半导体业态在此大背景下会发生颠覆性变化。中国的半导体企业,特别是Fabless企业,需要重新考虑其现有股权架构、研发布局以及流片和生产合作安排等各方面因素,以防止其商业安排受到冲击和影响。在此过程中,中国企业需要意识到,美国对于半导体领域的相关限制是全方位的,因此在进行相应的商业规划和布局中,不能仅将注意力局限于某一个领域的影响,一叶障目而不见泰山,而是需要从以下几个方面对整体业务进行全面筹划:
(1)
供应链上游的潜在限制(例如出口管制和补贴禁令下对于供应商选择的影响)对供应链韧性的影响;
(2)
知识产权研发布局与潜在的知识产权争议风险评估(特别是对侵犯商业秘密潜在纠纷的重点评估);
(3)
下游客户和产品运用领域的风险识别(特别是对部分存在较高美国出口管制风险的业务进行梳理);
(4)
对现有股权架构下公司可能存在的投资和身份识别风险(如:是否涉及CFIUS审查,是否可能因特定股东的存在而被认为是受关注实体)进行评估;
(5)
企业未来的业务规划和上市计划等商业计划安排日程表评估。
需要注意的是,以上几点往往是牵一发而动全身,环环相扣,任何一环的缺失可能都会导致整体架构安排和商业计划进程受到严重影响。为确保相关方案考虑周全,向对于半导体行业和相关规定有着深刻全面认识的专业咨询机构寻求中长期的业务规划可能是最佳的选择。
结语
在进入2023年之后,美国的相关立法工作进程正在加速展开。继护栏细则之后,《通胀消减法》的补贴发放细则预计也将在近期公布。而关于限制中国ICTS企业在美业务开展的《限制法案》(RESTRICT ACT)在国会一经推出后,多个行政部门已经纷纷表态,支持该法案快速通过。对于中国企业而言,在如今国际贸易局势的大变局下,应如何明确自身定位,应对各种冲击,已经成为一门必修课。对于美国近期的系列立法,我们后续将逐一进行分析和解读,与大家共同探讨中国企业的应对之道。
*本文对任何提及“香港”的表述应解释为“中华人民共和国香港特别行政区”。
本文作者
楼仙英
金杜国际中心知识产权业务负责人
cecilia.lou@cn.kwm.com
业务领域:知识产权事务和跨境技术贸易,包括知识产权商业化和运营、知识产权合规与保护、科技成果转化及知识产权管理,特别是跨境交易并购中的品牌与技术许可和技术交易合规事务,例如技术进出口审批等
楼女士精于为客户提供商业交易中的知识产权咨询服务,包括在收购和兼并、上市、私募、合资、技术转让以及设立研发中心、服务外包、战略合作等方面,提供知识产权尽职调查、自由实施调查(FTO调查)、知识产权风险排查、技术投资价值评价、企业知识产权白皮书及技术竞争力等综合咨询服务,擅长协助客户制定申请策略和所有权安排、指定发明人奖励报酬制度及核心人员激励机制,为企业上市提供业务梳理和科创性分析。楼女士在知识产权争议解决方面有丰富的经验,尤其是在专利、商标、商业外观以及商业秘密等领域。她亦经常代表客户参与谈判,帮助客户建立行之有效的企业知识产权管理制度,特别是涉及跨国的职务发明、保密和竞业限制等方面的企业管理制度。楼女士是国际国际许可工作者协会(LES)中国分会理事及上海市知识产权服务行业协会理事。
戴梦皓
顾问
合规业务部
daimenghao@cn.kwm.com
业务领域:出口管制和经济制裁、国际供应链方案筹划和架构搭建、贸易救济以及一般进出口合规及海关和外汇事务等
戴律师在国际贸易领域有近十年的执业经验,在出口管制和经济制裁、国际供应链方案筹划和架构搭建、贸易救济以及一般进出口合规及海关和外汇事务等方面为众多客户提供高质量的专业服务和解决方案。戴律师曾服务于多家半导体、互联网、航空、汽车、化工等行业的知名企业,对相关行业有着深刻的认识与独到见解。在过往经验中,他除了为客户提供出口管制和经济制裁等方面的贸易合规意见外,还曾帮助多家知名企业建立和完善其内部贸易合规体系(ECP),开展中国境内的贸易合规尽职调查,应对中国和境外贸易监管部门的合规审查,设计海外贸易架构和供应链布局。此外,他还帮助某知名外资半导体公司通过美国商务部产业安全局(BIS)的经验证最终用户(VEU)项目。戴梦皓先生是中国的执业律师,并拥有中国专利代理人资格。
姚爽
主办律师
知识产权部
转载声明:好文共赏,如需转载,请直接在公众号后台或下方留言区留言获取授权。
封面图源:雨林沼泽深处·Ian Tremewen
责任编辑:赵天园

