▲ 点击上方“金星宇遮阳”关注公众号
之前,从纯理论角度介绍了《活动式外遮阳建筑应用的安全性到底如何保证》,那么,如何在项目实操中保证活动式外遮阳建筑应用的安全性?现举例说明。
如:某群体住宅项目中的xx号楼。
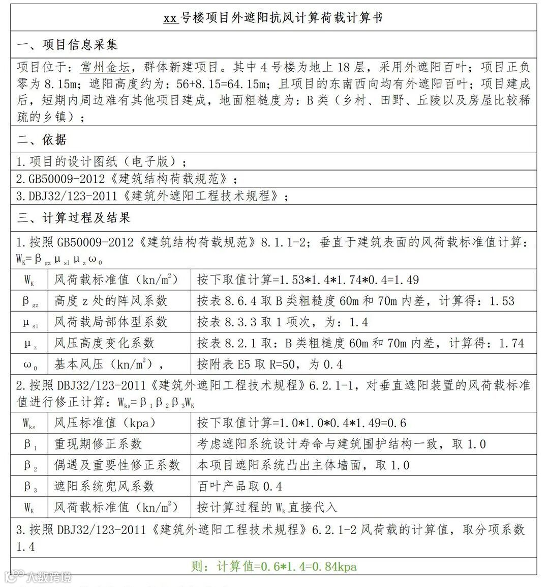
xx号楼的外部特征,地处:江苏省常州市金坛区(夏热冬冷地区、冬季多偏北风,夏季多东南风,全年以东南风机率最多;基本风压:0.4KN/m²;季风中盐雾概率低;建筑抗震:抗震设防烈度为7°),项目周边为田野和乡村,该栋楼周边群体建筑均为18-26层;
xx号楼的本身特征,为超低能耗建筑。项目平面布置为“L”型,建筑朝向为南偏东27°;室内±0.00标高为黄海高程8.15m,地上18层,外遮阳在Z处的高度为建筑标高56.00m;建筑采用外墙外保温且为200厚岩棉材料,楼层间为150(厚)*500(高)岩棉板装饰造型,以增强立面的层次感,门窗洞口最大尺寸为2400(宽)*1700(高),并采用外挂安装方式,遮阳措施采用活动式外遮阳铝制百叶产品;项目的标准层及墙身大样如下:

按照《活动式外遮阳建筑应用的安全性到底如何保证》中的理论:
— 1 —
不安全因素识别与分析
1.风荷载作用下,外遮阳有可能会整体或散落掉落;
2.7°地震设防区,地震作用下,外遮阳有可能会整体或散落掉落;
3.按设计要求,外遮阳未凸出外墙,无固体堆积物掉落可能;
4.窗洞为2400mm宽,且在风荷载作用下,铝制百叶挠度变形有可能会碰撞门窗玻璃,形成噪音或使得玻璃破损等。
— 2 —
方案深化与判断
1.基础。xx号楼采用活动式外遮阳铝制百叶产品;
2.深化。在此基础上,深化方案如下:


3.荷载分析。该铝制百叶在xx号楼上,受力比较简单,主要为:①叶片风荷载主要作用于侧向连接件,罩壳风荷载主要作用于顶部连接件;②自重主要作用于顶部连接件;③无堆积物荷载;④该产品在地震作用下,主要表现为柔性,且为7°设防区,不直接考虑地震荷载;
4.荷载计算。深化方案下,该铝制百叶的荷载计算如下:
①在建筑上的风荷载计算值(产品的计算风荷载值),详见下表:

②每个连接件抗剪/弯荷载计算值:
侧向连接件:W型(80+190+100+100)*50宽*6厚@500(是因为考虑到门窗外挂安装,需要给门窗的连接件预留安装位置,故侧向连接件尺寸偏大),窗洞尺寸2400(宽)*1700(高),需要侧向连接件数量总共为6只,即每侧3只;受力示意图如下:

在上述侧向连接件中:
f1为不含罩壳尺寸的百叶风压分摊至单只连接件的力,即0.84*2.4*1.7/6=0.57kn;
F2/Q2原则上仅为定位固定之用,受力非常小,且远小于F1/Q1,故不考虑计算及比对;
F1为不含罩壳尺寸的百叶风压分摊至单只紧固件的抗拔力;
Q1为不含罩壳尺寸的百叶风压分摊至单只紧固件的剪切力;
经过,“力平衡”,求得该连接件的抗剪切力为0.57kn;“力矩平衡”求得该连接件的抗弯矩为:0.15kn*m;
顶部连接件:L型(100+310)*50宽*4厚@500,窗洞尺寸2400(宽)*1700(高),需要顶部连接件5只;受力示意图如下:

在上述顶部连接件中:
g1为百叶自重(3.2kg/m²)分摊至单只连接件的力,即3.2*2.4*2*10/5/1000=0.04kn;
f1为罩壳尺寸的百叶风压分摊至单只连接件的力,即0.84*2.4*0.3/5=0.12kn;
F2/Q2原则上仅为定位固定之用,受力非常小,且远小于F1/Q1,故不考虑计算及比对;
F1为罩壳尺寸的百叶风压和百叶自重分摊至单只紧固件的抗拔力;
Q1为罩壳尺寸的百叶风压和百叶自重分摊至单只紧固件的剪切力;
经过,“力平衡”,求得该连接件的抗剪切力为0.04kn;“力矩平衡”求得该连接件的抗弯矩为:0.11kn*m;
③每个紧固件的抗剪/拉拔的荷载计算值:
侧向紧固件(百叶导槽与连接件的连接点):同侧向连接件数量,即3只;
经过,“力平衡”,求得该紧固件的抗剪切力为0.57kn;
侧向紧固件(连接件与结构墙体的连接点):同侧向连接件数量,即3只;
经过,“力平衡”,求得该紧固件的抗剪切力为0.57kn;“力矩平衡”求得该抗拔力为2.8kn;
顶部紧固件(百叶罩壳与连接件的连接点):同顶部连接件数量,即5只;
经过,“力平衡”,求得该紧固件的抗剪切力为0.12kn;
顶部紧固件(连接件与结构墙体的连接点):同顶部连接件数量,即5只;
经过,“力平衡”,求得该紧固件的抗剪切力为0.04kn;“力矩平衡”求得该抗拔力为0.4kn;
④产品的风压荷载下挠度变形值:该尺寸的90百叶0.84kpa风荷载计算值的挠度最大变形实测为:15mm;
5.判断。依据上述计算结果与产品相对应的性能指标进行比对,如下表:

— 3 —
方案优化
虽然本方案总体上满足力学要求,且符合原设计的总体思想,但并非最优方案,后经沟通,在此基础上做了优化,并充分交流,获得了客户和设计方的一致认可。留待下篇《如何在项目实操中优化既有深化方案的安全性?》再介绍具体优化点及最终结果。
写在最后:
本次深化方案虽严格按照荷载规范和项目现场实际情况充分分析,科学计算得出安全性充分满足的结果,确实方案中尚存瑕疵,是可以优化提升的。相信,所有建筑应用活动式外遮阳的产品,只要经过认真分析、科学计算,安全性都能有保证!
不知道上述观点,亲爱的小伙伴们是否认同?欢迎交流!
”


