MYT美易特微商城上线啦!
关注微信公众号《美易特厨品》,填写资料申请成为MYT美易特微商城会员,即可进行分享实惠得奖励。


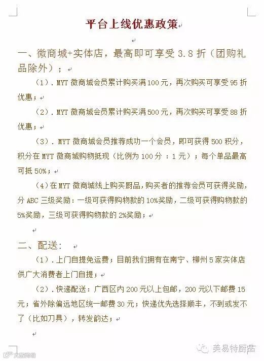
点 击 放 大

点 击 放 大
MYT美易特微商城主页


实 体 生 活 馆
江南生活馆: 0771-2716315
荣宝华生活馆: 0771-2759335
南宁市星光大道223号荣宝华商城北京华联负一楼(出口处)
柳州生活馆: 0772-8805874
柳州市高新一路北二巷2号东城印象一层13号铺
华南城生活馆:0771-4921223
南宁市沙井大道56号华南城2号广场1楼C009-011
华南城旗舰店: 0771-2759315
南宁市沙井大道56号华南城2号广场一

