个人所得数最全优惠来啦!先来个目录:
1、个人所得税减征(5项)
2、个人所得税免征(六类61项)
3、个人所得税缓征(1项)、暂不征收(2项)
4、2023年个税扣除(16项可扣、30项不可扣)
01
个人所得税减征(5项)
1、个体工商户100万以下减半征收个人所得税
个体工商户,年应纳税所得额不超过100万元部分,在2024年12月31日之前,减半征收个税。
➤政策依据:财政部 税务总局公告2023年第6号
2、远洋船员个人所得税减半优惠
一个纳税年度内在船航行时间累计满183天的远洋船员,其取得的工资薪金收入减按50%计入应纳税所得额,依法缴纳个人所得税(2019年1月1日起至2023年12月31日止)。
➤政策依据:财税2019年第97号
3、残疾孤老烈属的所得各省确定减税幅度

4、因自然灾害遭受重大损失的各省确定减税幅度
➤政策依据:《中华人民共和国个人所得税法》第五条
5、科技人员职务转化现金奖励减征50%
从职务科技成果转化收入中给予科技人员的现金奖励,可减按50%计入科技人员当月“工资、薪金所得”,依法缴纳个人所得税。
➤政策依据:财税〔2018〕58号
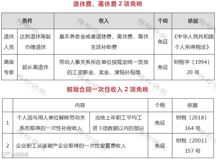
个人所得税免征
(七类61项)
一、补贴津贴、福利类16项





二、职工保险类4项


三、劳动关系4项

四、军队16项
军人转业费、复员费、退役金免税
《中华人民共和国个人所得税法》第四条第六款军人的转业费、复员费、退役金,免征个人所得税。


五、外交及外籍人员20项
外交人员所得免税
《中华人民共和国个人所得税法》第四条第八款:依照有关法律规定应予免税的各国驻华使馆、领事馆的外交代表、领事官员和其他人员的所得。


亚洲开发银行支付的薪金津贴免税

➤政策依据:财税〔2007〕93号
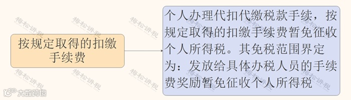
六、按规定取得的扣缴手续费

➤政策依据:财税字〔1994〕20号
个人所得税
缓征(1项)、暂不征收(2项)
一、缓征1项

二、暂不征税2项

04
2023最新个税计算
16项可扣, 30项不可扣
9项个人所得,应当缴纳个人所得税:

在计算缴纳个人所得税都可以扣除哪些项目?听小编细细讲解。
一、16项可扣除项目
1、基本费用
基本减除费用每年60000元
2、专项扣除(4项)

3、专项附加扣除(7项)

4、其他扣除(4项)

二、30项不可扣除项目
1、继续教育不得扣除的项目

2、大病医疗不得扣除的项目

3、住房贷款利息不得扣除的项目

4、住房租金不得扣除的项目

5、赡养老人不得扣除的项目

6、其他不得扣除的项目


