
近期,纺织龙头企业再次释放出积极扩张的信号,引起了纺织行业和资本市场的关注。
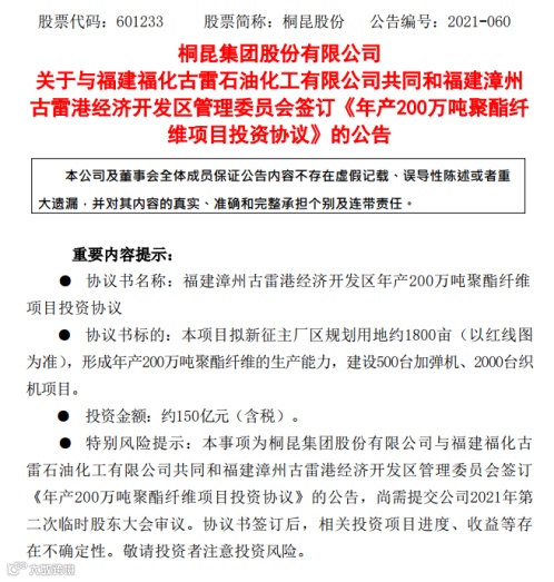
继上月新凤鸣江苏新沂产业基地270万吨聚酯产能项目开工后,桐昆集团股份有限公司6月22日晚间发布公告称,公司与福建漳州古雷港经济开发区签订年产200万吨聚酯纤维投资协议,总投资达150亿元。

虽说优秀的企业各有各的不同,但他们身上所具有的某些特质却常常是相似的。这些特质通常包括,对相关宏观政策能带来的政策红利可以迅速做出敏感和准确判断,对企业所在的本行业未来5年甚至10年的投资热点常能做出准确把握,并果敢、坚定,紧抓时机快速把想法变为现实。

目前,国内石化聚酯市场的大佬们身上正在越来越明显地体现出这些特点,也由此引起行业里的投资风向正在发生着一些值得关注的变化。在产业一体化发展的热潮下,下游纺织集群的地域优势和需求能力至关重要。
在继江苏苏北之后,大型化纤企业开始把扩张的旗帜插到了福建地区。据公告了解到,现代纺织服装业是福建省四大制造业主导产业之一,培育了众多知名服装品牌,如七匹狼、九牧王、柒牌、富贵鸟等。根据福建省“十四五”规划,要建设先进制造业强省,推动电子信息、先进装备制造、石油化工、现代纺织服装等制造业主导产业优化升级、扩容提质;要推进现代纺织服装品牌化高附加值发展,做大做强上游纤维原料产业;要推动中端织造染整关键环节转型升级,拓展提升终端高端纺织品供给应用,到2025年,现代纺织服装业规模达1.4万亿元人民币。但是目前福建市场服装上游规模不大,纤维原料及布匹大多从江浙一带购买,缺口较大。
桐昆股份认为,年产200万吨聚酯纤维投资项目产品具备环保、抗菌、抗静电、吸湿排汗等功能特性,具有较高的附加值,项目的实施一方面有助于满足下游纺织服装企业对差异化、功能性纤维原材料需求,助推全省纺织工业转型升级。项目建成后将增强古雷经开区新材料产业竞争力,建设一流化纤制造基地。此外,项目实施地周边漳州、泉州晋江、福州长乐等地区对化纤原料需求较大,同时可以辐射至广东市场,对项目而言具有区位优势,产品销售有保障,发展前景广阔。而通过项目的实施有助于公司实现产业链一体化,增强规模成本优势,完善产业空间布局,提升企业竞争力。
业内人士认为,认为随着全球疫情逐步受控,炼化-聚酯产业链整体有望持续回暖,考虑到浙石化项目一体化项目的区位及配套优势带来的超额收益,叠加企业洋口港PTA-聚酯及沐阳项目布局,桐昆股份盈利上升空间确定性强且有望超过行业增速。
聚酯行业区域分布向浙江、江苏、福建集中
小编注意到,去年12月份,桐昆股份也签下了150亿元投资协议,与江苏沭阳经济技术开发区管理委员会签订了年产240万吨长丝(短纤)等项目投资协议书,对应投建的长丝产能约占公司当年产能32%;本次投资的聚酯纤维项目也将近去年公司产能的三成。

考虑本次聚酯纤维项目与桐昆股份现所在地距离较远,且当地的产业链发展优势等因素,桐昆股份将与福化古雷投资设立的合资公司执行。另外,项目合作方福化古雷自身实力也较为雄厚,可提供支持。
据年报披露,桐昆股份PTA产能420万吨/年,聚酯聚合产能约为690万吨/年,涤纶长丝产能约为740万吨/年,连续二十年在国内市场实现产量及销量第一,涤纶长丝的国内市场占有率近20%,全球占比超过12%。
从产业情况来看,目前国内民用涤纶长丝属于充分竞争行业,为增强经营稳定性和获取成本优势,涤纶长丝龙头企业纷纷将产业链向上下游延伸,以原油炼化为起点,打造“芳烃—PTA—聚酯—民用丝—织造—染整”的完整产业链;同时伴随涤纶长丝产品需求朝多样化、高品质化方向发展,抓住市场需求调整机遇,引进先进生产设备,提高生产智能化,也成为企业重要选择。2020年,全国涤纶长丝产量大约在3900万吨左右,行业新增产能基本来自大型龙头企业,行业前 6 家企业的聚合产能集中度接近60%。
从后期投产情况来看,头部大厂布局依旧较多,桐昆在南通洋口、宿迁沭阳、新疆阿拉尔等地,恒逸在杭州萧山、宿迁高新区等地,新凤鸣在嘉兴平湖、徐州新沂等地均有一定装置投产计划,后期国内聚酯行业头部企业产能将进入投产快车道,预计到2023年,国内6大聚酯工厂产能占比将超过国内5成水平。随着产业链一体化优势愈发明显,聚酯行业的区域分布向浙江省、江苏省、福建省集中,同时也呈现出产业梯度转移的特征。
来源:纺织面料平台、网络
北京顺纺
微信号:shunfangtex

欢迎光临北京顺纺
↑长按上方二维码关注

