
为贯彻落实《中华人民共和国企业所得税法》及有关税收政策,进一步优化办税服务,税务总局近日发布《国家税务总局关于企业所得税年度汇算清缴有关事项的公告》(国家税务总局公告2021年第34号,以下简称《公告》)。
《公告》明确,企业从事农林牧渔业项目、国家重点扶持的公共基础设施项目、符合条件的环境保护、节能节水项目、符合条件的技术转让、集成电路生产项目、其他专项优惠等所得额应按法定税率25%减半征收,同时享受小型微利企业、高新技术企业、技术先进型服务企业、集成电路线生产企业、重点软件企业和重点集成电路设计企业等优惠税率政策,对于按优惠税率减半叠加享受减免税优惠部分,进行调整。
叠加享受减免税优惠金额的计算公式如下:
=需要进行叠加调整的减免所得税优惠金额
=A×[(减半项目所得×50%)÷(纳税调整后所得-所得减免)]
叠加享受减免税优惠金额=A和B的孰小值
其中,需要进行叠加调整的减免所得税优惠金额为《减免所得税优惠明细表》(A107040)中第1行到第28行的优惠金额,不包括免税行次和第21行。
•从事非国家限制或禁止行业,2021年度的资产总额、从业人数符合小型微利企业条件
•纳税调整后所得400万元
•其中300万元是符合所得减半征收条件的花卉种植项目所得
以前年度结转待弥补亏损为0,不享受其他减免所得税额的优惠政策。此时,应先选择享受项目所得减半优惠政策,再享受小型微利企业所得税优惠政策,并对叠加享受减免税优惠部分进行调整,计算结果如下:
•从事非国家限制或禁止行业
•2021年度的资产总额、从业人数符合小型微利企业条件
•纳税调整后所得1000万元
•其中符合所得减半征收条件的花卉养殖项目所得1200万元
•符合所得免税条件的林木种植项目所得100万元
以前年度结转待弥补亏损200万元,不享受其他减免所得税额的优惠政策。此时,应先选择享受项目所得减半优惠政策,再享受小型微利企业所得税优惠政策,并对叠加享受减免税优惠进行调整,计算结果如下:
▲在例1、例2情形下,企业应选择同时享受项目所得减半和小型微利企业优惠政策。
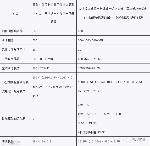
•从事非国家限制或禁止行业
•2021年度的资产总额、从业人数符合小型微利企业条件
•纳税调整后所得500万元
•其中符合所得减半征收条件的花卉养殖项目所得150万元
•符合所得免税条件的林木种植项目所得300万元
以前年度结转待弥补亏损20万元,不享受其他减免所得税额的优惠政策。此时,享受项目所得减半优惠政策、小型微利企业所得税优惠政策时,有2种处理方式,计算结果如下:
▲在例3情形下,企业不选择享受项目所得减半优惠政策,只选择享受项目所得免税和小型微利企业优惠政策的,可以享受最大优惠力度。
综上,建议纳税人在申报时关注以下两方面:
一是可以同时享受两类优惠政策时,建议纳税人根据自身实际情况综合分析,选择优惠力度最大的处理方式。
二是纳税人通过电子税务局申报,申报系统将帮助纳税人自动计算叠加享受减免税优惠,无需纳税人再手动计算。


