
刚刚!税务局明确!个人所得税新增3项优惠!即日起,个税最新最全的扣缴、计算和申报都按这个来!
划重点!!!
2022年1月1日起,对个人养老金实施递延纳税优惠政策:
(1)缴费环节,按12000元/年限额扣除;
(2)投资环节,计入个人养老金资金账户的投资收益暂不征收个税;
(3)领取环节,不并入综合所得,单独按照3%的税率计算缴纳个人所得税。
个人养老金常见问题
1、个人养老金和基本养老金有什么区别?
基本养老保险是强制缴纳的,且由单位和个人共同缴纳;个人养老金由个人自愿参加,实行个人账户制度,缴费完全由参加人个人承担,实行完全积累。
2、什么是个人养老金投资?
个人养老金资金账户资金用于购买符合规定的银行理财、储蓄存款、商业养老保险、公募基金等运作安全、成熟稳定、标的规范、侧重长期保值的满足不同投资者偏好的金融产品,参加人可自主选择。参与个人养老金运行的金融机构和金融产品由相关金融监管部门确定,并通过信息平台和金融行业平台向社会发布。
3、个人养老金的参加范围是什么?
在中国境内参加城镇职工基本养老保险或者城乡居民基本养老保险的劳动者,可以参加个人养老金制度。
4、个人养老金缴费水平有上限吗?
参加人每年缴纳个人养老金的上限为12000元。人力资源社会保障部、财政部根据经济社会发展水平和多层次、多支柱养老保险体系发展情况等因素适时调整缴费上限。
5、个人养老金的制度模式是什么?
参加人通过个人养老金信息管理服务平台(以下简称信息平台),建立个人养老金账户。个人养老金账户是参加个人养老金制度、享受税收优惠政策的基础。
参加人可以用缴纳的个人养老金在符合规定的金融机构或者其依法合规委托的销售渠道(以下统称金融产品销售机构)购买金融产品,并承担相应的风险。
个人养老金资金账户实行封闭运行,其权益归参加人所有,除另有规定外不得提前支取。
6、如何领取个人养老金?
参加人达到领取基本养老金年龄、完全丧失劳动能力、出国(境)定居,或者具有其他符合国家规定的情形,经信息平台核验领取条件后,可以按月、分次或者一次性领取个人养老金,领取方式一经确定不得更改。领取时,应将个人养老金由个人养老金资金账户转入本人社会保障卡银行账户。
7、个人养老金可以继承码?
参加人死亡后,其个人养老金资金账户中的资产可以继承。
8、个人养老金制度目前全国实行吗?
目前只在部分个人养老金先行城市实施。先行城市名单由人力资源社会保障部会同财政部、税务总局另行发布。上海市、福建省、苏州工业园区等已实施个人税收递延型商业养老保险试点的地区,自2022年1月1日起统一按照本公告规定的税收政策执行。
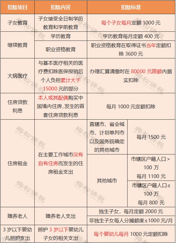
个人所得税税前扣除
一、哪些可以税前扣除?
1.基本减除费用
2.专项扣除
3.专项附加扣除
4.其他扣除
5.公益性捐赠


