

最近的Deepseek大家都知道了吧?关于Deepseek和财务人的一些关系,小编做了一些思考,看看对大家有没有帮助。
Deepseek真的好用吗?
最近,小编也顺着潮流玩了一把,当然主要关注的财务税务方面。到底好不好用,我问了Deepseek一个问题:

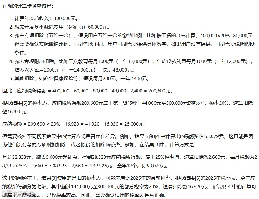
他的回答是:
很明显我问的问题比较简单,但是他的回答却不简单,综合考虑各个因素的情况最后还给出了具体的示例。
所以小编觉得,Deepseek在逻辑方面是比较优秀的,如果财务人在工作中遇到了比较复杂的问题,可以让Deepseek提供一些思路。
Deepseek对财务人到底有什么用?
小编认为,Deepseek对财务人最好的作用就是税务合规。
比如下面这个问题:
财务人将自己放在税务稽查人员的身份上,探知企业的账务风险,对财务工作未尝不是一种帮助。财务人真的可以用起来!
其他Deepseek对财务人的帮助,小编整理了一些,供大家参考:
1、财务数据异常检测:告知DeepSeek“作为财务人员,帮我分析这些财务数据中是否存在异常值,比如收入、成本、费用等数据的波动异常”,并上传相关数据文件,让其找出异常数据点和可能存在问题的科目。
2、财务指标计算与分析:要求DeepSeek“计算这份财务报表的偿债能力、盈利能力、营运能力指标,并与行业平均水平对比分析”,以了解企业在行业中的财务地位和表现。
3、财务数据预测:向DeepSeek输入历史财务数据,说“基于这些数据,预测未来几个月或季度的销售额、利润等关键财务指标”,为财务预算和决策提供参考。
风险评估与内部控制
4、财务报告生成:对DeepSeek说“根据这些财务数据和业务情况,生成一份季度财务报告,包括文字分析和相关图表”,它可快速生成报告初稿,财务人再进行审核和完善。
5、与管理层沟通辅助:准备与管理层沟通财务工作时,可先让DeepSeek“用通俗易懂的语言解释这些财务数据和财务指标的含义及对公司的影响”,以便更好地向管理层汇报。
Deepseek的出现,又给财务人施加了一定压力。财务人要想不被时代淘汰,必须要有“软实力”!
Deepseek给财务人的建议

财务职场人的优缺点:
1、优点:
(1)严谨细致: 财务工作对数据的准确性要求极高,财务人普遍具备严谨细致的工作态度,能够发现细微的差错。
(2)责任心强: 财务工作关乎企业资金安全,财务人通常具有较强的责任心和职业道德。
(3)学习能力强: 财务政策和法规更新迭代快,财务人需要不断学习新知识,以适应变化。
(4)逻辑思维能力强: 财务工作需要处理大量数据,并进行逻辑分析,财务人普遍具备较强的逻辑思维能力。
2、缺点:
(1)沟通能力欠缺: 部分财务人过于专注于数字,缺乏与其他部门沟通的意识,容易给人留下“高冷”的印象。
(2)创新意识不足: 财务工作流程相对固定,部分财务人习惯于按部就班,缺乏创新意识和主动性。
(3)风险意识过强: 财务人出于职业习惯,风险意识较强,有时会过于保守,错失发展机遇。
(4)压力较大: 财务工作责任重大,加班加点也是常态,部分财务人面临着较大的工作压力。
2025年财务职场人生存建议:
1. 拥抱数字化,提升数据分析能力: 随着财务数字化转型的加速,财务人需要掌握数据分析工具,从数据中挖掘价值,为企业决策提供支持。
2. 拓展业务知识,成为业务合作伙伴: 财务人不能只局限于财务领域,需要了解企业业务流程,积极参与业务决策,成为业务部门的合作伙伴。
3. 提升沟通能力,打造个人影响力: 财务人需要加强与业务部门的沟通,用通俗易懂的语言解释财务数据,提升个人影响力。
4. 保持学习热情,关注行业发展趋势: 财务政策和法规不断更新,财务人需要保持学习热情,关注行业发展趋势,不断提升自身专业能力。
5. 注重身心健康,平衡工作与生活: 财务工作压力较大,财务人需要注重身心健康,找到适合自己的减压方式,平衡工作与生活。
总而言之,2025年的财务职场,机遇与挑战并存。财务人需要不断提升自身能力,积极拥抱变化,才能在激烈的竞争中立于不败之地。
Deepseek如此强大,
财务人到底何去何从?
Deepseek横空出世,加上新《会计法》开始实施,财务人员的生存越来越难了。以下是给财务人的一些建议:
一、会计人员应注意以下几个重要方面:
1.要明确责任意识。深刻理解单位负责人对本单位会计工作和会计资料的真实性、完整性负责,但自身也需坚守职业操守,确保所处理的会计事务合法合规。
2.严格遵循会计核算的规范。杜绝伪造、变造会计凭证、会计账簿,不得编制虚假财务会计报告,也不能隐匿或故意销毁依法应当保存的会计凭证、会计账簿、财务会计报告等。
3.重视内部控制与监督。积极参与单位内部会计监督工作,保障会计资料的真实与完整,防范财务风险。
4.关注会计信息化建设的要求。提升自身在信息技术应用方面的能力,以适应新的会计工作模式。
5.要增强法律意识,清楚各类违法行为及其对应的严厉处罚,避免因无知或疏忽而陷入法律风险。
6.对于可能存在的财务造假等违规行为,要有坚决抵制的勇气和行动,维护自身合法权益,防止受到打击报复。
二、会计人员可以通过以下方式规避风险:
1.加强财会监督:重点解决会计工作中的突出问题,旨在进一步加强财会监督,遏制财务造假行为,提高会计信息质量,以更好地维护社会公共利益。
2.细化违法行为并加大处罚力度:对伪造、变造会计凭证、会计账簿,编制虚假财务会计报告,以及隐匿或故意销毁依法应当保存的会计凭证、会计账簿、财务会计报告等违法行为进行了详细规定;大幅提高罚款额度,例如,对于违法所得20万元以上的单位,可并处违法所得1倍以上10倍以下的罚款,财务造假的成本将随违法所得金额的升高而成倍增长。
3. 强化会计机构和会计人员的责任:明确单位负责人对本单位的会计工作和会计资料的真实性、完整性负责,提升单位负责人对会计工作的重视程度;同时,保护会计人员合法权益,任何单位或者个人不得对依法履行职责、抵制违反本法规定行为的会计人员实行打击报复。
4.推动会计信息化建设:适应信息技术的发展,虽然具体条款未详细列出,但将推动会计信息化建设,提高会计工作的效率和准确性。
5.其他方面:如在总则中增加了禁止“篡改会计核算系统”的规定;明确了财务报告所指内容;删掉了原第三章的《公司、企业会计核算的特别规定》;增加了内部控制与监督的内容,要求单位加强内部会计监督,确保会计资料真实、完整;立法保障会计师事务所工作的正常开展,明确政府财政部门的监督职责;新增对举报人的保护条例,规定收到检举的部门、负责处理的部门应当为检举人保密,不得以任何方式泄露检举人个人信息或者检举材料等。
6. 会计法的具体规定可能会随着时间和经济环境的变化而有所调整,建议关注相关政府部门的最新动态和具体法规条文,以获取最准确的信息。如果你需要了解更详细的内容,可以查阅新《会计法》的具体条文或相关的专业解读。
素材来源:梅松讲税、税务大讲堂、中税网等等。



