端午假期高速不免费
今年端午假期(6月22日至24日)高速公路不执行小型客车免费通行政策,因全省正值汛期、暑期、农事繁忙期和城市商贸活跃期,预计成都及其周边地区以及乐山、眉山、雅安、西昌、绵阳、南充等部分通往热门景区的路段道路交通流量将出现较大增长。同时,根据省气象服务中心预测:2023年端午假期全省大部为多云到晴的天气,盆地部分地方将出现35℃以上的高温天气。与历史多年同期相比,省内大部气温偏高,降雨量偏少。

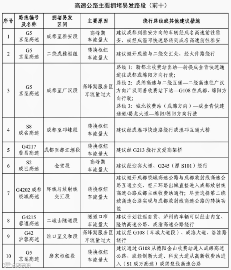
▲高速公路主要拥堵易发路段(前十)
高速公路交通管制信息
节日期间全省高速公路禁止危险化学品运输车辆通行,暂停对运输超限超载不可解体物品车辆允许通行高速公路的意见反馈,对除鲜活农产品运输车以外的三轴(含)以上货运车辆,四川公安交警将适时采取科学精准的临时交通管制、错峰通行措施。6月22日至24日,高速公路施工路段原则上停止施工,对辖区正在施工的路段要督促施工单位在节前尽快完工恢复路面,对因特殊情况不能完工的施工路段,严格规范标志标牌及安防设施。


▲高速公路影响通行的施工及管制路段
2018年至2022年“端午”节日期间
事故主要规律特点
一是事故高发时间有所变化,凌晨事故增加。端午三天假期时间较短,选择近郊游的人群数量较多,出行时间有所调整。前五年端午期间每日事故高发期为0-1时、9-10时、15-16时、20-21时。
二是国省道路事故高发。其中,国省道路事故中,超速行驶和逆行引发的事故较多。
三是摩托车事故数量上升明显。其中,无证驾驶,逆行、违法超车、会车,酒后驾驶等交通违法行为引发的摩托车肇事事故比例较高。在涉及摩托车死亡事故中,约有58%未戴头盔。
四是几种主要违法行为突出。前五年“端午”期间,违法超车、会车、逆行引发的事故约占事故总数的14%;无证驾驶引发的事故约占事故总数的12%;机动车未让优先通行方先行引发的事故约占事故总数的7%;酒后驾驶引发的事故约占事故总数的6%。

▲普通国省干线主要拥堵易发路段(前十)
安全出行提示
1.合理安排出行计划。出行前可通过电视、广播、电子导航等方式提前掌握交通路况信息和天气预警提示,尽量避开出行高峰时段和拥堵路段。行驶过程中,可以通过电子导航了解道路通行实时信息。
2.杜绝危险驾驶行为。禁止酒后驾驶,假期亲朋聚会等活动较多,在欢聚的同时,请互相提醒:“酒后不开车,开车不饮酒!”。禁止超员载客,假期农村赶集及其他民俗活动增多,出行人员集中,请驾驶人严格控制车速,按车辆核定人数载客;广大乘客切勿乘坐超员、拖拉机、货车、无牌无证等车辆,以确保出行安全。切忌超速驾驶,时刻保持安全车距。注意合理休息,切忌疲劳驾驶。
3.“一盔一带”安全常在。机动车驾乘人员请全程系好安全带;骑乘摩托车、电动自行车出行,请一定戴好安全头盔,为自己的生命上好“保护罩”。
4.切勿占用应急车道。应急车道是“生命通道”,如遇道路拥堵,请耐心等待,依次排队通行,切勿占用应急车道,以免影响应急救援车辆通过。
5.牢记安全行驶小口诀。行车时若遇雨雾天气,请谨记“降速、控距、亮尾”。高速公路上若发生交通事故,请牢记“车靠边、人撤离、即报警”。
请广大驾驶人
文明行车,安全驾驶
过一个平安愉快的假期
转发提醒身边的司机朋友

转自:成都发布

