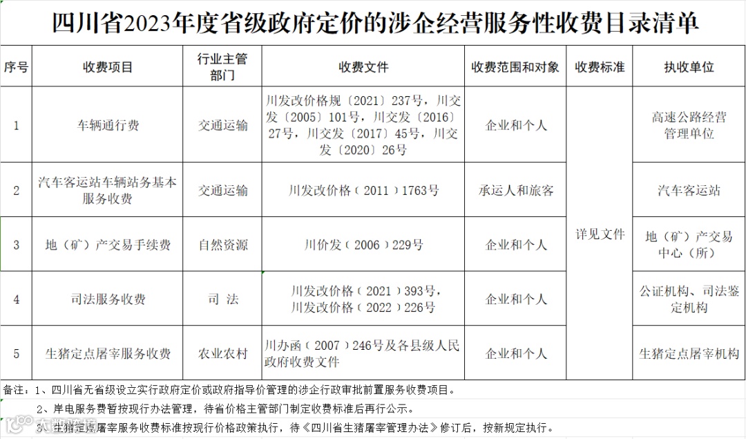
近日,四川省发展改革委发出通知公布了《四川省2023年度政府定价的经营服务性收费目录清单》、《四川省2023年度省级政府定价的涉企经营服务性收费目录清单》。四川省2023年度政府定价的经营服务性收费主要包括交通服务收费、公共事业服务收费、其他特定服务收费三大类别,每个类别又分一、二级项目,其中一级收费项目共12个,每项目收费公布了收费标准。
例如,涉及与居民生活密切相关、实行政府定价的停车收费,其明确公布具有自然垄断经营和公益性特征的机动车停放服务收费(住宅小区停车服务除外),收费标准为起价0.5元/小时-10元/小时。政府定价的保障性住房物业服务和住房前期物业服务收费:配备电梯的0.5-3元/平方米,未配备电梯的0.4-2.5元/平方米。
通知指出,法律、行政法规、《四川省定价目录》明确规定实行政府定价、政府指导价的经营服务性收费项目,自动进入《目录清单》。《目录清单》以外的经营服务性收费,各地均不得纳入政府定价管理。
对于授权各市(州)、县(市)人民政府制定的收费项目,收费标准、收费范围等有关内容详见各地制定的具体收费文件。《目录清单》实行动态调整制度,对外公开并接受社会监督。各地要同步建立当地政府定价管理的收费目录清单,并在政府网站或部门网站上公布。

《四川省2023年度省级政府定价的


