市场监管总局近日发布公告

● 公告决定,对电动自行车用锂离子蓄电池、电动自行车用充电器实施强制性产品认证(CCC认证)管理,自2024年10月15日起受理认证委托。
● 2025年11月1日后,电动自行车用锂离子蓄电池、电动自行车用充电器应当经过CCC认证并标注CCC认证标志,方可出厂、销售、进口或者在其他经营活动中使用。
● 市场监管总局将单体电池(电芯)和电池组均列入CCC认证范围。要求每块锂电池必须标明安全使用年限、打刻耐高温(950℃保持半小时)的永久性唯一性编码,禁止将废旧锂电池“梯次利用”到电动自行车,从源头把关制约非法拼装改装锂电池的违法行为。
市场监管总局关于对电动自行车用
锂离子蓄电池、电动自行车用充电器
实施强制性产品认证管理的公告
2024年第26号
为进一步加强电动自行车质量安全监管,根据《中华人民共和国认证认可条例》有关规定,市场监管总局决定对电动自行车用锂离子蓄电池、电动自行车用充电器实施强制性产品认证(CCC认证)管理,现将有关要求公告如下:
一、自2024年10月15日起,指定认证机构开始受理电动自行车用锂离子蓄电池、电动自行车用充电器(产品描述与界定详见附件)CCC认证委托,按照相应的强制性产品认证实施规则和适用标准开展CCC认证工作。在认证风险可控、保证认证质量的前提下,应积极采信已有合格评定结果,减轻企业负担,便利企业获证。
二、自2025年11月1日起,电动自行车用锂离子蓄电池、电动自行车用充电器应当经过CCC认证并标注CCC认证标志后,方可出厂、销售、进口或者在其他经营活动中使用。
三、承担电动自行车用锂离子蓄电池、电动自行车用充电器CCC认证、检测工作的认证机构和实验室另行指定。
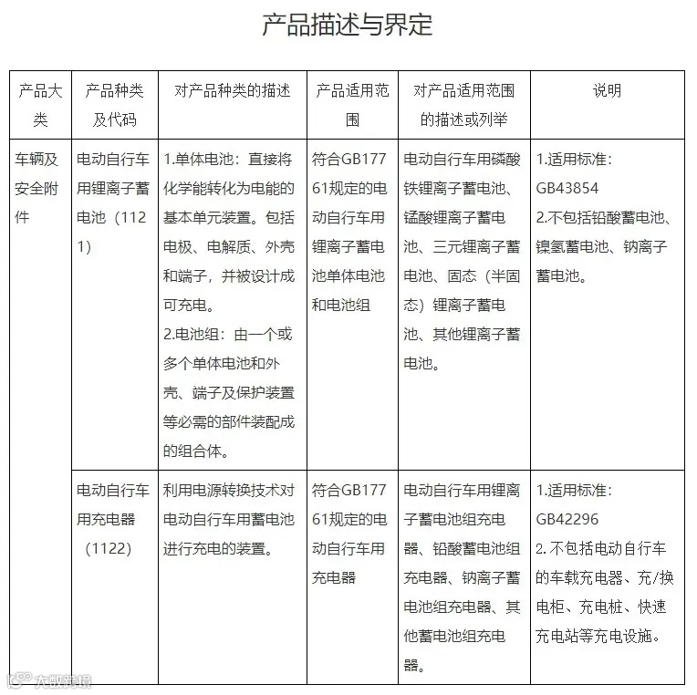
附件:产品描述与界定
市场监管总局
2024年6月25日
附件

转自:成都发布

