搜索
首页
大数快讯
大数活动
服务超市
文章专题
出海平台
流量密码
出海蓝图
产业赛道
物流仓储
跨境支付
选品策略
实操手册
报告
跨企查
百科
导航
知识体系
工具箱
更多
找货源
跨境招聘
DeepSeek
首页
>
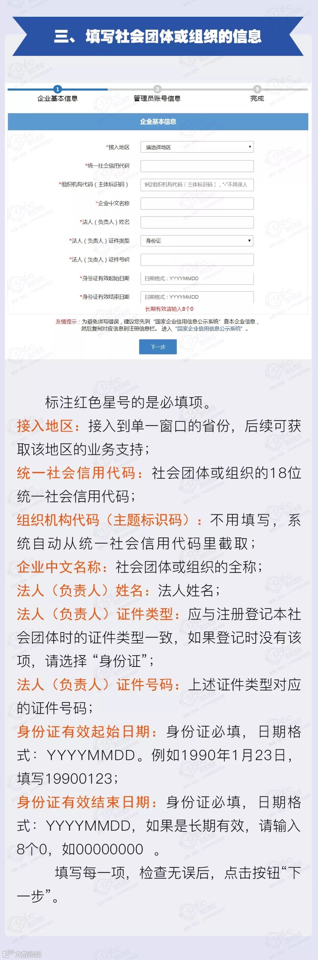
社会团体单一窗口快速注册
>
社会团体单一窗口快速注册
易速微平台
2020-02-05
2
文章来源:12360海关热线
—
END
—
长按识别二维码,关注更多精彩内容!
【声明】内容源于网络
0
0
易速微平台
内容
285
粉丝
0
关注
在线咨询
易速微平台
总阅读
0
粉丝
0
内容
285