搜索
首页
大数快讯
大数活动
服务超市
文章专题
出海平台
流量密码
出海蓝图
产业赛道
物流仓储
跨境支付
选品策略
实操手册
报告
跨企查
百科
导航
知识体系
工具箱
更多
找货源
跨境招聘
DeepSeek
首页
>
9月1日起海关将实施这些新政
>
9月1日起海关将实施这些新政
Newina欣圣雅
2017-09-06
0
导读:海关总署关于发布2017版《进出口税则商品及品目注释》修订(第一、二期)的公告海关总署关于公布2017年原产
海关总署关于发布2017版《进出口税则商品及品目注释》修订(第一、二期)的公告
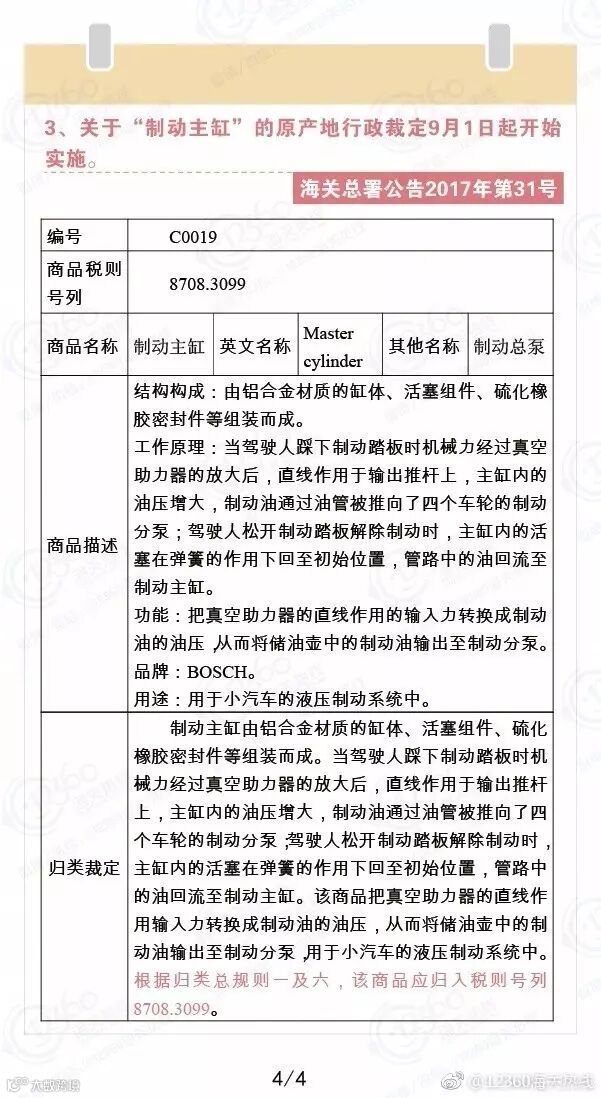
海关总署关于公布2017年原产地行政裁定(Ⅰ)的公告
【声明】内容源于网络
0
0
Newina欣圣雅
内容
64
粉丝
0
关注
在线咨询
Newina欣圣雅
总阅读
0
粉丝
0
内容
64