今天的这篇文章,满满都是干货。敲黑板!大家,赶快记起来!!!
在企业中,劳动合同解除是劳动合同法律制度中的一个重要环节,也是劳动法上的一个重大问题,直接涉及劳动合同当事人的利益得失和权利的保护,容易引起纷争。
尤其以单方解除劳动合同、有偿解除劳动合同等方面的争议已成为企业劳动争议纠纷的焦点,给企业带来了巨大的法律风险。
今天,给大家的带来的干货内容就是劳动合同解除以及赔偿的一览表。
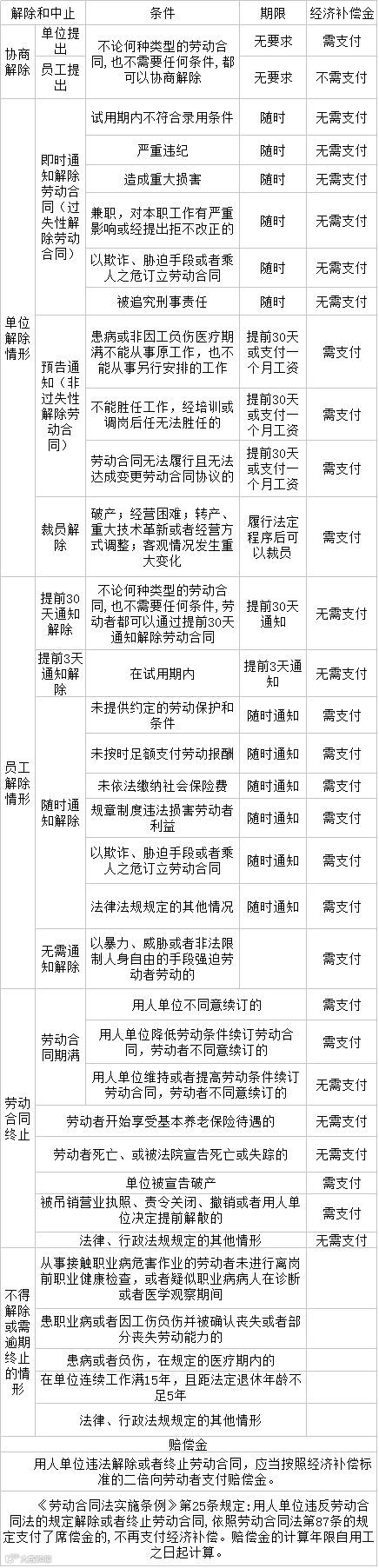
劳动合同解除及赔偿的一览表
欣志会计学苑今天的这篇文章,满满都是干货。敲黑板!大家,赶快记起来!!!
在企业中,劳动合同解除是劳动合同法律制度中的一个重要环节,也是劳动法上的一个重大问题,直接涉及劳动合同当事人的利益得失和权利的保护,容易引起纷争。
尤其以单方解除劳动合同、有偿解除劳动合同等方面的争议已成为企业劳动争议纠纷的焦点,给企业带来了巨大的法律风险。
今天,给大家的带来的干货内容就是劳动合同解除以及赔偿的一览表。
劳动合同解除及赔偿的一览表