点击上方“会计职业精英汇”可以订阅哦!
这几年国家大力推广高新技术企业的认定,但对从未涉及过高新技术企业账务的财务来讲,有点懵逼了,研发费到底是进行资本化,还是费用化似乎无从下手。
研发费用的扣除标准
我们先看一下,研发费用是如何税前扣除的,通常是以企业研发费用是否形成无形资产为标准来介定,研发费用包括为了开发新技术、新产品、新工艺所发生的支出。
1. 未形成无形资产计入当期损益的,在按照规定据实扣除的基础上,按照研发费用的50%加计扣除;
2. 形成无形资产的,按照无形资产成本的150%摊销(科技型中小企业按75%加计扣除、175%摊销)。

那高新技术企业和科技型中小企业有什么区别呢?
高新技术企业是指在《国家重点支持的高新技术领域》内,持续进行研究开发与技术成果转化,形成企业核心自主知识产权,并以此为基础开展经营活动,在中国境内(不包括港、澳、台地区)注册的居民企业。
科技型中小企业是指依托一定数量的科技人员从事科学技术研究开发活动,取得自主知识产权并将其转化为高新技术产品或服务,从而实现可持续发展的中小企业。
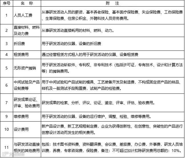
企业研发费用的归集情况

企业研究开发费是资本化,还是费用化,取决于是否满足于无形资产的确认条件:
(1)完成该无形资产以使其能够使用或出售在技术上具有可行性。
(2)具有完成该无形资产并使用或出售的意图。
(3)无形资产产生经济利益的方式,包括能够证明运用该无形资产生产的产品存在市场或无形资产自身存在市场,无形资产将在内部使用的,应当证明其有用性。
(4)有足够的技术、财务资源和其他资源支持,以完成该无形资产的开发,并有能力使用或出售该无形资产。
(5)归属于该无形资产开发阶段的支出能够可靠地计量。
注意要点:
研发费用的核算无论是计入当期损益还是形成无形资产,可加计扣除的研发费用都应属于财税〔2015〕119号文件及97号公告、40号公告规定的范围,也就是说,都可以按规定进行加计扣除;
A. 但是要同时应符合法律、行政法规和财税部门税前扣除的相关规定,即不得税前扣除的项目也不得加计扣除。
B. 对于研发支出形成无形资产的,其摊销年限应符合企业所得税法实施条例规定,除法律法规另有规定或合同约定外,摊销年限不得低于10年。
C. 企业开展研发活动中实际发生的研发费用形成无形资产的,其税收上资本化的时点应与会计处理保持一致。


