点击上方“会计职业精英汇” 可以订阅哦!
有一位会计朋友发了一张发票的照片给我,是个人到税局代开增值税专用发票,发票内容是劳务费,这便引发了我的一个思考,个人能不能代开增值税专用发票?
根据规定,有两种情形,税局会为个人提供代开增值税专用发票:
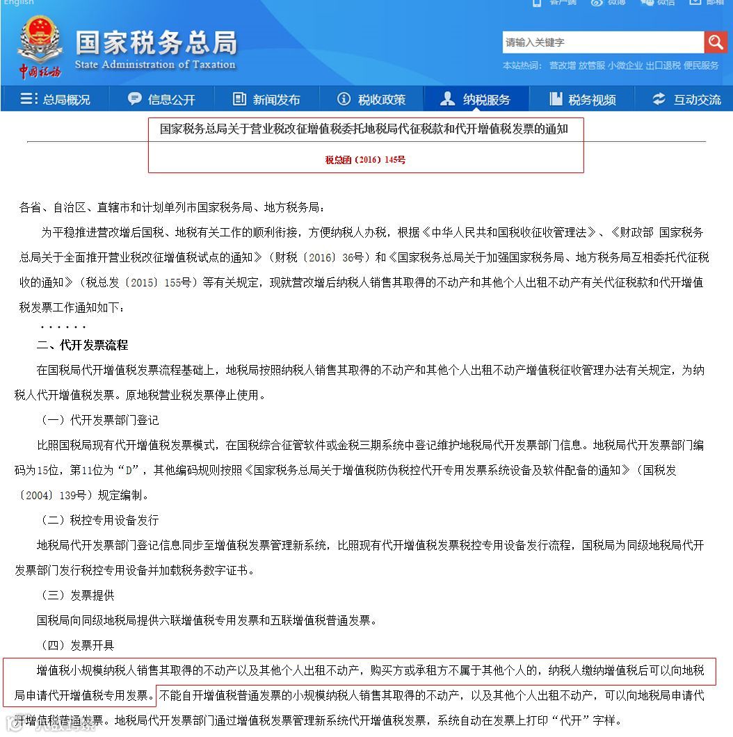
第一,个人出租不动产的时候,税局会为个人代开增值税专用发票。这是根据税总函【2016】145号第二条,第四项规定的,增值税小规模纳税人销售其取得的不动产以及其他个人出租不动产,购买方或承租方不属于其他个人的,纳税人缴纳增值税后可以向地税局申请代开增值税专用发票。
第二,国家税务总局公告2016年第45号国家税务总局关于个人保险代理人税收征管有关问题的公告第三条:接受税务机关委托代征税款的保险企业,向个人保险代理人支付佣金费用后,可代个人保险代理人统一向主管国税机关申请汇总代开增值税普通发票或增值税专用发票。第七条:证券经纪人、信用卡和旅游等行业的个人代理人比照上述规定执行。
那税局为个人代开的劳务费的增值税专用发票是否符合规定呢?根据国税发【2004】153号文第二条规定,代开专用发票是指主管税务机关为所辖范围内的增值税纳税人代开专用发票,其他单位和个人不得代开。所以,我一开始提到的这位会计收到的发票是不符合规定的。
一般遇到这种情况,我们首先要和主管税局沟通,确认了发票是否合理合法之后,我们再决定接下来该如何处理,这张发票的结局就是被税局收回,重新开具的增值税普通发票。
如果客户一定要个人开具增值税专用发票该怎么办呢?你也可以选择成立一家个体工商户,因为个体工商户税局是可以代开增值税专用发票的。
我想了很多办法如何帮助小伙伴们解决你们的小疑惑,所以‘会计职业社群’就在这么简单的初心下成立了,希望在你会计职业生涯中,我们来一路陪同,欢迎志同道合的小伙伴加入我们的小社群,不定期分享中小企业财务知识、政策解析,也可帮你解决职场小困惑。(二维码过期后,小伙伴们如果想入群可以留言“加群”,我会补发二维码给你的哦~)


