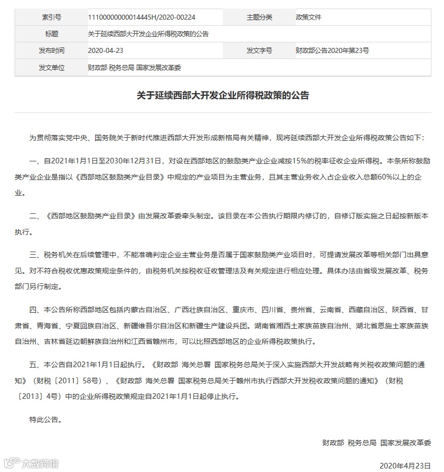
国家鼓励类产业目录2021年3月起发生较大的变化,企业所得税优惠政策执行延期。
第一、覆盖更广;
西部地区鼓励类产业政策的适用范围包括重庆、四川、贵州、云南、西藏、陕西、甘肃、青海、宁夏、新疆(含兵团)、内蒙古、广西等西部12省(区、市),面积占全国国土面积的70%以上。同时,吉林延边、湖北恩施、湖南湘西、江西赣州比照西部地区执行。
第二、降低要求;
鼓励类产业收入占比由原来的70%降低为60%。
第三,政策延续至2030年12月31日
西部地区鼓励类产业目录
(2020 年本)
为推进西部大开发形成新格局,促进西部地区产业结构调整和特色优势产业发展,制定本目录。
本目录共包括两部分,一是国家现有产业目录中的鼓励类产业,二是西部地区新增鼓励类产业。
在符合市场准入政策的前提下,本目录原则上适用于在西部地区生产经营的各类企业,其中外商投资企业按照《鼓励外商投资产业目录》执行。
一、国家现有产业目录中的鼓励类产业
(一)《产业结构调整指导目录(2019 年本)》(国家发展改革委令 2019 年第 29 号)中的鼓励类产业。
(二)《鼓励外商投资产业目录(2020 年版)》(国家发展改革委、商务部令 2020 年第 38 号)中的产业。
以上目录如修订,按新修订版本执行。
二、西部地区新增鼓励类产业
西部地区新增鼓励类产业按省、自治区、直辖市分列,原则上适用于在相应省、自治区、直辖市生产经营的内资企业,并根据实际情况适时修订;如所列产业被国家相关产业目录明确为限制、淘汰、禁止等类型产业,其鼓励类属性自然免除。
1. 电弧炉短流程炼钢(《产业结构调整指导目录》限制类、淘汰类项目除外);高强度建筑用钢,汽车、电子信息、装备、轨道交通、航空航天等产业用金属材料;铸锻轻合金材料;镁合金深加工产品;金属基粉体及表面处理新材料;锰基等新材料
(《产业结构调整指导目录》限制类、淘汰类项目除外)
2. 化工新材料生产(《产业结构调整指导目录》限制类、淘汰类项目除外)
3. 锶矿(天青石)等金属矿精深加工;毒重石、岩盐、萤石、重晶石等非金属矿精深加工;高性能玻璃纤维及复合材料(《产业结构调整指导目录》限制类、淘汰类项目除外);年生产能力1000 万吨及以上机制砂石项目
4. 新型节能、隔音、防火门窗及配件的开发与生产
5. 节能环保材料预制装配式建筑构部件生产
6. 核设备、高精密核仪器、仪表的开发制造
7. 压缩天然气(CNG)汽车加气站成套设备及装置(汽车储气钢瓶、压缩机、储气罐、深度脱水装置、脱硫罐、冷凝管、油水分离器等)研发及制造
8. 矿山安全仪器、矿山应急救援装备研发及制造
9. 高压输变电及控制设备的研发及制造
10. 达到一级能效的压缩机、电机、变频器、磁控管等家用电器关键零部件制造
11. 钟表计时、珠宝加工等精密加工产业技术开发及设备制造
12. VR/AR/MR 等沉浸式互动式娱乐设施设备、数字舞台灯光、智能影音、内河游艇、数字印刷、玩具、文化用品等文化旅游装备及用品研发制造
13. 汽车整车、专用车(不包括仓栅车、栏板车、自卸车、普通厢式车、普通挂车)及零部件制造
14. 适用于丘陵山区的微耕机、拖拉机、农作物种植收获等中小型农具、农田建设所需农用工程机械及相关零部件的研发和制造
15. 摩托车整车及重要零部件制造
16. 船用齿轮箱和船用油泵油嘴、增压器、连杆、薄壁轴瓦、喷射控制单元等关键零部件研发生产,铸锻一体化工艺大抓力船锚生产
17. 氧化铁(Fe2O3)含量不超过 0.02%的高档玻璃器皿生产
18. 教具教学仪器开发及生产
19. 公路、铁路客货运输
20. 笔记本电脑、通信产品整机和关键零部件的研发及制造
21. 三网融合类业务平台、通信、有线电视网络升级改造及设备制造
22. 5G、移动互联网、物联网、工业互联网、大数据、人工智能、区块链、绿色数据中心建设及运营
23. 风力、太阳能发电场建设及运营
24. 仓储、货代、船代、包装、装卸、搬运、流通加工、集拼集散、配送、多式联运服务、供应链服务以及单证、数据和信息处理等现代物流项目;口岸物流设施建设及运营;村级快递物流综合服务站建设及运营
25. 服务“三农”、小微企业、个体工商户的小额贷款金融服务
26. 服务外包、非金融机构支付服务
27. 城市及农村生活污水、黑臭水体、生活垃圾、畜禽粪便治
理及厕所革命等城乡人居环境整治相关技术开发及应用
28. 医疗机构经营
29. 艺术及技能培训(音乐、演艺、美术、设计和传统手工艺)
30. 工业企业场址污染治理及修复技术研发及应用
31. 工业余热、余压、压差、发生气综合利用技术开发及应用
32. 再生铝、铝加工项目(《产业结构调整指导目录》限制类、淘汰类项目除外)
33. 特种陶瓷、日用陶瓷、卫生陶瓷、建筑陶瓷、陈设艺术陶瓷制造(《产业结构调整指导目录》限制类、淘汰类项目除外)
34. 电梯制造(《产业结构调整指导目录》限制类、淘汰类项目除外)
35. 化妆品制造(《产业结构调整指导目录》限制类、淘汰类项目除外)
36. 苗医药研发、生产、销售
37. 通过仿制药质量和疗效一致性评价的通用名药物的开发和生产
38. 新型化合物药物或活性成分药物、高附加值制剂产品的原料药及其关键中间体开发和生产
39. 药物筛选平台、临床技术转化平台、安全评价中心、中试放大平台、工程转化中心、研发定制平台、委托生产平台、公共检测中心等满足药物及医疗器械产品研发和生产所需的第三方技术服务平台
40. 富硒特色农产品开发
41. 园林绿化苗木生产
42. 影视节目、电竞、音乐、网络文学、知识付费、沉浸式互动式场景等数字内容创作生产、文化 IP 产业;数字媒体、数字出版、短视频、直播、网络表演等信息服务、数字营销、在线文化娱乐服务
43. 互联网生产服务、生活服务、科技创新、公共服务等平台建设
44. 特色地质文化村旅游开发;观光旅游、休闲度假、森林康养、温泉康养等服务
45. 页岩气开采地下水污染防治环保技术开发及应用
1. 农产品质量安全检测技术研发、应用及设备制造
2. 农产品产地贮存、保鲜、烘干等初加工设施建设与运营
(《产业结构调整指导目录》限制类、淘汰类项目除外)
3. 高效太阳能电池组件技术开发及生产
4. 核级石墨开发及生产
5. 高品质钛原料先进制造技术及应用(CaO+MgO≤1.5%); 6 万吨/年及以上钛渣生产技术(电炉容量≥25000kVA);钛材深加工及产品应用;氯化法钛白粉生产及配套氯碱生产、高盐废水处理(《产业结构调整指导目录》限制类、淘汰类项目除外)
6. 钒钛磁铁矿规模化高效清洁分离提取技术开发及应用(钒钛磁铁矿开采回采率、选矿回收率、综合利用率需符合国家有关标准)
7. 钨钼制品及钨钼丝材
8. 4 万吨/年及以上炭黑新工艺开发及应用
9. 3000 吨/年及以上氧化钒清洁生产技术开发及应用(废水、废渣零排放);钒制品先进制造技术开发及应用(钒基合金、钒基功能材料、钒精细化工产品)
10. 石墨烯和纳米碳材料、细结构石墨、生物炭、锂电池负极等新型碳材料的开发及生产
11. 生物乙醇制乙烯(以粮食为原料的除外)
12. 高精密核仪器、仪表开发制造
13. 压缩天然气(CNG)汽车加气站成套设备及装置(CNG 汽车储气钢瓶、压缩机、高压地下储气井、储气罐、深度脱水装置、脱硫罐、冷凝管、油水分离器等)制造与应用,液化天然气(LNG)汽车加气站成套设备及装置制造与应用
14. 无线电测试仪器、无线电监测系统或设备的研发、生产
15. 火力发电、水泥、钢铁等选择性催化还原法(SCR)脱硝催化剂及 SCR 烟气脱硝设备生产
16. 种子生产加工机械、烘干设备制造
17. 适用于丘陵山区的微耕机、拖拉机、农作物种植收获等中小型农具、农田建设所需农用工程机械及相关零部件的研发和制造
18. 汽车整车、专用车与零部件及配件制造(《产业结构调整指导目录》限制类、淘汰类项目除外)
19. 教育技术装备开发及生产
20. 公路旅客运输,水路、铁路货物运输;仓储、运输、货代、包装、装卸、搬运、流通加工、配送、信息处理等一体化服务; 村级快递物流综合服务站建设及运营
21. 宽带网络建设及运营
22. 中药溯源电子码技术开发及应用
23. 服务外包
24. 服务“三农”、小微企业、个体工商户的小额贷款金融务
25. 金融现代化技术开发及应用(移动支付、电子票据、金融IC 卡等)
26. 医疗机构经营
27. 飞行员培训
28. 工业节能降耗技术开发及应用(余热、余压、压差、发生气综合利用等)
29. 核、化学、生物等领域的侦察、防护、消洗等防化应急装备开发制造
30. 农村生活污水治理、生活垃圾治理、畜禽粪便处理及厕所革命等农村人居环境整治相关技术开发及应用;高寒地区生活污水处理相关技术开发及应用;轻钢装配式和现代夯土技术等新型农房建造技术推广应用
31. 钒钛磁铁矿高炉—转炉冶炼工艺(钒钛磁铁矿入炉比列≥
60%)(《产业结构调整指导目录》限制类、淘汰类项目除外)
32. 电子束辐照加工
33. 口腔科用设备及器具制造
34. 康复辅具器具制造
35. 页岩气装备制造和油气技术工程服务
36. 节能环保型建筑用铝合金模板产品开发、生产和应用
37. 高性能稀土永磁、发光、催化、合金等稀土功能材料及器件的开发、生产及应用
38. 40MW 及以上燃气轮机及关键辅机研发制造,分布式能源用小型燃气轮机研发及装备制造
39. 智能化绿色化纺织服装加工
40. 硅光集成电路芯片、光分路器、光纤活动连接器、光电收发模块、光网络设备的研发和生产
41. 彩灯设计与制作
42. 科技推广与创业孵化服务
43. 茶叶种植及深加工
44. 果酒制造,糯红高粱种植
45. 木材储备加工交易、竹产品的生产及深加工,特色经济林产品生产及加工
46. 森林康养基地建设与服务
47. 藏医药、彝医药研发、生产、销售
48. 动植物药材资源的保护和可持续利用(《产业结构调整指导目录》限制类、淘汰类项目除外)
49. 移动电信服务(5G)
50. 测绘地理信息服务
51. 风力、太阳能发电场建设及运营
52. 安全玻璃、节能玻璃等高端玻璃深加工
1. 大功率液压台车用凿岩钎具及钎具用钢生产
2. 优碳钢钢丝(强度≥1670N/mm2)及其制品生产
3. 锰深加工新产品开发及生产(《产业结构调整指导目录》限制类、淘汰类项目除外)
4. 铝及铝精深加工(《产业结构调整指导目录》限制类、淘汰类项目除外)
5. 钛金属冶炼新工艺技术开发(直接用高钛渣、金红石电解生产金属钛),钛材深加工及含钛精细化学品新产品开发及生产
6. 钒深加工的先进工艺技术装备及新产品开发
7. 高性能镁合金开发及生产
8. “磷—电—化”一体化资源综合利用、精细磷化工(《产业结构调整指导目录》限制类、淘汰类项目除外)
9. 重晶石精深加工新产品开发及生产
10. 白云石精细加工及综合开发利用
11. 己二酸与尼龙 66 生产
12. 天然植物精细化工产品的开发(香精、香料、化学药、化工产品中间体)
13. 动植物药材资源的保护和可持续利用(《产业结构调整指导目录》限制类、淘汰类项目除外)
14. 高压柱塞式液压泵、液压马达等液压基础件研发及制造
15. 液力变速器研发及制造
16. 大型萃取装置( 容器容积 50— 3500L, 压力等级 9.8 — 35Mpa,温度等级 10—85℃)研发及制造
17. 适用于山区的轻便、耐用、低耗中小型耕种收机械研发及制造
18. 粉煤灰储运及利用成套设备制造
19. 汽车整车制造,专用汽车(不包括普通挂车、自卸车、罐式车、厢式车和仓栅式汽车)制造,汽车零部件研发及制造
20. 民族工艺品加工生产
21. 公路旅客、公路货物运输
22. 宽带网络建设及运营
23. 服务“三农”、小微企业、个体工商户的小额贷款金融服务
24. 服务外包
25. 医疗、康养机构经营
26. 彝医药、苗医药研发、生产、销售
27. 农林特产品、竹产品生产及深加工;食用菌种植及菌种培育,茶叶、蔬菜、刺梨、中药材、辣椒、水果、石斛、油茶种植及加工;生态畜牧、生态渔业
28. 高品质易切削钢
29. 膜用新材料研发制造及膜元件自动化生产
30. 煤炭地下气化开采技术开发与应用,煤炭地下气化发电成套设备制造
31. 煤炭开采 110/N00 工法配套智能化装备研发应用
32. 玄武岩纤维及后制品研发生产
33. 石材加工生产
34. 风力、太阳能发电场建设及运营
35. 跨境贸易、国际物流、货运代理、跨境电商、外贸综合服务等产业;仓储、运输、货代、包装、装卸、搬运、流通加工、配送、信息处理等一体化服务;村级快递物流综合服务站建设及运营
36. 氢加工制造、氢能燃料电池制造、输氢管道和加氢站建设
37. 民族特色食品生产及加工
38. 芳香植物种植、观光及产品加工
39. 工业节能降耗技术开发及应用
40. 蛋白桑、蛋白菊种植推广
41. 农林渔牧技术推广服务
42. 农村生活污水治理、生活垃圾治理、畜禽粪便处理及厕所革命等农村人居环境整治相关技术开发及应用
43. 笔记本电脑、通信产品整机和关键零部件的研发及制造
44. 20MW 以下小型、微型燃气轮机研发及装备制造
45. 电梯制造(《产业结构调整指导目录》限制类、淘汰类项目除外)
1. 花卉、绿化和观赏苗木培育
2. 高效太阳能电池组件技术开发及制造
3. 有色金属产品开发及精深加工(《产业结构调整指导目录》限制类、淘汰类项目除外)
4. 矿产资源综合利用及装备制造;园区资源利用高效化改造
(详见《绿色产业指导目录》2019 年版相关解释说明)
5. 石油精细化工产品开发及生产(《产业结构调整指导目录》限制类、淘汰类项目除外)
6. 水溶性肥料、微量元素肥料、微生物肥料等新型肥料的开发及生产
7. 生物乙醇制乙烯(以粮食为原料的除外)
8. 绿色建筑材料制造、绿色建材认证推广
9. 城镇供水管网分区计量漏损控制建设和运营
10. 工业固体废物无害化处理处置、综合利用及装备制造
11. 锅炉(窑炉)节能改造和能效提升
12. 特殊环境(高原、湿热、高寒、重污染等环境)用发输变电、供配电及控制设备、高原型电工电器产品、中小水电成套设备研发及制造、智能化大型高效泵、城市排涝装备项目
13. 先进适用的制药及生物制剂成套设备制造(《产业结构调整指导目录》限制类、淘汰类项目除外)
14. 适用于高原山区的拖拉机、中耕机、微耕机以及水稻、玉米、马铃薯、甘蔗收割机等现代农机具的开发及制造
15. 汽车整车制造,专用汽车(不包括普通挂车、自卸车、厢式车和仓栅式汽车)制造
16. 蔗糖精深加工及废糖蜜、蔗渣、蔗叶、滤泥、酒精废液等副产品的综合利用(《产业结构调整指导目录》限制类、淘汰类项目除外)
17. 民族工艺品加工生产
18. 公路旅客运输
19. 宽带网络建设及运营
20. 口岸物流设施(物流仓库、堆场、装卸搬运工具、多式联运转运设施以及物流信息平台等)建设及经营;村级快递物流综合服务站建设及运营
21. 服务“三农”、小微企业、个体工商户的小额贷款金融服务
22. 服务外包
23. 医疗机构经营
24. 森林康养基地建设与服务
25. 轧钢氧化皮生产磁性材料
26. 高原湖泊水污染治理技术开发及应用
27. 工业节能降耗技术开发及应用(余热、余压、余气等利用)
28. 农村生活污水治理、生活垃圾治理、畜禽粪便处理及厕所
革命等农村人居环境整治相关技术开发及应用
29. 水污染防治装备制造
30. 绿色铝产业(生产、精深加工及其应用)(《产业结构调整指导目录》限制类、淘汰类项目除外)
31. 绿色硅产业(生产、精深加工及其应用)
32. 铁皮石斛、油桐培育、种植、加工等,绿色有机茶、蔬菜、特色水果、优质中药材、咖啡等高原特色农业,竹产品的生产及深加工
33. 优质酿酒葡萄种植与酿造,青稞种植与食品深加工
34. 猪、牛、羊及小家禽畜(含高原畜产品)饲养和深加工; 云南高原特色水产养殖和加工
35. 互联网、物联网技术服务,工业控制计算机及系统制造、通信系统设备制造
36. 在边境县市进行边境贸易进出口产品加工(《产业结构调整指导目录》限制类、淘汰类项目除外)
37. 有机垃圾生物式处理设备和移动式破碎筛分系统
38. 生产天然橡胶深加工产品如浅色标准胶、子午线轮胎专用胶、恒粘胶、高等级轮胎专用胶、脱蛋白橡胶系列产品,大型子午线轮胎生产线,特种专用天然橡胶或胶乳产品的研制与开发
39. 联合疫苗产业
40. 民族地区院内制剂产业
41. 藏医药、傣医药、彝医药研发、生产、销售
42. 种桑养蚕,各类丝胶蛋白产品、蚕蛹深加工产品等综合利用产品的生产;茧丝绸深加工
43. 滇中锂资源开发利用及产业链发展
44. 跨境电子商务零售中心和大宗商品进出口分拨物流中心建设
45. 核桃生产和初加工一体化成套机械设备及标准化技术研发和推广
46. 超高清视频产业制造:4K/8K 超高清电视机、4K 摄像头、监视器等制造
47. 风力、太阳能发电场建设及运营
1. 特色农林畜产品生产及加工
2. 高寒冻土地带可燃冰勘探和开发利用研究
3. 太阳能光伏发电系统检测、建设及运营,风力发电场建设及运营
4. 盐湖资源综合开发利用(《产业结构调整指导目录》限制类、淘汰类项目除外)
5. 西藏特色食品加工、饮品加工(《产业结构调整指导目录》限制类、淘汰类项目除外)
6. 民族工艺品加工生产
7. 公路旅客运输
8. 宽带网络建设及运营
9. 口岸物流设施(物流仓库、堆场、装卸搬运工具、多式联运转运设施以及物流信息平台等)建设及经营;村级快递物流综合服务站建设及运营
10. 医疗机构经营
11. 农村生活污水治理、生活垃圾治理、畜禽粪便处理及厕所革命等农村人居环境整治相关技术开发及应用
12. 三网融合类业务平台、通信、有线电视网络升级改造及设备制造
13. 藏医药研发、生产、销售
14. 服务“三农”、小微企业、专合组织的小额贷款金融服务
15. 特色产品溯源技术开发及应用
16. 食饮品外包装生产加工
17. 节能服务业
18. 天然饮用水(矿泉水)
19. 边贸产业(边贸市场建设、边贸企业培育)建设与发展
20. 在边境县市进行边境贸易进出口产品加工(《产业结构调整指导目录》限制类、淘汰类项目除外)
21. 科学研究和决策评价服务业
22. 自然资源及测绘地理信息技术开发和应用
23. 地质灾害勘查、监测、治理技术开发及应用
24. 利用太阳能和风能公路照明
25. 城镇道路桥梁和供水、供暖、污水垃圾处理等市政公用设施运营
26. 西藏乡土树种科研
27. 服务外包
28. 新型建材及装配式建筑材料研究、开发和应用
29. 新型墙体材料(《产业结构调整指导目录》限制类、淘汰类项目除外)
30. 石材开发(《产业结构调整指导目录》限制类、淘汰类项目除外)
31. 沙生植物种植与加工
32. 酒、饮料和精制茶制造,皮革及其制品制造和制鞋业,木材加工业,家具制造业,印刷和记录媒介复制业
33. 电力、热力、燃气及水生产和供应业
34. 居民服务、修理和其他服务业
35. 农、林、牧、渔产品批发,食品、饮料及烟草制品批发, 纺织、服装及家庭用品批发,文化、体育用品及器材批发,医药及医疗器材批发,矿产品、建材及化工产品批发;综合零售,食品、饮料及烟草制品专门零售,纺织、服装及日用品专门零售, 文化、体育用品及器材专门零售,医药及医疗器材专门零售
36. 初等教育、中等教育、高等教育、技能培训、教育辅助等教育服务业
37. 广播电视集成播控、录音制作、文艺创作与表演、文物保护、艺术表演场馆、图书馆与档案馆、博物馆、烈士陵园、纪念馆、群众文体活动等文化艺术服务业
38. 体育组织、体育场地设施管理、健身休闲活动等体育服务业
39. 住宿和餐饮业
40. 民族演艺服饰、乐器设计、生产和销售
41. 房屋、土木工程建筑业、建筑安装业、建筑装饰、装修和其他建筑业
1. 多元素共生矿资源综合利用
2. 高性能镁合金开发及生产、钛材深加工
3. 大型炼油、乙烯、芳烃生产装置生产的有机化工原料就地深加工(《产业结构调整指导目录》限制类、淘汰类项目除外), 新型、环保型油田化学品(二氧化碳及新型试剂驱油驱气)技术开发及生产,均聚甲醛、6 万吨/年及以上二甲基甲酰胺、6 万吨/ 年及以上聚乙烯醇等精细化工产品生产
4. 生物法、化学法生产可降解材料,包括聚乳酸、丙内酯基可降解材料、聚丁二酸丁二醇酯、聚羟基烷酸等,以及可降解高分子材料与淀粉共混的环境友好材料,新型炭质吸附材料,生物化学品等
5. 百万吨级大型乙烯、百万吨级大型芳烃、千万吨级大型炼油等重大煤化工、石油化工、电站用装备关键用泵、控制阀、调节阀的研发及制造
6. 高效微排放燃煤锅炉、高效煤泥复合循环流化床工业蒸汽/ 热水锅炉、烟气余热锅炉、全自动燃气(油)热水/蒸汽锅炉等锅炉的制造(优于国家标准)
7. 超越一级能效的微耗电冷暖空调系统
8. 汽车整车研发及制造,专用汽车(不包括普通挂车、自卸车、罐式车、厢式车和仓栅式汽车)研发及制造,汽车零部件研发及制造
9. 适用于丘陵山区的微耕机、拖拉机、农作物种植收获等中小型农具、农田建设所需农用工程机械及相关零部件的研发和制造
10. 教具教学仪器及文化健康用品开发及生产
11. 宽带网络建设及运营
12. 5G、人工智能、物联网、工业互联网建设
13. 仓储、运输、货代、包装、装卸、搬运、流通加工、配送、信息处理等服务;村级快递物流综合服务站建设及运营
14. 医疗机构经营
15. 艺术及技能培训(音乐、演艺、美术设计、服装设计和传统手工艺)
16. 地质灾害勘查、监测、治理技术开发及装备制造
17. 再生水、雨水、矿井疏干水等非常规水处理利用与分配工程建设及运营、节水产品研发、制造与推广、水资源循环利用与节水
18. 棚室栽培等设施农业,苹果、茶叶、小杂粮、魔芋、食用菌等区域特色产品种植、生产、加工,奶山羊养殖及羊乳深加工制造,林产品生产及深加工
19. 服务“三农”、小微企业、个体工商户的小额贷款金融服务
20. 服务外包
21. 物流业相关的仓储设施建设和商贸服务、农产品物流业
22. 北斗卫星导航及时空信息产业、遥感、通信、导航等卫星
应用服务,雷达、通信、导航专用设备研制生产
23. 核、化学、生物等领域的侦察、防护、洗消等防化应急装备开发制造
24. 矿山安全仪器、矿山应急救援装备研发及制造
25. 复合材料加工设备
26. 陆上风电机组设备制造
27. 高掺量粉煤灰建材制品生产:粉煤灰 70%及以上掺量生产烧结砖、85%及以上掺量生产陶粒制品、25%及以上掺量生产混凝土、30%及以上掺量生产其他建材产品(水泥除外)
28. 工业节能降耗技术开发及应用(余热、余压、压差、发生气等)
29. 石油、天然气、电力等能源储备设施和系统建设及运营, 天然气调峰工厂、应急储气调峰设施建设及运营
30. 化工新材料、高端专用化学品的制造及深加工
31. 风电、光伏、氢能、地热等新能源及相关装置制造产业; 太阳能光伏发电系统检测、建设及运营;风力发电场建设及运营; 地热能勘探、开发和利用;地热、氢能等新能源产业运营服务
32. 300 万吨/年及以上(焦煤 150 万吨/年及以上)安全高效煤矿(含矿井、露天)建设与生产,安全高产高效采煤技术开发利用
33. 进行煤炭分质利用,生产烯烃系、芳烃系及烯烃、芳烃结合产品
34. 第三代化合物半导体、高功率半导体激光器芯片研发及生产,化合物半导体外延生长及芯片生产
35. 无石棉纤维增强硅酸钙板(轻质墙板、预涂装饰板、外墙保湿一体板等)体系产品的研发制造
36. 国土空间环境污染修复技术研发及装备制造、矿山地质环境治理技术开发及应用
37. 半导体材料、新型光伏材料等电子材料的研制和生产,大 功率金属氧化物半导体场效应晶体管(MOSFEF)和绝缘栅双极型晶体管(IGBT)器件的设计制造,低温共烧陶瓷(LTCC)滤波器、多芯片组件(MCM)、厚膜通信电源、压电驱动器等产品的研发制造
38. 汽车用机械式变速箱、电控机械式自动变速箱(AMT)、新能源变速箱、动力换挡变速箱、液压机械无级变速器(CVT) 等,盘式制动器、离合器、同步器、取力器、齿轮、锻件、铸件等汽车零部件,RV 减速器,商用车制动防抱死系统(ABS)、胎温胎压监测系统(TPMS)、驱动防滑转(ASR)、电子制动系统
(EBS)、驾驶辅助系统(ADAS)等汽车电子产品制造
39. 对污水污泥的处理和处置,及其净化后的利用活动,固体废物治理、危险废物治理,农村生活污水治理、生活垃圾治理、畜禽粪便处理及厕所革命等农村人居环境整治相关技术开发及应用
40. 农用地、生态用地、污染土地、废弃工矿用地等土地整治、修复、评估技术开发及应用
41. 信创产业(国产化)软硬件研发、适配及应用
42. 商业航天及相关配套
43. 新一代航天运载火箭发动机研制、测运控系统建设等,空间飞行器有效载荷及电子系统与设备
44. 复合材料、激光防护材料的研制与生产
45. 半导体、集成电路、连接器、传感器、人工智能处理器、新型电子元器件、高端芯片研制生产
46. 煤层气燃气电站、箱式移动电站等新能源装备研制
47. 机器人及关键零部件制造,工业机器人、工业机器人精密谐波减速器、电动舵机系统、永磁交流伺服电机、高精度直驱力矩电机、无刷旋转变压器等智能设备研制
48. 核辐射加工、核辐照产业、放射性同位素生产与研发、轻型辐射屏蔽材料、核级锆材等研发生产
49. 新能源材料、钛/锆/镍/镁/锂等特种合金材料、特种非金属材料、特种橡胶材料、高硅氧玻璃纤维、高温合金、3D 打印材料、超导材料、特种陶瓷、石墨烯、吸波材料、含能材料等新材料研制生产
1. 优质酿酒葡萄种植与酿造
2. 太阳能发电系统建设及运营
3. 风力发电场建设及运营
4. 利用天然气替代化工及有色金属材料深加工中使用的重油、柴油、煤技术开发及应用(天然气产业政策限制、禁止类项目除外)
5. 高温气冷堆炭堆内构件及涉核炭—石墨材料开发及生产
6. 节能环保大型矿热炉用炭材料开发及生产
7. 高性能镁、钛合金开发及生产
8. 镍铜钴及贵金属粉体材料开发及生产
9. 镍钴二次电池材料开发及生产
10. 羰基冶金技术及羰基镍开发及生产
11. 电子级氟化氢(HF)生产(《产业结构调整指导目录》限制类、淘汰类项目除外)
12. 石棉湿法浮选改性工艺应用(《产业结构调整指导目录》限制类、淘汰类项目除外)
13. 石墨烯和纳米碳材料、细结构石墨、生物炭、锂电池负极等新型碳材料的开发及生产
14. 高掺量粉煤灰建材制品生产:粉煤灰 70%及以上掺量生产烧结砖、85%及以上掺量生产陶粒制品、25%及以上掺量生产混凝土、30%及以上掺量生产其他建材产品(水泥除外)(《产业结构调整指导目录》限制类、淘汰类项目除外)
15. 300 万吨/年及以上(焦煤 150 万吨/年及以上)安全高效煤矿(含矿井、露天)建设与生产,安全高产高效采煤技术开发利用
16. 种子生产加工机械、烘干设备制造
17. 高性能真空设备制造:真空获得类、真空材料表面改性类、真空炉类、低温贮运容器类、真空专用设备
18. 重离子治癌设备研发及制造
19. 余热余能利用锅炉、生物质锅炉、垃圾焚烧处理锅炉及高参数大容量高效节能锅炉(窑炉)制造
20. 绿色镀膜成套装备研发及制造:真空离子镀膜、磁控溅射镀膜、蒸镀膜、离子注入、离子清洁等装备
21. 高效电机及其控制系统制造(额定功率 0.55—355kW,额定电压 690V 及以下的低压三相异步电动机; 额定功率 355 — 25000kW,额定电压 6kV 或 10kV 的高压三相异步电动机;高效永磁伺服电机)
22. 电网系统节电设备制造(比同类产品空载损耗下降 10%— 20%,负载损耗下降 5%)
23. 太阳能多热源蔬菜低温联合干燥技术开发及应用
24. 公路旅客运输
25. 宽带网络建设及运营
26. 服务“三农”、小微企业、个体工商户的小额贷款金融服务
27. 服务外包
28. 医疗机构经营
29. 体育竞赛表演、体育场馆(高尔夫球场、赛马场除外)设施建设及运营,大众体育健身休闲服务
30. 文化资源数字化、网络化展示平台研发及应用
31. 粉煤灰生产新型油田固井减轻剂
32. 高炉解毒铬浸出残渣技术开发及应用
33. 藏医药研发、生产、销售,天然药、原料药、中成药的深加工(《产业结构调整指导目录》限制类、淘汰类项目除外)
34. 林产品的生产及深加工
35. 农村生活污水治理、生活垃圾治理、畜禽粪便处理及厕所革命等农村人居环境整治相关技术开发及应用
36. 村级快递物流综合服务站建设及运营
37. 沙漠灾害综合治理
38. 单台 100 万吨/年及以上焦炉及焦炉煤气循环利用项目
39. 废钢、废铜、废铝以及稀有金属再生资源回收利用体系建设(《产业结构调整指导目录》限制类、淘汰类项目除外)
40. 石油、天然气、电力等能源储备设施和系统建设及运营
41. 年产 1000 万吨及以上的超大型机制砂石生产
42. 有机过氧化物生产(《产业结构调整指导目录》限制类、淘汰类项目除外)
1. 沙生植物种植与加工
2. 太阳能发电系统建设及运营
3. 风力发电场建设及运营
4. 钾、钠、镁、锂、硼、锶、溴、碘、铷、铯等盐湖资源综合利用、系列产品开发及副产物利用(《产业结构调整指导目录》限制类、淘汰类项目除外)
5. 稀盐酸脱析制氯化氢
6. 六水氯化镁(MgCl2·6H2O)连续脱水制无水氯化镁
7. 高性能镁合金开发及生产
8. 石棉湿法浮选改性工艺应用
9. 以各类无机盐产品生产过程中所产生的固体废弃物、副产物为主的循环利用
10. 地下深层承压卤水资源勘探、研究及开发
11. 道路安全维护、养护设备研发及制造
12. 汽车整车制造,专用汽车(不包括普通挂车、自卸车、罐式车、厢式车和仓栅式汽车)制造
13. 民族工艺品加工生产
14. 公路旅客、公路货物运输
15. 宽带网络建设及运营
16. 医疗机构经营
17. 工业余热发电技术应用改造
18. 农村生活污水治理、生活垃圾治理、畜禽粪便处理及厕所革命等农村人居环境整治相关技术开发及应用
19. 服务“三农”、小微企业、个体工商户的小额贷款金融服务
20. 村级快递物流综合服务站建设及运营
21. AAA 级及以上旅游景区、星级酒店、旅行社的运营
22. 林草特色种植业、特色养殖业、林下经济产业、林产品的生产及深加工
23. 藏医药、蒙医药研发、生产、销售
24. 光伏设备及元器件制造
25. 新能源汽车充电站、充电桩建设
26. 石油、天然气、电力等能源储备设施和系统建设及运营
27. 高端、大规模集成电路用材料、电子特气及电子化学品
28. 服务外包
29. 移动互联网、物联网、工业互联网、人工智能、区块链建设及运营
30. 电子信息制造业
31. 小型家用电器、消费电子产品制造
32. 枸杞、沙棘、红景天、青稞、藜麦、奶制品等特色食品的生产和加工
1. 地方特色优势农林产品(包括枸杞,优质高端乳品,优质肉牛肉羊,硒砂瓜、供港蔬菜等特色果蔬,水稻、小麦、玉米、土豆等优质粮食)的生产及深加工
2. 300 万吨/年及以上(焦煤 150 万吨/年及以上)安全高效煤矿(含矿井、露天)建设与生产;安全高产高效采煤技术开发利用及煤田火灾防治新技术装备研究与应用
3. 太阳能发电系统建设及运营
4. 风力发电场建设及运营
5. 硅系、锰系铁合金新产品(高纯硅铁、低钛微铝硅铁、高硅微碳锰、高硅硅锰、氮化硅铁、硅钙合金、硅钡铝合金等)的开发与生产,低硒锰片、脱氢锰片、氮化锰、低硫锰片、低氧化锰片的开发及生产(《产业结构调整指导目录》限制类、淘汰类项目除外)
6. 符合国家重要用途钢丝绳标准(GB8918-2006)、直径在
20—60mm 的钢丝绳制品开发及生产
7. 钽、铌、铍、钛等稀有金属材料新产品、新工艺技术开发及生产
8. 多层陶瓷电容器用镍粉开发及生产
9. 高性能镁合金开发及生产
10. 20 万吨/年及以上醋酸乙烯、6 万吨/年及以上聚乙烯醇、10 万吨/年及以上聚碳酸酯(PC)、6 万吨/年及以上环氧乙烷、6 万吨/年及以上聚甲醛、双加压法硝酸生产工艺、电子级高纯化学品生产,单套装置 5 万吨/年及以上使用回转窑的石灰氮、使用液下投料低温循环分离法 1 万吨/年及以上单氰胺、2 万吨/年及以上双氰胺生产(《产业结构调整指导目录》限制类、淘汰类项目除外)
11. 高掺量粉煤灰建材制品生产:粉煤灰 70%及以上掺量生产烧结砖、85%及以上掺量生产陶粒制品、25%及以上掺量生产混凝土、30%及以上掺量生产其他建材产品(《产业结构调整指导目录》限制类、淘汰类项目除外)
12. 大型煤化工、石油化工、火电核电站、油气储运、海洋工程等领域用耐高压、耐高低温、低噪音等高端智能控制阀和智能定位器的研发及制造
13. 轨道交通牵引、制动、信号、供电、载荷等关键零部件, 包括电力电子牵引变压器、电抗器、合金枕梁、制动盘、电气化铁路地面变电站用牵引变压器、车载牵引变压器等研发生产
14. 汽车整车制造(《产业结构调整指导目录》限制类、淘汰类项目除外)
15. 煤炭气化及尾气综合利用、液化合成等洁净煤技术开发及设备制造
16. 食品加工
17. 民族工艺品加工生产
18. 公路旅客运输
19. 宽带网络建设及运营
20. 氮化铝粉、氮化铝陶瓷基片、氮化硅、氮化硅陶瓷制品的生产
21. 医疗机构经营
22. 矿热炉节能减排技术改造和余热发电回收利用
23. 服务“三农”、小微企业、个体工商户的小额贷款金融服务
24. 服务外包
25. 农村生活污水治理、生活垃圾治理、畜禽粪便处理及厕所革命等农村人居环境整治相关技术开发及应用
26. 村级快递物流综合服务站建设及运营
27. 石油、天然气、电力等能源储备设施和系统建设及运营
28. 高性能铝合金产品开发及生产
29. 生物发酵、化学合成氨基酸及相关衍生物的开发及生产
30. 模块化、物联网、系统化、智慧化电能表、水表、燃气表、热量表的研发及生产
31. 与动车轴承、轨道交通轴承、高铁轴承等精密轴承生产配套的专用数控加工机床、锻造辗环成套装备、轴承/齿轮模压淬火成套设备,用于精密零件的表面清洗、毛刺清理及吹干的通过式清洗机的研发及生产
32. 高原型智能化中低压配网成套开关设备、预制式箱式变电站/紧凑型箱式变电站、高压真空断路器及高原型高压真空断路器、低压微型断路器的研发及生产
33. 太阳能光热回转驱动减速器、光伏跟踪系统减速器、风能用偏航、变桨减速器的研发及生产
34. IGBT 逆变电源焊机、等离子切割机的研发及生产
35. 千万吨级综采设备配套用采煤机、刮板输送机、皮带输送机、防爆电机的研发生产;与综采设备配套的铸造、焊接中部槽、链环、减速机、托辊;煤矿机械再制造(《产业结构调整指导目录》限制类、淘汰类项目除外)
36. 养殖成套装备:包括全混合自动化日粮饲料制备、搅拌、青贮取料、撒料等成套装备;饲舍垫料抛撒、铺沙、粪便清理装备;智能精准配料系统装备;智能化成套饲料混合装备;水稻、小麦、玉米等主要农作物精量播种机械的研发及生产
37. 无机房乘用电梯及载货、医用、观光电梯,自动扶梯、自动人行道的研发及生产
38. 优质酿酒葡萄种植与酿造
39. 节能环保大型矿热炉用炭材料开发及生产
1. 葡萄酒和饮料生产(《产业结构调整指导目录》限制类、淘汰类项目除外)
2. 单层厚度 50 米及以上巨厚煤层开采技术开发及应用
3. 风力、光伏发电场建设及运营,太阳能发电系统制造
4. 300 万吨/年及以上(焦煤 150 万吨/年及以上)安全高效煤矿(含矿井、露天)建设与生产,安全高产高效采煤技术开发利用
5. 铁、锰、铜、镍、铅、锌、钨(锡)、锑、稀有金属勘探、有序开采、精深加工、加工新技术开发及应用,废铁、废钢、废铜、废铝以及稀有金属再生资源回收利用体系建设及运营(《产业结构调整指导目录》限制类、淘汰类项目除外)
6. 大型炼油、乙烯、芳烃生产装置生产的有机化工原料就地深加工(《产业结构调整指导目录》限制类、淘汰类项目除外)
7. 风电机组控制系统,风电机组用新型发电机、高速叶片、全功率变流器、变桨控制器、增速齿轮箱、主轴、轴承等关键部件,海上风电工程施工机械研发及制造
8. 轴承、齿轮等通用基础件制造
9. 金属切割及焊接设备制造
10. 建材机械及关键零部件制造
11. 塑料板、管及型材制造
12. 高压输变电及控制设备研发及制造,电线、电缆、光缆、电工器材制造、电容器及其配套设备制造,家用电力器具制造, 电子产品及其零部件的组装、加工及销售
13. 钒钛磁铁矿开发、选冶联合工艺生产、综合利用及深加工
14. 干空气能应用装备研发及制造
15. 铸造、锻造、热处理、表面处理等基础工艺专业化服务
(《产业结构调整指导目录》限制类、淘汰类项目除外)
16. 小麦、玉米、棉花、大麦、豆类、番茄、辣椒、甜菜、红枣、啤酒花等农林作物种植及精深加工、采收机械化技术开发及应用
17. 乳制品的开发和生产
18. 方便食品、保健食品、调味品、生物发酵制品的生产
19. 棉杆采收专用设备研发及制造
20. 节水器材、种子加工、肥料、高效低毒农药、农牧机械加工组装等农业资料和农用化工产品制造
21. 汽车整车制造、专用汽车制造、汽车关键零部件生产
(《产业结构调整指导目录》限制类、淘汰类项目除外)
22. 日处理甜菜 3000 吨及以上食糖生产线;甜菜糖精深加工及废糖蜜、甜菜渣等副产品的综合利用(《产业结构调整指导目录》限制类、淘汰类项目除外)
23. 具有地方特色工艺美术产品研发设计及制造
24. 演艺设备和乐器制造及销售
25. 公路旅客运输,公路、铁路货物运输及多式联运
26. 宽带网络建设及运营
27. 口岸物流设施(物流仓库、堆场、装卸搬运工具、多式联运转运设施以及物流信息平台等)建设及经营;仓储、货代、包装、装卸、搬运、流通加工、配送、信息处理等服务;村级快递物流综合服务站建设及运营
28. 服务“三农”、小微企业、个体工商户的小额贷款金融服务
29. 服务外包
30. 医疗机构经营
31. 艺术及技能培训(民族音乐、演艺、美术、设计和传统手工艺)
32. 粮、棉秸秆、果木等农、林副产物资源综合利用技术开发及应用
33. 城镇、农村(含兵团团场、连队)生活污水治理、生活垃圾治理、畜禽粪便处理及厕所革命等农村人居环境整治相关技术开发及应用
34. 花卉、沙生植物种植与加工,林产品的生产及深加工
35. 维医药、蒙医药研发、生产、销售,医疗卫生产品生产
36. 节水型渔业养殖及盐碱地渔农综合利用生态养殖模式示范与应用
37. 冷水鱼养殖开发与应用
38. 石油、天然气、电力等能源储备设施和系统建设及运营, 储能电池材料、储能电池、储能电源系统及其关键部件、装备的开发与生产
39. 5G 移动互联网、物联网、工业互联网、大数据、云计算、人工智能、区块链建设及运营;网络技术;互联网生产服务、生活服务、科技创新、公共服务等平台建设及运营
40. 城镇智慧市政信息化技术、智慧社区(小区)信息化技术研发与应用
41. 纺织服装产业,可带动群众就业的假发、梭织、针织、服装、家纺、毛巾、手套、织袜、制鞋、手工地毯、机织地毯以及刺绣产品的设计与生产(《产业结构调整指导目录》限制类、淘汰类项目除外)
42. 幅宽 3.2 米及以上年生产规模 8 万吨及以上的白板纸、箱板纸及瓦楞纸生产线
43. 节能高效型三聚氰胺生产技术及其下游产品的开发和应用
44. 30 万吨/年及以上羰基法合成醋酸技术及其下游产品的研发及应用
45. 碳酸二甲酯(DMC)开发与生产
46. 聚己二酸对苯二甲酸丁二醇酯(PBAT)生物可降解聚合物的生产及其可降解塑料制品、农用地膜的研发及应用
47. 新型环保建材生产,废弃物烧结新型墙体、部件及道路用建材生产
48. 1 万吨/年及以上甲硫醇硫化法生产二甲基二硫及其深加工产业
49. 工业设计软件、基础数据库、资源信息库、成果展示库和快速模具手板打印中心、工程实验室服务平台等信息技术产品的研究开发、建设与推广应用
50. 煤制聚甲醛、煤经甲醇制烯烃、合成气制草酸酯、草酸酯加氢、合成气一步法制乙二醇等煤制乙二醇产业技术升级示范应用(《产业结构调整指导目录》限制类、淘汰类项目除外)
51. 农林产品产地贮存、保鲜、烘干等初加工设施建设和运营
(《产业结构调整指导目录》限制类、淘汰类项目除外)
52. 畜禽产品开发及精深加工
53. 农用滴灌带、地膜回收再利用技术研发与应用
54. 高纯铝生产及其深加工,铝基结构材料、变形材料(高性能合金、航空航天用合金、型材及配件等)、铝基电子电工功能材料(电子铝箔、电极箔、LED 蓝宝石用粉体、半导体、液晶面板、芯片用材料、光伏导电银工粉体等)研发及生产,再生铝及铝的固废循环利用及处理(《产业结构调整指导目录》限制类、淘汰类项目除外)
55. 现代马文化产业
56. 在边境县市进行边境贸易进出口产品加工(《产业结构调整指导目录》限制类、淘汰类项目除外)
1. 沙生植物种植与加工,林产品的生产及深加工
2. 兽用药品制造、饲用微生物添加剂开发及生产(《产业结构调整指导目录》限制类、淘汰类项目除外)
3. 蒙医药研发、生产、销售
4. 有机—无机复混肥料生产,有机肥料生产
5. 太阳能发电系统建设及运营
6. 风力发电场建设及运营
7. 高性能稀土永磁、催化、抛光、合金、储氢、发光等稀土功能材料、器件开发及生产,稀土钢开发及应用;高纯稀土化合物、高纯稀土金属、稀土助剂的开发及生产
8. 锗、铀等新材料研发及应用:重水堆、压水堆、气冷堆系列民用核电燃料组件制造、钍资源开发利用、高纯锗及光纤通讯生产
9. 6 万吨/年及以上聚甲醛、6 万吨/年及以上二甲基甲酰胺、6万吨/年及以上聚乙烯醇等精细化工产品生产
10. 15 万吨/年及以上单套无水煤焦油深加工
11. 300 万吨/年及以上(焦煤 150 万吨/年及以上)安全高效煤矿(含矿井、露天)建设与生产,安全高产高效采煤技术开发利用
12. 无汞催化剂聚氯乙烯生产技术开发及应用
13. 六氟乙烷等精细氟化工产品生产(《产业结构调整指导目录》限制类、淘汰类项目除外)
14. 石墨烯和纳米碳材料、细结构石墨、生物炭、锂电池负极等新型碳材料开发及生产;先进高分子材料、石墨新材料、高端金属材料、高性能纤维及复合材料等新材料产业(生产、精深加工及其应用)
15. 煤系高岭土替代高铝矾土系列耐火材料产品及其它非金属耐火材料及制品生产
16. 大口径高压厚壁锅炉管生产
17. 磁感应强度 0.3T 及以上的稀土永磁核磁共振影像设备的研发及制造
18. 牧区户用小型风机制造
19. 汽车整车制造,专用汽车(不包括普通挂车、自卸车、厢式车和仓栅式汽车)制造
20. 90 吨及以上非公路矿用自卸车制造(《产业结构调整指导目录》限制类、淘汰类项目除外
21. 毛绒棉纺织加工
22. 民族工艺品加工生产
23. 公路旅客运输,公路、铁路货物运输及多式联运
24. 宽带网络建设及运营
25. 进口木材加工
26. 口岸物流设施(物流仓库、堆场、装卸搬运工具、多式联运转运设施以及物流信息平台等)建设及经营;村级快递物流综合服务站建设及运营
27. 服务“三农”、小微企业、个体工商户的小额贷款金融服务
28. 服务外包
29. 医疗机构经营
30. 飞行员培训
31. 农村生活污水治理、生活垃圾治理、畜禽粪便处理及厕所
革命等农村人居环境整治相关技术开发及应用
32. 传统蒙古包、蒙古族服装服饰的传承创新与开发应用
33. 新建 120 万吨/年及以上天然碱综合开发利用项目
34. 石油、天然气、电力等能源储备设施和系统建设及运营, 电储能技术开发与应用
35. 5G 网络建设及运营,5G 技术开发及应用
36. 人工智能技术开发及应用
37. 在边境县市进行边境贸易进出口产品加工(《产业结构调整指导目录》限制类、淘汰类项目除外)
38. 电子信息制造产业(新型显示除外),软件与信息服务业
39. 铝后加工产业链配套项目(《产业结构调整指导目录》限制类、淘汰类项目除外)
40. 现代马文化产业
41. 氢加工制造、氢能燃料电池制造、输氢管道和加氢站建设
1. 农产品质量安全检测新技术开发及应用
2. 铜、铝、钨、镁、锡、铟、锌、铅、锑、稀土等高性能新材料开发及精深加工(《产业结构调整指导目录》限制类、淘汰类项目除外)
3. 低品位难处理铝土矿综合利用
4. 生物乙醇制乙烯(以粮食为原料的除外)
5. 精细化工产品开发及生产(《产业结构调整指导目录》限制类、淘汰类项目除外)
6. 以锰矿为原料生产高纯硫酸锰、碳酸锰、四氧化三锰、锰酸锂以及电解金属锰为原料的电器元件、无汞碱锰电池、锂锰电池、不锈钢制品的先进生产技术开发及生产
7. 压缩天然气(CNG)汽车加气站成套设备及装置(CNG 汽车储气钢瓶、长管玻璃纤维缠绕气瓶、压缩机、高压地下储气井、储气罐、深度脱水装置、脱硫罐、冷凝管、油水分离器等)制造, 液化天然气(LNG)加气站成套设备(含LNG 储罐)及装置制造
8. 甘蔗种植机、收获机、剥叶机等中小型农机具研发及制造
9. 1.8 吨及以上挖掘机、1.6 吨及以上装载机、45 吨正面吊、电动叉车和 3 吨及以上内燃叉车、牵引车等工业车辆,应用 AI 技术、5G 技术、无人驾驶技术或新能源技术的工程机械产品,液压压路机、液压摊铺机、平地机、矿山机械制造(磨粉机、选粉机成套装备)和移动破碎筛分设备,挖掘机用回转减速机总成、行走减速机总成、装载机用驱动桥、装载机用动力换挡变速箱、装载机用铸造件、平地机驱动桥、推土机传动系统及元部件(变矩器、变速箱、中间传动总成、终传动总成)、工程机械用液压元件、液压管路和液压成套设备,工程机械电控系统制造(《产业结构调整指导目录》限制类、淘汰类项目除外)
10. 汽车整车制造,专用汽车(不包括普通挂车、自卸车、罐式车、厢式车和仓栅式汽车)制造,关键汽车零部件及配件制造
11. 适用于丘陵和山区的拖拉机及农作物种植、收获等中小型农机具,农村水利、田间道路建设等农用工程机械及其关键零部件的研发和制造
12. 蚕茧丝绸、纺织及印染、服装精深加工
13. 民族工艺品加工生产、民族传统手工艺人才培训、民族艺术文化培训
14. 蔗糖精深加工及废糖蜜、蔗渣、蔗叶、滤泥、酒精废液等副产品的综合利用和热电联产,蔗渣制浆造纸副产品及废液利用
(《产业结构调整指导目录》限制类、淘汰类项目除外)
15. 桑蚕产业资源循环综合利用
16. 仓储、运输、货代、包装、装卸、搬运、流通加工、配送、信息处理等一体化服务;村级快递物流综合服务站建设及运营
17. 服务“三农”、小微企业、个体工商户的小额贷款金融服务
18. 城市水系淤泥综合利用
19. 工业余热、余压、压差、发生气综合利用技术开发及应用
20. 内燃机及其零部件产品研发和制造(《产业结构调整指导
目录》限制类、淘汰类项目除外)
21. 船用配套设备制造
22. 电线、电缆、光缆、电工器材制造,电容器及其配套设备制造
23. 橡胶加工专用设备制造(高性能子午线轮胎及智能制造技术与装备、节能、环保型橡胶机械成套设备制造)
24. 乙烯、丙烯、烷烃等有机化工原料生产及下游精深加工; 盐化工(《产业结构调整指导目录》限制类、淘汰类项目除外)
25. 高岭土、大理石、花岗岩、膨润土等特色矿物资源的综合开发、利用及精深加工(《产业结构调整指导目录》限制类、淘汰类项目除外)
26. 超细重钙、改性重钙、超细轻钙、改性轻钙、纳米钙等高端碳酸钙生产、下游精深加工及配套产业(《产业结构调整指导目录》限制类、淘汰类项目除外)
27. 纳米碳材料、细结构石墨、生物炭、锂电池负极等新型碳材料开发及生产
28. 高端优质浮法玻璃、电子玻璃、汽车和光伏玻璃生产及下游精深加工
29. 电弧炉短流程炼钢及工艺(《产业结构调整指导目录》限制类、淘汰类项目除外)
30. 林木深加工及家具生产(《产业结构调整指导目录》限制类、淘汰类项目除外)
31. 康养基地建设与服务
32. 深度节能(氧化铝综合回收率达到 80%、吨氧化铝综合能耗低于 380 千克标准煤、吨氧化铝新水消耗低于 3 吨)的氧化铝及其制品
33. 偏析法生产精铝技术,高纯铝生产技术
34. 笔记本电脑、通信产品整机及关键零部件的研发及制造
35. 生物芯片及相关数据获取、处理设备和软件的开发及制造
36. 风力、太阳能发电场建设及运营
37. 农产品贮存、保鲜、烘干、加工设备研发生产,设施建设与运营(《产业结构调整指导目录》限制类、淘汰类项目除外)
38. 农村生活污水治理、生活垃圾治理、畜禽粪便处理及厕所革命等农村人居环境整治相关技术开发及应用
39. 茶叶和代用茶制造业
40. 广西特色优势农产品生产、初加工及精深加工
41. 高端医药及医疗器材生产及现代医药物流,壮瑶等民族药及民族医疗器械研发生产
42. 文化创意产业
43. 跨境贸易、国际物流、货运代理、跨境电商、外贸综合服务、市场采购贸易
44. 服务外包
45. 农村道路旅客运输
46. 在边境县市进行边境贸易进出口产品加工(《产业结构调整指导目录》限制类、淘汰类项目除外)

